网红婴儿车bebebus要上市:年入12亿,对赌大限剩十个月
两位创始人年薪合计超千万元。
作者|刘钦文
编辑|高远山
深圳壹方城的过道里,一位年轻妈妈突然停下脚步。她单脚轻踩刹车,双手调整推把,婴儿车停在一个微妙的角度——不是水平的180度,也不是完全直立的90度,而是恰好175度。
这个精确到度的停顿并非偶然,是BeBeBus婴儿车设计手册里的标准操作。这个一度之差,既能防止宝宝呛奶,又能保证舒适视野。推车、安全座椅、婴儿床——这些传统育儿工具,被BeBeBus重新设计成中产家庭的“时尚配件”,撑起了一个毛利率稳定在50%左右的生意。
这些遍布在亲子生活场景中的产品,正将其母公司推向资本舞台。近日,BeBeBus背后的不同集团在港股重新递交《招股书》,但精致的育儿场景背后,高达3.61亿元的可赎回优先股如同一把悬顶之剑,对应的是仅2.01亿元的现金储备。《招股书》里埋着对赌协议:2026年6月30日前必须上市。
01
千元婴儿车撑起一个IPO
年入12亿
也许很多人对不同集团有些陌生,但说起BeBeBus,有娃一族大多有所耳闻。从婴儿车到纸尿裤,这个创立于2019年的高端国产母婴品牌,成为了众多宝爸宝妈们的新宠。
BeBeBus目前已从最初的婴儿推车、儿童安全座椅、婴儿床、餐椅四大核心产品,逐步延展到睡袋、枕头、奶瓶、纸尿裤、湿巾等产品,涵盖亲子出行、亲子睡眠、亲子喂养、卫生护理四大场景。
图源:官网截图
BeBeBus的“高端”主要体现在它的售价和设计上。
不同集团招股书提到,2022年、2023年以及2024年,BeBeBus包含至少一件核心产品的订单的平均交易金额保持在2400元以上。
BeBeBus起初凭借具有设计感的外观在社交媒体上走红,比如长得像空气净化器的婴儿床、像旅行箱一样可折叠的婴儿车、外观类似蛋壳座舱的儿童安全座椅和餐椅等等。截至2024年9月30日,其线上平台会员数量已增长至逾200万名。
在市场上,一辆普通婴儿推车的价格多在几百元到上千元不等,而BeBeBus婴儿推车的零售价主要在两三千元价格带;其天猫旗舰店显示,其中最贵的一款“启航家”系列婴儿推车三件套组合折后价格为17680元,而该系列婴儿推车销量显示“已售5”。
此外,还有其可折叠婴儿床经典产品定价3280元,新生儿护脊推车2480元,安全座椅定价超3780元,就连技术含量较低的宝宝餐椅售价甚至都高达3180元。
图源:官网截图
通过《招股书》可以发现,以婴儿推车和儿童座椅为主的出行场景是公司最大的收入来源。2022年至2024年、2025年1-6月(下称“报告期”),该业务收入分别为3.25亿元、4.74亿元、5.71亿元和2.58亿元,占总营收的比例分别为 64.1%、55.7%、45.7%和35.5%,可以看出,作为公司“拳头产品”的出行场景收入增长在逐年放缓。
其次是睡眠场景,报告期内,该业务收入分别为1.25亿元、1.36亿元、2.23亿元和0.99亿元,收入占比由2022年的24.6%下滑至2025年1-6月的13.6%。
值得关注的是,BeBeBus婴幼儿护理场景业务增长迅速。从2022年的0.42亿元营收,增长到2025年1-6月的3.07亿元,收入占比从8.2%增长到了42.3%。
几大场景下,《招股书》显示,报告期内,不同集团分别实现收入5.07亿元、8.52亿元、12.49亿元和7.26亿元;净利润方面,2023年刚刚扭亏为盈,分别为-2120万元、2720万元、5850万元和4850万元。
图源:招股书截图
02
高榕创投、泰康人寿投资,
对赌期限还剩10个月
不同集团的成长背后,是资本的强力助推。天眼查显示,自成立至今,公司完成了四轮融资,估值在短时间内实现了近乎7倍的跃升。
不同集团于2018年11月成立,2020年5月即获得道口投的天使轮投资。2020年10月,完成A轮融资,天图投资以4.5元/股的价格成为首轮机构投资者。随后,高榕创投与经纬创投便以6元/股的价格参与A+轮,追加投资近亿元人民币,推动公司估值突破5亿元。
2021年5月,泰康人寿以25.58元/股的价格领投B轮1.4亿元,天图、高榕、经纬同步跟投,公司估值飙升至20亿元。
IPO前,高榕创投持有不同集团9.8%的股份,为最大机构投资方;天图投资、经纬创投和泰康人寿则分别持有不同集团9.24%、7.84%和5.15%的股份9。
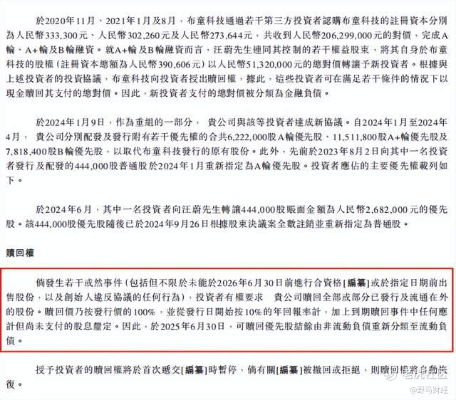
值得注意的是,不同集团与投资机构签有对赌协议,约定需在2026年6月30日前完成合格上市。若此次IPO申请未能成功或未能在此日期前完成,协议中的赎回条款将被触发,赎回价乃按发行价的100%,并从发行日开始按10%的年回报率计,加上到期赎回事件中任何应计但尚未支付的股息厘定。
图源:《招股书》
截至2025年6月30日,公司现金及现金等价物为2.01亿元,而可赎回优先股等金融负债的账面价值高达3.61亿元。这意味着公司的现金无法覆盖潜在的赎回义务。
“对赌是企业融资过程中司空见惯的事。企业在发展早期的成长阶段,各种投入持续走高,这个阶段的企业对资金更加渴望,在整体行业都没有盈利的状况下,资金实力和融资能力成为最核心竞争力,同行也千方百计开启各种花样融资。与此同时,企业在发展早期,企业经营业绩等数据并不漂亮,公司发展前景虽然明朗但投资人信心不足。企业需要资金+投资人对项目有心情没有心的情况下,资方通常要求企业或股东为投资担保,形成了事实的对赌协议。“独立经济学家王赤坤表示。
03
两位创始人拿千万年薪,
相当于净利润的19%
在对赌协议的达摩克利斯之剑高悬之际,不同集团的管理层薪酬却逆势攀升。
BeBeBus创始人汪蔚1986年出生,20多岁就进入母婴行业,2011-2018年担任昆山新贝怡CEO,从事育儿产品批发分销。2018年,母婴行业初显疲态,进入“逆周期”。但汪蔚凭借多年行业经验,敏锐地洞察到一个机会:传统品牌深陷价格战,高端市场又被国际品牌占据,但新一代父母消费升级的需求未被满足。于是他在上海创立了布童科技(不同集团前身)。
另一位创始人沈凌曾在英孚婴童Babyfirst工作多年,最终职位是销售总监,负责中国区销售营销、渠道扩展和整体管理。2019年沈凌加入成为联合创始人兼CEO。
2019年不同集团推出BeBeBus品牌。推出BeBeBus时,不同集团就瞄准一线城市25-35岁高知女性,以 “高端化 + 场景化” 为核心,将婴儿车、安全座椅等传统品类升级为 “时尚单品”,通过小红书KOL种草快速打开市场。其主导的 “新生儿护脊四大件”(婴儿车、安全座椅、婴儿床、餐椅)成为行业标杆。
随着公司成长,两位创始人的年薪也水涨船高。不过两人的年薪差距也在不断拉大。
2022年-2024年,汪蔚的年薪分别为151.7万元、333.6万元、752.1万元,而沈凌分别为151.7万元、253.6万元和361.2万元。
2024年两人的年薪合计已过千万元,为1113.3万元。而2024年不同集团的净利润为5850万元。也就是说,两人的年薪相当于净利润的19.03%。
图源:《招股书》
在高薪之外,公司治理层面的关联交易同样暗流涌动。2020年5月,汪蔚将布童科技(不同集团前身)7.5万元注册资本(对应2.5%股权)以 0元转让给广州融慧 —— 这家公司由董秘颜栋的配偶实际控制。
仅半年后,2021年1月,广州融慧以1442万元将该部分股权转回给汪蔚,扣除实缴的7.5万元注册资本,相当于净赚1434.5万元。按当时布童科技300万元注册资本计算,7.5万元股权对应的估值达1442万元,较A轮融资时的3亿元估值溢价近5倍。
在这期间双方还发生其他交易,2020年4月至2021年3月期间,布童科技委托广州融慧提供战略咨询服务,服务费150万元以股权结算。
上述事件结束后,2023年6月颜栋加入不同集团担任董秘,其公开信息显示曾在快手、亿咖通科技等公司担任董秘或法务职务。
从行业逆周期的创业者到资本舞台的操盘手,汪蔚、沈凌、颜栋三人组用六年时间书写了一个 “高增长 + 高争议” 的商业故事。他们的履历交织着草根逆袭与资本权谋。当 BeBeBus 叩响港交所大门时,其真实价值究竟是 “母婴界的苹果”,还是 “资本包装的泡沫”,或许只有时间能给出答案。你有何了解?欢迎下方留言讨论。
免责声明:上述内容仅代表发帖人个人观点,不构成本平台的任何投资建议。


