最高100亿元!美的再抛回购方案,股价却表现平淡
白电巨头 $美的集团(00300)$ $美的集团(000333)$ 巨额回购计划正稳步推进。
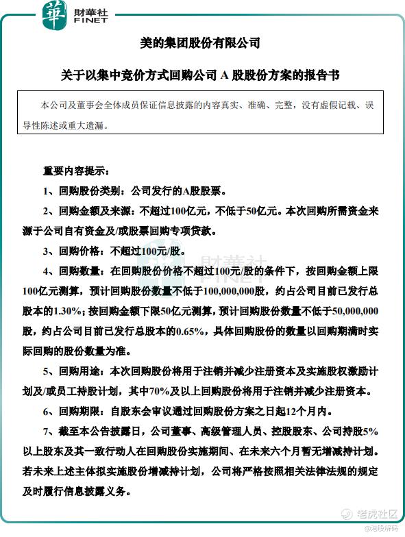
6月17日,美的集团(000333.SZ )发布公告称,将通过集中竞价方式回购公司A股股份,回购金额不超过100亿元且不低于50亿元,回购价格不超过100元/股。回购资金来源为自有资金及/或股票回购专项贷款。
按美的集团本次回购金额上限100亿元测算,预计回购股份数量不低于1亿股,约占公司目前已发行总股本的1.30%;按回购金额下限50亿元测算,预计回购股份数量不低于5000万股,约占公司目前已发行总股本的0.65%。
根据公告,本次股份回购将用于依法注销减少注册资本,及持续用于实施公司股权激励计划及/或员工持股计划,其中70%及以上回购股份将用于注销并减少注册资本。
美的集团表示,此次回购计划的实施,旨在进一步提升股东回报、优化公司治理结构,并增强投资者对公司未来发展的信心。
A股市场上,美的集团是回购的积极者。根据Wind数据,截至目前,美的集团已完成回购金额累计超290亿元。
今年3月29日,美的集团宣布50亿元至100亿元回购A股股份的初步计划;6月16日,美的正式发布回购公司A股股份方案的报告书。
4月8日,美的集团宣告追加15亿-30亿元回购计划,回购价格为不超过100元/股。根据进展公告,截至5月31日,15-30亿元回购计划已累计回购约1218.88万股,支付总金额约9亿元。
值得一提的是,市场对此反响平淡。6月17日,截至发稿在A股上市的美的集团上涨1.26%,其H股微涨0.93%。
其实,美的集团积极的回购,只是资本市场回购热潮的一个缩影。
今年以来,A股市场回购热度持续升温。而此轮回购潮动力,源于政策与资本市场的协同发力。
2024年11月证监会发布市值管理新规,明确鼓励企业通过回购等方式提升投资价值;2025年1月“回购增持贷”政策优化,进一步降低融资门槛。
多重利好下,A股回购案例显著增加。据Wind数据显示,2025年1月至5月,A股上市公司实施回购的总金额约624.77亿元,其中单笔回购超亿元的案例129起。
当市场沉浸在回购带来的估值提振效应中时,争议也开始浮现。有分析指出,过度依赖回购可能挤压企业研发投入,或掩盖基本面问题。特别是依赖贷款回购的企业需警惕财务杠杆风险,若未来盈利不及预期,可能加剧偿债压力。
有业界人士提醒道,面对此轮回购热潮,投资者需聚焦企业基本面,关注回购动机与财务健康度,避免盲目跟风投资。
作者:瓶子
免责声明:上述内容仅代表发帖人个人观点,不构成本平台的任何投资建议。


