拟募资8.5亿元搞研发的兴齐眼药,看到了自家“神药”的天花板
兴齐眼药开始切换赛道了? $兴齐眼药(300573)$
近日,该公司公布了一项定增募资计划,拟募集资金总额不超过8.5亿元,用于研究中心建设项目及补充流动资金。
耐人寻味的是,根据公告透露的消息,兴齐眼药此次募资推进研发或不聚焦其长期专攻的近视防控、干眼治疗等领域,而是重点布局眼底疾病治疗市场,涉及湿性年龄相关性黄斑变性(AMD)和糖尿病性黄斑水肿(DME)等疾病治疗用小分子药和生物药产品。
兴齐眼药为何就急着开辟新赛道了?要知道,去年3月,该公司用于延缓儿童近视进展的低浓度硫酸阿托品滴眼液(商品名为美欧品)才获得《药品注册证书》,而且目前国内尚无近视相关适应症的同类产品上市。靠着这款产品以及2020年6月获批上市的用于治疗干眼症的环孢素眼用制剂(商品名为兹润,同样是国内首个获批),去年兴齐眼药可以说赚得“盆满钵满”。
财报显示,2024年该公司实现收入19.43亿元,同比增长32.42%;归母净利润3.38亿元,同比增长40.84%。今年一季度,增势更加迅猛,收入达到5.36亿元,同比增长53.24%;归母净利润1.46亿元,同比增长319.86%。
而在这两大核心品种商业化的上升期,兴齐眼药开始铆足劲专攻其他细分赛道,是否也反映了一些发展问题?
“先下手为强”带来的业绩增长
兴齐眼药在2024年迎来业绩爆发的原因不难理解。
如前文所述,其手中的两大眼药都是在相应领域国内首个获批的产品,拥有明显的先发优势。在需求庞大的市场中公司能够抢占先机,有望捕获到不小的增量。
目前来看,近视防控、干眼治疗均是极具爆发效应的赛道。
根据弗罗斯特沙利文数据,近年来我国20岁以下近视患者人数持续增长,预测2025年将达到1.87亿人。另外,国家疾控局监测数据显示,我国现阶段儿童青少年总体近视率高达51.9%,近视已成为影响我国国民尤其是儿童青少年眼健康的重大公共卫生问题。
干眼症也是常见病。根据《中国干眼专家共识(2020年)》,中国的干眼症患者已经超过 3.6亿,平均4个人中,就有一个干眼症患者。另据药渡数据库预测,到2030年干眼症患者数量将突破6亿,市场规模有望在2030年增长至67亿美元。
这种背景下,兴齐眼药“先下手为强”,显然能吃到不小的增长红利。对于兴齐眼药的增长前景,一些券商也有比较积极的预测。
比如,华西证券发布研报称,兴齐眼药低浓度阿托品滴眼液首获批、环孢素滴眼液成功续约医保,将带动公司营收大幅增长。预计2024-2026年兴齐眼药实现营业收入分别为30.9亿元、44.7亿元、54.4 亿元,分别同比增长110.6%、44.6%、21.7%,对应归母净利润分别为5.9亿元、8.5亿元、10.7 亿元,分别同比增长145.7%、44.9%、25.7%。
不过,我们再回归到兴齐眼药的经营面,也不难发现该公司虽然业绩表现十分亮眼,但还难以达到券商的高预期。那么,之后凭借两大优势品种,兴齐眼药攀高登顶的可能性又有多大?
红海翻涌之时不再固守核心市场
当赛道“由蓝转红”,药企再强的先发优势也会减弱,这是自然规律。
来看兴齐眼药后面的追赶者,恒瑞医药、兆科眼科、博瑞医药、欧康维视、齐鲁制药……这些公司都在开发硫酸阿托品滴眼液等针对眼科疾病的产品,其中最“财大气粗”的当属“一哥”恒瑞医药。
今年2月,恒瑞医药公告宣布,其子公司成都盛迪医药有限公司提交的硫酸阿托品滴眼液(HR19034滴眼液)药品上市许可申请已获国家药监局受理。据悉,该新药可延缓等效球镜度数为-0.50D至-4.00D(散光≤1.50D、屈光参差≤1.50D)的6至12岁儿童近视进展。
值得一提的是,这不是恒瑞医药首次涉足眼药开发。官网介绍,恒瑞医药已上市治疗青光眼的他氟前列素滴眼液、治疗干眼症的地夸磷索钠滴眼液,二者均为国内首仿上市。此外,恒瑞医药与德国Novaliq公司合作开发的两款干眼症产品SHR8028、SHR8058都已在2023年提交上市申请并获受理。
随着这类头部公司持续加强眼药布局,兴齐眼药即便开辟出差异化赛道,也难以长期独占优势。这种情况下,公司自然会更倾向通过多元化布局分散风险。
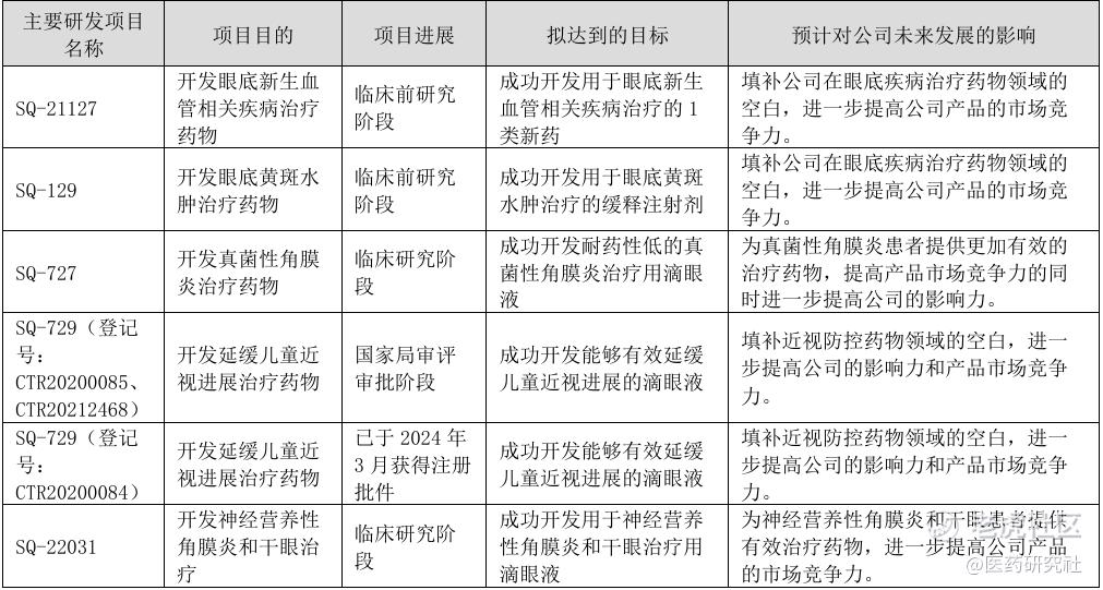
根据2024年财报透露,兴齐眼药有多个研发项目正在开展,比如针对眼底新生血管相关疾病的SQ-21127、针对眼底黄斑水肿的SQ-129等。
而众所周知,新药开发难度不小,技术突破、疗效保证、效率提升等方面都需要强大的资金实力托底。虽然靠两大核心品种,兴齐眼药已经实现不小的增长,但目前的收入难以覆盖长线的投入需求。
据财报,截至2024年底,兴齐眼药的短期借款已高达2亿元,同比暴增185.72%。这种情况下,兴齐眼药“求资愈发心切”。
不过,兴齐眼药新布局的眼药领域也不是空白地带,已有罗氏、诺华、拜耳这等跨国巨头占据主导地位。经营体量差距明显的情况下,兴齐眼药冲出重围的成功性似乎并不显著。
来源:医药研究社
免责声明:上述内容仅代表发帖人个人观点,不构成本平台的任何投资建议。


