电商结束刷单时代,淘宝决心“扶优去劣”
来源:东哥解读电商
作者:李成东、金珊
刷单,曾是电商行业最大的毒瘤。刷单不创造价值,不仅增加了商家运营成本,还制造虚假评论信息误导消费决策。守规则的商家反而受害,将有可能导致劣币驱逐良币。即便以淘宝为代表的平台一直致力于打击刷单,但依旧屡禁不绝。
但这一次淘宝决心从根本上系统性解决这一问题了。4月16日,淘宝天猫公告“关于新增《淘宝平台店铺真实体验分规范》的意见征集”,宣布即将上线新版店铺评价体系“真实体验分”。
值得注意的是,现在电商已经有一套通行的评分体系,大多来自20年前淘宝创建的店铺评价体系,且已经沿用了很多年。今年为什么淘宝要再推出“真实体验分”,对评分体系进行重构?新政有什么不一样的地方?
商家仅靠以前的生存经验不能应对当下的环境。这一次,淘宝显然下定了决心要扶优去劣,电商的风向和以前不同了。
刷单失效,电商回归做好产品和服务
进入2025年,不少淘宝天猫商家明显感觉到淘宝对弄虚作假的行为容忍度更低了。
“今年是查得最严的一年,刷几十单全被查到了。做了十几年电商,从来没有像今年这么夸张的,”有商家表示。
这颠覆了部分商家的经营惯性。很长一段时间,因为有部分不良商家激进刷单抬高评分,即便是正常经营的商家,也被迫拉入这个怪圈。“不刷可能就生意受损,甚至有新兴平台会鼓励商家把单数刷起来以博取消费者信任”,有商家表示。
在今年,行业终于出现了显著了导向。在真实体验分政策出来后,商家更加了解淘天的风向。也有商家谈道,“今年生意明显比去年好,果然认真做产品、做品质才是出路。”
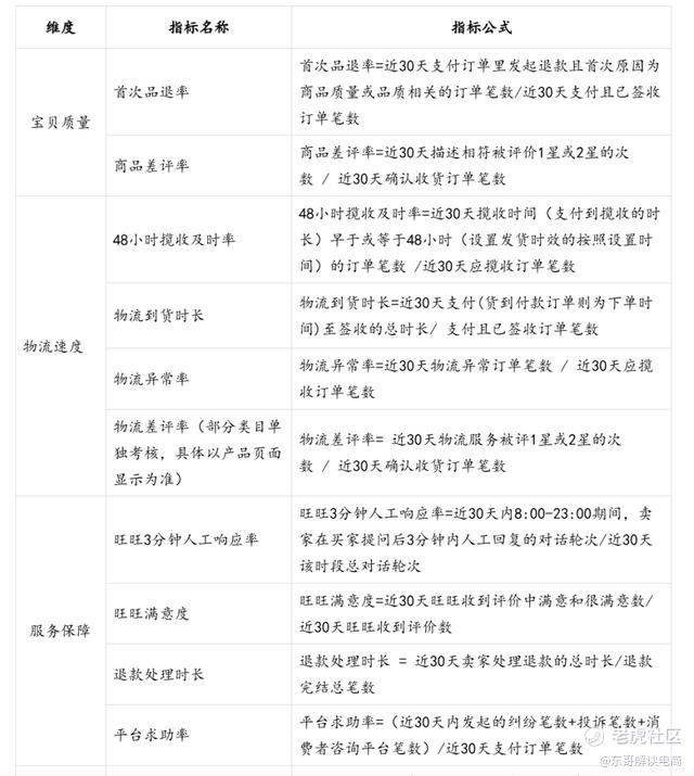
真实体验分主要围绕着商品质量、物流速度、服务保障。
核心要点包括三个方面。第一是,新政强调是真实订单,异常账号、虚假订单、低价订单、恶意攻击等异常订单已经没有作用了,会被系统监测到进行剔除。第二是,和之前相比,强化和流量之间的联系。之前是通过服务带来复购带来流量,逻辑上成立,实际操作下来商家投入周期比较长。现在是直接和首页的搜索等流量资源挂钩了。第三是,淘宝店和天猫店站在同一个起跑线上,对商家会更公平,平台不会偏袒天猫。评分越高,越容易获得GMV增长。
店铺真实体验分区间为3~5分,其中5分为最高,3分为最低。具体的考核指标包括“首次品退率”和“商品差评率”,只看签收单,指标更客观;“48小时揽收及时率”、“旺旺3分钟人工响应率”等等。
4月21日起,商家可在后台查看“真实体验分”。预计6月底,真实体验分将正式向消费者展现。真实体验分针对的是区分度不足、虚假评分、无法为消费者提供真实有效参考的问题。
有诚实经营的商家表示支持,真诚才是必杀技,“真的改版还能看到希望。老电商人真的玩不过现在玩技术和套路的商家。”
并且这次直接和流量资源挂钩,也让部分商家重燃信心。有商家的评分很高,之前评分很高,类目排名靠前,照样没有流量。但是同行评分低但是订单卖的很猛。
刷单已经是电商行业惯用的操作了。电商早期的刷单虽然被诟病,但确实是快速获得流量的“捷径”。平台也需要商家GMV快速增长,跑马圈地。
早期有“团刷”模式不需要真实的物流就可以完成,后来还有“刷手”和专门的平台模拟真实用户行为逃避检测,近年来还有空包物流还有导购APP。
但现在商家也不想再为虚假的GMV去买单,更偏向实际的经营和到手的利润。
刷单的技术升级,电商平台的监管也在进化,所以成本也在变化,从最初的每单几毛到现在几元,已经不实惠了。刷单被平台识别还要面临信用降级的风险,与其花钱刷单被查到,可能还不如直接买直通车方便。
电商平台也整治过很多刷单现象,始终无法杜绝。今年以来,淘天严格打击是为了什么?风向转变,透露了什么趋势?
淘天想做优势品牌和商家的大本营
真实体验分的本质是对商家一次洗牌和筛选。扶优去劣,避免劣币驱逐良币,将资源聚焦在认真做产品和服务的商家上,并与商家共同努力,博得增长。
2025年开年,蒋凡确定了阿里电商事业群优先级最高的战略是增长,实现的关键是通过扶持优质品牌和商家。
谁是优质品牌和商家?
“优质品牌不单单是GMV头部品牌,更是有原创性有创造力,能引领消费需求创造出好产品获得新用户,产生粘性用户,可长期持续经营发展的品牌。”天猫总裁家洛曾公开表示。
这代表了淘天未来的两大方向。一是要稳住现有优质品牌和商家的基本盘。任何行业,如果品牌强如华为、苹果,是不需要刷单的,也不会被少量的差评影响。对这些品牌来说,关键的是流量的匹配效率问题。商家刷单的行为短期内会带来搜索权重的提高。消费者被“权重”骗进来,但是发现产品和服务不好,转化率也会变差。对淘宝的搜索也会失望,生态不好,头部品牌的上新得不到精准的流量。
二是要发现有上升潜力的商家,给他们提供更好的营商环境,让更多优质品牌和商家跑出来。这也是当前淘宝天猫的重中之重。这就需要让这部分商家减少被同类竞品被刷单比下去的问题。刷单也是分品类的,有些低价值的日用品,花钱刷可能还不如直接降价来订单快。此前,淘天把三大增长战役放到了自己优势的品类上,包括服饰、美妆、运动户外。恰恰淘天优势品类也是电商行业竞争最激烈、刷单的重灾区。
淘天想的是什么?淘天想的是给所有优质品牌和商家一个稳定经营并持续获取利润的阵地。
上世纪,日本在经济放缓的背景下,诞生了不少新锐消费品牌,后期也成长为头部品牌。例如优衣库、无印良品等等。
淘天想成为“中国优衣库”的一个根据地,并且希望自己能成为复购和上新的核心阵地。因为淘宝发现消费者会在其他平台种草购买,但后续的复购和留存大概率会回到淘天。
守住这个阵地,放弃刷单带来的短期利益,收获的长期GMV的增长潜力。这是在未来不确定性环境下,更有竞争力的东西。打破内卷的僵局,与商家共同把蛋糕做大。
今年以来淘天也确实砸了不少资源。不少商家感慨前所未有,甚至服饰商家最高有1:1对投。商家在外部平台投放X万元,淘天有可能追投X万元。真金百亿的投入,淘天肯定是想找到真正的潜力股,不是靠刷单养出的虚胖商家。
不管淘天这条路能否成功,能不能成为新锐品牌的大本营。至少现在的体质调理能给诚实经营的老玩家一些信心。扶持商家,提供更健康的营商环境是现在电商的主基调。
竞争的转折点:从最低价到高价值
从卷低价到卷服务,到现在真实体验分从产品、物流、服务,全方位地去衡量商家的水平。电商竞争的维度更多了,但是无效的内卷正在减少。
电商从“流量为王”转向“生态治理”。真实体验分也是电商平台从价格到价值竞争的转折点——当商家不再弄虚作假,更关注真实订单的真实服务水位;而评价也不再过度依赖消费者的主观评价,而是更多依靠品退率、物流异常、服务响应等客观可量化指标,商家自然会逐渐放弃以往的路径依赖,把资源用在真正对消费者有直接帮助的层面。
对商家来说,最好的应对是顺势而为,减少刷单,多提升真实体验分。在产品品质、物流运输和服务响应上提升自己的实力。淘系内也有开店多年,坚持一单不刷的商家。如何获得自然增长,是商家现阶段的主命题。
淘天也开始了一系列系统性变革,结合打击AI假图、恶意店群、仅退款乱象,形成“技术+规则+激励”组合拳。
消费者端,高分店铺优先展示有利于决策效率提升,售后体验优化,纠纷处理时效缩短。商家端减少同行恶意竞争,减少无效内卷。平台端淘宝通过“真实体验分”巩固生态优势。行业端推动服务标准化、商品品质化,形成“优质供给—用户信任—平台增长”正循环。
淘天在全域流量当中,正在谋划一个更开放的生态。通过优势品类快速上新,将全网的增量流量圈进淘天生态当中。
淘宝改革就是要告别刷单时代,就是摆脱内卷无效竞争,让商家卖的轻松,用户也买的放心。
免责声明:上述内容仅代表发帖人个人观点,不构成本平台的任何投资建议。


