氢能行业格局或生变,亿华通与旭阳集团“双向奔赴”
国内氢能行业迎来一桩重磅并购案—— $亿华通(02402)$ 宣布拟通过发行股份收购定州旭阳氢能100%的股权。
然而,3月12日的收购公告发布后,亿华通的A股和H股却出现了截然不同的走势。3月13日,亿华通A股收盘大涨8.13%,而H股却从上涨转为下跌,最终下挫12.82%。
这种分化的原因在于,亿华通A股在2月26日公司披露潜在交易公告后于2月27日开始停牌,而H股则未停牌。2月27日至3月13日区间,公司H股累计涨幅超过30%。
双向奔赴,亿华通或易主
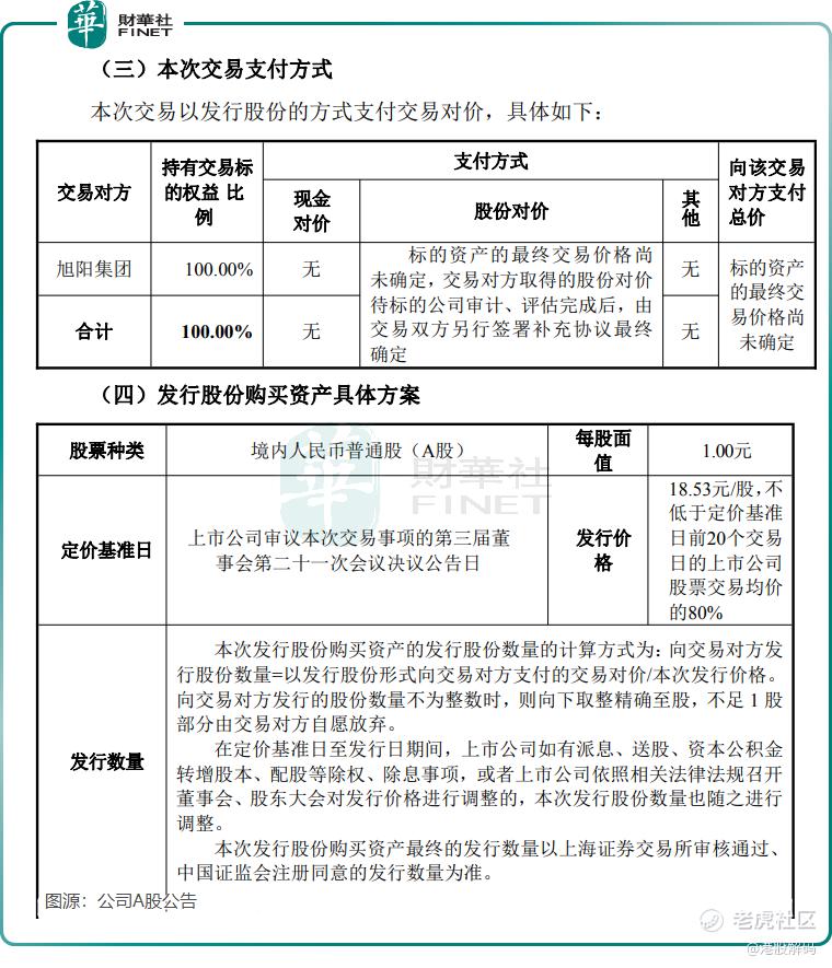
根据亿华通公告,公司拟通过发行股份方式向 $中国旭阳集团(01907)$ 全资子公司旭阳集团购买旗下定州旭阳氢能(下称“旭阳氢能”)100%的股权,并募集配套资金。
亿华通本次股票发行交易对价人民币18.53元/股,但最终交易价格尚未确定,且本次发行股份购买资产最终的发行数量以上交所审核通过、中国证监会注册同意的发行数量为准。
此外,亿华通此次募集配套资金总额不超过5.5亿元(单位人民币,下同),且不超过本次交易中以发行股份方式购买资产的交易价格的100%。根据发行股份价格18.53元/股计算,配套募集资金发行A股股份数量为不超过2968.16万股(含本数)。
由于此次定增的价格及数量尚未最终确定,此次交易完成后,亿华通是否会易主中国旭阳集团仍存在不确定性。不过,考虑到亿华通控股股东张国强目前的持股比例为15.73%(持股量约3644.45万股),中国旭阳集团大概率将会成为亿华通的控股股东。
亿华通在A股公告中也表示,根据目前的交易方案,本次交易完成后,预计公司控股股东变更为旭阳集团,实际控制人变更为旭阳集团实际控制人。
整合走向星辰大海?
在政策的大力支持下,我国氢能市场正迎来蓬勃发展的历史性机遇。氢燃料电池汽车作为氢能应用的重要领域,未来市场前景广阔。
作为国内燃料电池系统赛道的重要参与者,亿华通野心勃勃,致力于发展成为国内氢燃料电池发动机领导品牌,引领氢能产业发展。
然而,现实却颇为残酷。
产业链体系尚不完善、成本居高不下、绿氢制备技术有待突破等诸多问题,严重制约了我国氢能产业的规模化发展。在此背景下,亿华通面临着巨大的经营压力。根据最近公布的业绩快报,公司2024年经营业绩遭遇滑铁卢,营收仅为3.67亿元,同比腰斩;归母净亏损4.53亿元,同比扩大86.35%。
亿华通在业绩快报中表示,2024年度燃料电池汽车产销量呈现同比下滑的态势,且燃料电池行业市场竞争激烈,产品的销售价格降幅大于成本降幅,导致公司毛利率较上年同期出现下降。
为了摆脱当前的困境,亿华通亟需通过整合产业链上下游,实现“延链补链”,从而增强竞争力、降低成本,并通过扩大规模形成规模效应。
而旭阳氢能,正是亿华通整合产业链上下游的“关键拼图”。
亿华通的业务主要集中在燃料电池系统和电堆技术领域,在制氢技术上相对薄弱。旭阳氢能则在制氢领域有着深厚的布局。根据亿华通的公告,旭阳氢能已经实现了大规模、低成本、高质量且超低碳排放的高纯氢生产和经营。
通过收购旭阳氢能,亿华通将打通绿氢技术的研发和应用场景,显著提升其规模化制氢能力。亿华通还表示,计划结合液氢技术的产业化,形成大规模液氢制备能力。
据悉,中国旭阳集团作为一家焦化企业,拥有广泛的相关产品运输需求,相关运输场景与氢能源车辆运输场景相吻合。根据降碳减排的政策导向需要,相关运输线路可逐步替换为氢能源车辆运输,将带动亿华通燃料电池销售增长和附带氢气消纳。
令投资者意外的是,在行业普遍亏损的背景下,旭阳氢能却实现了盈利。
根据公告,旭阳氢能2024年底总资产为6.85亿元,营收3.2亿元,净利润2313.71万元。
业内人士指出,亿华通与中国旭阳集团的“联姻”对整个氢能产业具有重大战略意义,标志着氢能行业“纵向整合”与“横向结盟”的开端。未来,预计会有更多头部企业通过重组补足制氢、储运等薄弱环节,并加速跨区域、跨场景的联动发展。
作者:遥远
免责声明:上述内容仅代表发帖人个人观点,不构成本平台的任何投资建议。


