谁在围攻比亚迪?
撰文 / 二海
这几天的车圈,异常的热闹。
事情起因是比亚迪要求供应商降价10%的邮件,被曝了出来。
网传比亚迪邮件截图
邮件标题为《2025年比亚迪乘用车降本要求》,落款是比亚迪集团执行副总裁、乘用车首席运营官何志奇。
邮件具体内容就不再复述了,大致是为增强比亚迪乘用车竞争力,比亚迪需要整个供应链持续降本。并提出要求:从2025年1月1日起降价10%。
就在行业都等“辟谣”的时候,比亚迪品牌及公关处总经理李云飞发文回应称:“与供应商的年度议价,是汽车行业的惯例。我们基于规模化大量采购,对供应商提出降价目标,非强制要求,大家可协商推进。”
李云飞微博截图
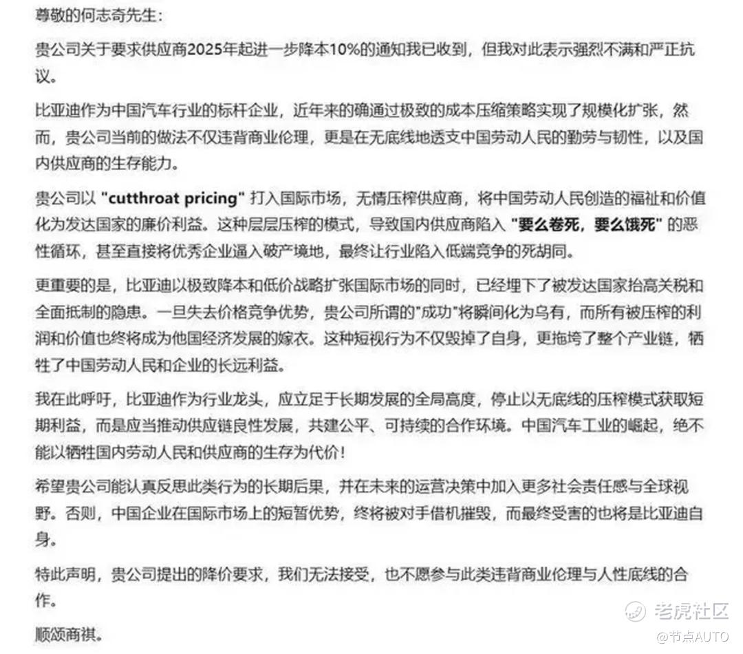
虽然言语中没有正面回应网传邮件的真实性,但也没有回避对供应商提出降价目标。就在舆论持续发酵的同时,网上又流传出一则类似供应商的邮件回复,真实性存疑,但言辞颇为激烈。
网传供应商回复全文
这名供应商称:“比亚迪作为中国汽车行业的标杆企业,近年来的确通过极致的成本压缩策略实现了规模化扩张。然而,公司当前的做法不仅违背商业伦理,更是在无底线地透支中国劳动人民的勤劳与韧性,以及国内供应商的生存能力。这种层层压榨的模式,导致国内供应商陷入‘要么卷死,要么饿死’的恶性循环,甚至直接将优秀企业逼入破产境地,最终让行业陷入低端竞争的死胡同。”
双方颇有各执一词的意味,但商业行为,从来和情绪都没关系。
对于这件事,客观看待其实不难,只需要了解新能源汽车行业内卷状态、比亚迪生存情况、供应商利润情况以及此类降价对于产业发展的长期影响这几个方面,就能大致有一个判断。
01 事实一:要求降价,并非只有比亚迪
在汽车行业,每年的年度议价只是常规操作。是车企与供应商之间一场商业博弈,车企希望供应商降价,从而降低成本提升市场竞争力,而供应商则要保住利润的同时获得来年的订单。
而这轮要求供应商降价的风潮中,比亚迪不是唯一,只是在浪尖。而邮件,也只是正常沟通的一种方式。
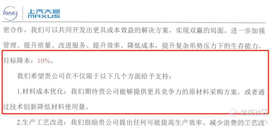
在比亚迪要求降价的前2天,上汽大通25日也向其供应商致信称,进一步加强管理、提升质量、改进服务、提升效率、降低成本,提升复杂形势压力下的生存能力,目标降本:10%。
网传上汽大通邮件截图
上汽大通还表示,当前汽车市场供大于求的问题突出,随着新车大量上市,市场供需失衡状况预计在短期内难以得到根本改善,导致价格战难以平息。“卷成本”将是2025年汽车行业的主旋律。
从2024年初开始,比亚迪、特斯拉等品牌降价,拉开了一轮激烈的价格战,就目前来看,远没有尽头。
近日,瑞银中国汽车行业研究主管巩旻就表示,汽车价格战在2025年一季度可能会再来,而且有可能比往年来得更早。
可以确定的是,要求供应商降价,上海大通可能不是第一家,比亚迪也绝对不会是最后一家。
02 事实二:新能源车行业难,但比亚迪比想象中过得好
新能源汽车看似是一个“高大上”的赛道,但目前来看,能通过造车实现盈利的玩家屈指可数。
在以理想、蔚来、小鹏、小米、哪吒、零跑为代表的造车新势力中,仅理想汽车的财报显示归母净利润28.14亿人民币。零跑汽车2024年中期财报中股东应占溢利为-22.12亿人民币;小鹏汽车2024年第二季度财报中现实归母净利润为-12.85亿人民币;蔚来汽车2024年上半年净亏损高达102亿元;小米电动汽车2024年第三季度净亏损15亿元。
如果持续亏损,要求供应商降价,压缩成本的同时保持市场竞争力,确实无可厚非。
但比亚迪和新势力们不一样,作为新能源车巨头。比亚迪自2003年涉足汽车行业以来一直保持盈利,去年净利润313亿元。
数据显示,今年从1至10月,比亚迪新能源汽车累计销量超过329万辆,同比增长36.26%。尤其是在10月,比亚迪新能源汽车单月销量突破50万辆,刷新了全球新能源汽车的月销量纪录。
图片来源:比亚迪2024年10月产销快报
一方面销量猛增,另一方面营收和净利润增长态势仍然耐看。
比亚迪财报显示,2024年第三季度公司实现营业收入2011.25亿元,同比增长24.04%;归属于上市公司股东的净利润为116.07亿元,同比增长11.47%;前三季度营收5022.5亿元;净利润252.4亿元,同比增长18.1%。
赚钱还要求降价,比亚迪目的可能只有一个:持续保持优势,进一步拉开和竞争对手的距离。
03 事实三:汽车供应链弱势没钱赚?未必
比亚迪一封邮件,让市场对于供应商增添了不少“同情分”。
确实,内卷之下,车企们都在极力压低成本,除了自己省,也只能从成百上千家供应商身上逼出降本空间。那么,供应商叫苦不迭的同时,还有利润吗?
答案是肯定的。
据同花顺iFinD数据统计显示,截至10月29日,共123家汽车零部件上市公司披露三季报,从营收增速看,前三季度86家营收呈正增长态势,占比69.92%;从净利增速看,79家净利呈正增长态势,占比64.23%。
大多数公司营收与净利同步上涨,回到半年报,有七成以上企业营收和归母净利润同比增长,赚钱效应依然比较明显,至少从数据看,情况比想象的要好。
图片来源:盖世汽车社区
再说说本次比亚迪邮件中的接收方Sensata,中文名是森萨塔,美国独资公司,总部位于美国马萨诸塞州。是传感器和控制器产品供应商,每年森萨塔的传感器产量超过10亿个。
2004年,森萨塔科技(常州)有限公司在常州高新区落地,目前在中国有约400家供应商。这几年来,森萨塔致力于开发本土供应链,并力争将本土化率从2021年的30%提升至今年的50%,计划明年达到60%以上。
在营收和利润方面,2023年,森萨塔营收40.54亿美元,净利润亏损390.9万美元。
在今年前三季度,森萨塔营收30.25亿美元,归母净利润1.227亿美元,大幅下滑38.14%。
本来就在赔钱,还要降价10%,森萨塔的曝光举措确实情有可原。
但有一点非常值得关注,森萨塔近6年来销售毛利率都在30%以上,而比亚迪近5年的毛利率在20%上下。
04 让子弹飞一会儿
在舆论风起云涌之际,比亚迪的最大竞争对手特斯拉也参与进来了。
11月28日,特斯拉对外事务副总裁陶琳在微博发文称:“2024年我们对供应链伙伴的付款周期比去年又缩短了,现在只需要90天左右,上海超级工厂95%以上的零部件都来自咱们本土的供应商,特斯拉在中国乃至全球所取得的成绩都与这些伙伴密不可分。”
说完还不忘强调:“与供应商伙伴同生共赢,通过技术革新来增效降本,企业才能走得更远,行业才能更繁荣,消费者才能持续得到最棒的产品。”
大有一场商战已经开始的肃穆感。
对比比亚迪,有媒体也报道称,比亚迪对供应商的结款周期通常为3至15个月。长三角一名汽车供应商人士表示,比亚迪同一零配件往往交给多个供应商,供应商原本的比价周期为一年或者半年,现在缩短到三个月一次,价格较高的供应商将直接出局,颇为强势。
结款周期这一点在数据上确实有迹可循,2024年三季度比亚迪应付账款为2375.2亿元人民币,相较于去年同期增加了559.3亿元。另外,三季度应付账款占总负债的比例为39.9%。这表明比亚迪在扩大经营规模的同时,对上游供应商的资金占用会比较多。
回到供应商降价本身,降价压力加剧了成本控制难度,尤其在原材料价格波动背景下,中小供应商面临利润压缩和生存困境。过度降价可能影响产品质量,甚至引发供应链不稳定。当然,这是后话。
长城汽车董事长魏建军也曾指出:“超出常规的降本,逼得一些厂家偷工减料,甚至造假,一旦引发质量危机,最终还是由消费者买单。”
有行内人直言:各个车企都恨比亚迪,但人人都想成为比亚迪。面对舆论,只需要明白,这也是一个战场。
此次要求供应商降价,比亚迪到底是傲慢还是有足够的底气,我们不好说。
但有两点是可以肯定的。第一个是比亚迪如何在扩大规模的同时,处理好与供应商之间的关系,让大家都有钱赚,可能关系到长久的竞争力。第二,2025年,所有汽车供应商的日子,可能不会很好过。
到底是屠龙少年还是终成恶龙,让子弹飞一会儿。
免责声明:上述内容仅代表发帖人个人观点,不构成本平台的任何投资建议。


