熊猫乳品未及时披露大额奖励被警示 2020年获补助2391万
作者:凌凌
来源:GPLP犀牛财经(ID:gplpcn)
1月11日,熊猫乳品(300898.SZ)收到了浙江监管局下发的行政处罚措施决定书,熊猫乳品及相关人员李作恭、李锡安、徐笑宇收到了警示函。
(来源:熊猫乳品公告)
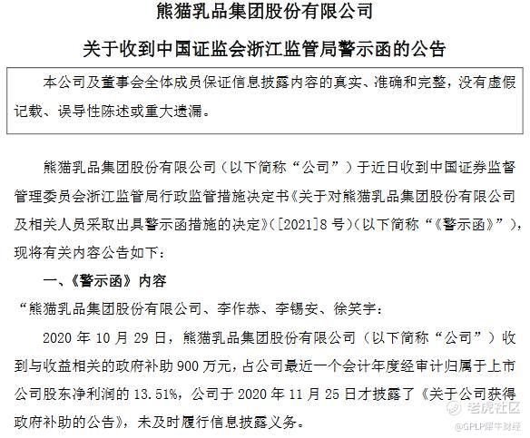
据警示函,熊猫乳品于2020年10月29日收到与收益相关的上市奖励900万元,占熊猫乳品最近一个会计年度经审计归属于上市公司股东净利润的13.51%。但熊猫乳品并未及时披露,而是在2020年11月25日才进行披露。
而熊猫乳品董事长李作恭、总经理李锡安、董事会秘书兼财务总监徐笑宇对上述违规行为负主要责任。因此,熊猫乳品及李作恭、李锡安、徐笑宇收到了浙江监管局下发的警示函。
另外,据2020年12月31日公告,熊猫乳品于2020年12月31日收到财政资金奖励928.50万元。
同时,除2020年11月25日披露过的政府补助之外,熊猫乳品及全资子公司山东熊猫、控股子公司海南熊猫、控股子公司上海汉洋累计收到政府补助款合计1491.16万元,占熊猫乳品2019年度经审计的归属于上市公司股东净利润的22.39%,均属于与收益相关的政府补助。
(本文仅供参考,不构成投资建议,据此操作风险自担)
免责声明:上述内容仅代表发帖人个人观点,不构成本平台的任何投资建议。
2
举报
登录后可参与评论

暂无评论

