【读财报】支付机构合规透视:上半年26家被罚,浙江航天电子、乐刷科技被罚没金额较高
新华财经和面包财经研究员根据监管部门公开披露的监管和行政处罚通报梳理了持牌支付机构主要罚单信息。以处罚公告日统计, 2024年上半年,已获许可机构的支付公司共有26家机构被处罚 ,共计罚没金额超过1亿元。
其中,共有8家支付机构被罚没金额超过百万元。单家机构来看,2024年上半年,浙江航天电子、乐刷科技被罚没金额在支付公司中排名第一及第二,均超2000万元。
大额罚单频现 支付机构2024上半年被罚没总额超1亿元
统计数据显示,2024年上半年,以处罚公告日统计,已获许可机构的支付公司共有26家机构被处罚,共被罚没金额超1亿元,较上年大幅增长。从支付机构被处罚的主要违规事实来看,支付结算管理和账户管理等是监管重点 。
数据显示,罚没金额超过500万元以上的大额罚单涉及事由大多是违法商户管理、违反支付结算管理规定。
图1:2022上半年-2024上半年支付公司被罚没金额
从单家来看,2024年上半年,共有8家支付公司收到了大额罚单。单家支付公司方面,浙江航天电子、乐刷科技有限公司2024年上半年的被罚没金额分居第一及第二,均超2000万元。除了浙江航天电子及乐刷科技之外,还有6家支付公司累计被罚没金额超过100万元。
其中,重庆市钱宝科技服务有限公司及平安付科技服务有限公司在2024年上半年的被罚没金额位居支付公司前列,被罚没均超700万元。
图2:2024年上半年已获许可支付机构被罚没超百万公司
浙江航天电子、乐刷科技等罚没超2000万元
具体来看,5月31日,中国人民银行对浙江航天电子信息产业有限公司开出巨额罚单。
数据显示,浙江航天电子信息产业有限公司因违反机构管理规定、违反商户管理规定、违反清算管理规等8项违规,警告,没收违法所得1596.31万元,罚款2825.31万元 。
图3:浙江航天电子信息产业有限公司被处罚截图
时任公司总经理助理牟某燕,对未按规定履行客户身份识别、未按规定保存客户身份资料和交易记录、未按规定报送可疑交易报告、与身份不明的客户进行交易或者为客户开立匿名账户、假名账户,共四项违规行为负有责任,被处罚款11.5万元。
时任公司商务部总监张某权对违反机构管理规定、违反商户管理规定、违反清算管理规定、违反账户管理规定,共四项违规行为负有责任,被警告并罚款30万元。
3月8日,根据央行福建省分行行政处罚公示,乐刷科技有限公司福建分公司因涉4项违法行为类型,被央行警告,没收违法所得1308万元,并处罚款1446万元。
图4:乐刷科技被处罚截图
与此同时,时任乐刷科技有限公司福建分公司副总经理的张某,因对福建乐刷“违反商户管理规定、违反交易信息管理规定”等多项违法行为负有责任,被央行警告,并处罚款25万元。
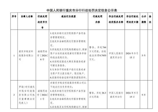
5月15日,重庆市钱宝科技服务有限公司因违反非银行支付机构客户备付金存管管理、违反非金融机构支付服务管理等6项规定被中国人民银行重庆市分行警告,并处744 万元罚款,没收违法所得9.8万元。
时任重庆市钱宝科技服务有限公司执行董事兼法定代表人罗某因对重庆市钱宝科技服务有限公司违法行为负有责任被警告,并处26.3万元罚款。
图5:重庆市钱宝科技服务有限公司被处罚截图
此外,平安付科技服务有限公司因违反机构管理规定、违反备付金管理规定等7项规定被中国人民银行深圳市分行给予警告,没收违法所得50.5万元,并处罚款659万元。
同时,时任平安付科技服务有限公司互联网支付部副总经理林某凡被给予警告,处罚款21万元。
多家机构更名 平安旗下两张牌照合并
2024年上半年,随着《非银行支付机构监督管理规定》以及配套《实施细则》的相继推出,支付机构的名称变更、牌照合并等均在持续推进中。
2024年6月14日,中国人民银行发布了非银行支付机构重大事项变更许可信息公示(截至2024年6月)。
公示显示,中国人民银行批准了多家支付机构更名。具体来看,多家支付机构在更名后公司名称均增加“支付”二字。
其中,武汉合众易宝科技有限公司变更名称为“抖音支付科技有限公司”。公开信息显示,武汉合众易宝成立于2012年,2014年获得由人民银行颁发的《支付业务许可证》。
图6:非银行支付机构重大事项变更许可信息公示截图
此外,公示还披露了部分支付公司的增资及合并。其中,央行同意平安付电子支付有限公司合并平安付科技服务有限公司,合并后,平安付电子支付有限公司注册资本增至11.69亿元、《支付业务许可证》业务类型增加预付卡发行与受理(全国),平安付科技服务有限公司终止支付业务并注销《支付业务许可证》;同意平安付电子支付有限公司主要出资人由上海捷银电子商务有限公司变更为平安壹钱包电子商务有限公司。
【读财报】是由新华财经与面包财经共同打造的一档以上市公司财报解读为主要内容的栏目。新华财经是新华社承建的国家金融信息平台,内容全面覆盖全球股市、汇市和债市等金融市场,提供权威、专业、全面的金融信息服务。
免责声明:本文仅供信息分享,不构成对任何人的任何投资建议。
版权声明:本作品版权归面包财经所有,未经授权不得转载、摘编或利用其它方式使用本作品。
免责声明:上述内容仅代表发帖人个人观点,不构成本平台的任何投资建议。


