天聚地合(02479.HK)中国最大的综合性API数据流通服务商——2024年6月新股分析
保荐人:中信证券(香港)有限公司
上市日期 2024年06月28日(星期五)
招股价格:83.33港元-83.33港元
集资额:4.02亿港元-4.02亿港元
每手股数 50股
入场费 4208.53港元
招股日期 2024 年06月20日—2024年06月25日
招股总数 481.820万股H股
国际配售 433.635万股H股,约占 90%
公开发售 48.185万股H股,约占 10%
总市值 41.76亿港元-41.76亿港元
H股市值 41.76亿港元
发行比例 9.61%
市盈率 109.63
公司简介:
天聚地合是一家综合性应用程序编程接口(API)数据流通服务商,主要向互联网公司、电信运营商、科技公司及其他商业及政府组织、应用程序开发商、科技专业人士提供标准API服务及定制化数据管理解决方案。
自API市场于2011年6月推出以来,天聚地合已开发超过770个专有API。于2023年,API市场处理了超过1200亿次API请求。天聚地合的客户包括腾讯、阿里巴巴、百度、网易、美团、中国移动、中国联通、中国电信等知名企业及众多其他互联网公司、应用程序开发商以及个人。截至 2023年12月31日,API市场向客户提供380多个专有API。
天聚地合的收入主要来自API市场的收入,包括查询、短信通知、充值,及来自数据治理解决方案的收入。从市场竞争力来看,据弗若斯特沙利文报告,按2022年收入计,天聚地合是中国最大的综合性API数据流通服务商,市场份额为6.1%。
截至2023年12月31日止3个年度2021、2022、2023:
天聚地合收入分别约为人民币2.60亿元、3.29亿元、4.41亿元;
毛利分别约为人民币0.90亿元、1.08亿元、1.25亿元;
净利润分别约为人民币0.46亿元、0.41亿元、0.35亿元。
基石投资者:
基石投资者有4家,认购占比79.62%
共有10个承销商
保荐人历史业绩:
中信证券(香港)有限公司
2.中签率和新股分析
(来自AIPO)
目前展现出来的孖展已超购4.76倍。
中签率分析:
关于中签率方面,如果孖展在15倍以下,如果按照3000人,一手中签率应该是96%。
甲组的各档融资所需要的本金还有融资金额对应如下表:
乙组头,这次是506万本金,乙组的各档融资所需要的本金还有融资金额对应如下表:
乙组的各档融资以及各档利息利率对应的金额如下表:
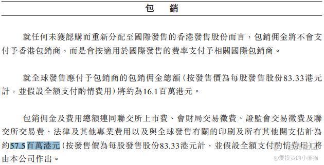
然后这个票招股书上按发售价83.33港元计算,公开的上市所有开支总额约为5750万港元,募资额约4.02亿港元,占比约14.30%,开支相比募资额算是比较少了。
这票打不打?且看我下面的分析:
2014年,天聚地合完成A轮融资,京东科技投资,成为其第二大股东。
2015年,天聚地合完成2.18亿元B轮融资,由中国文化产业投资基金领投,京东、太浩创投、森马服饰董事长邱坚强、上市公司顺网科技华勇跟投。
第二年,天聚地合宣布获得3.6亿元C轮融资,由邱坚强领投,袁永刚、太浩创投、东合资本,以及前期投资人参与跟投。
2023年7月中新创投以每股59.60港元融资2200万。
这个票同样也是卡在这个时间点招股,技术感满满,他们公司招股的也真是人才!前面几天不知道招股,都压在今天这一天,硬生生的是把规则和时间玩明白了。不过也可能是虚晃一枪骗人用的,这种情况是可能有一定的概率出现,这上面的风险大家也要考虑好!毕竟现在整个港股通的规则,很多散户都知道了,早晚会形成我说的这种散户被收割的情况。
至少目前公开招股的部分我们自己也就用能白嫖券商账户小摸几手玩玩,反正不占用自己本金,券商借来的钱多好!每个票我们都会事先白嫖玩玩的,需要感受市场的水温,后面几天再去根据实际情况决定是否撤单或者加码。
免责声明:上述内容仅代表发帖人个人观点,不构成本平台的任何投资建议。


中国最大的综合性API数据流通服务商,就这江湖地位,我就准备买
打新肯定是不敢的,白嫖还是敢的
如果在A股上市,我肯定会参与