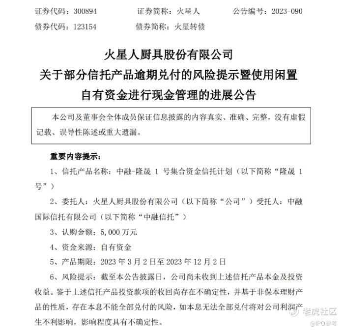
近期,两家公司接连“踩雷”信托产品。12月5日,火星人发布公告称,公司5000万元购买中融信托“隆晟1号集合资金信托计划”逾期,尚未收到投资本金及投资收益;此前一日,安记食品发布公告称,购买中融信托的“睿禧1号集合资金信托计划”“昱盈1号集合资金信托计划”产品先后逾期,公司尚未收到投资本金及投资收益。
年内上市公司“踩雷”信托产品并非个例。根据记者不完全梳理,截至12月5日,年内已有28家上市公司宣布所投资信托产品逾期或存在兑付风险,共涉及8家信托公司发行的32款产品。上述28家上市公司投资的逾期信托产品以及未到期但存在兑付风险的产品金额总计24.14亿元,目前尚未收回的投资金额达到22.94亿元,占比95%。
上述28家上市公司中,有24家公司购买的信托产品已逾期。另外,郑煤机、长光华芯、英洛华及咸亨国际等4家公司的6款信托产品未到期,但相关产品可能存在无法按期兑付、无法全额兑付的风险。
值得注意的是,年内上市公司“踩雷”的32款信托产品来自8家信托公司,其中19款信托产品来自中融信托,占比达59%。据梳理,中融信托爆雷产品的预计年化收益率在5.4%到7.5%之间。(证券日报)
免责声明:上述内容仅代表发帖人个人观点,不构成本平台的任何投资建议。
点赞
举报
登录后可参与评论

暂无评论

