多家出问题网贷平台消息汇总【第38期】
持续关注,只为有需求的读者提供有效的信息。往期跟进,可进入合集浏览。
以下,依然是根据读者留言,以及近期部分问题网贷平台有最新的有价值的消息,做出的动态汇总。
1、积木盒子
化债为主,可选择第三方(微信小程序”U源在线”)渠道打折下车,有出借人反馈折扣在2.5折左右。
此前跟进消息:2020年5月,朝阳分局立案侦查,相关案件尚在司法流程中。
暂未有更多有价值的消息。
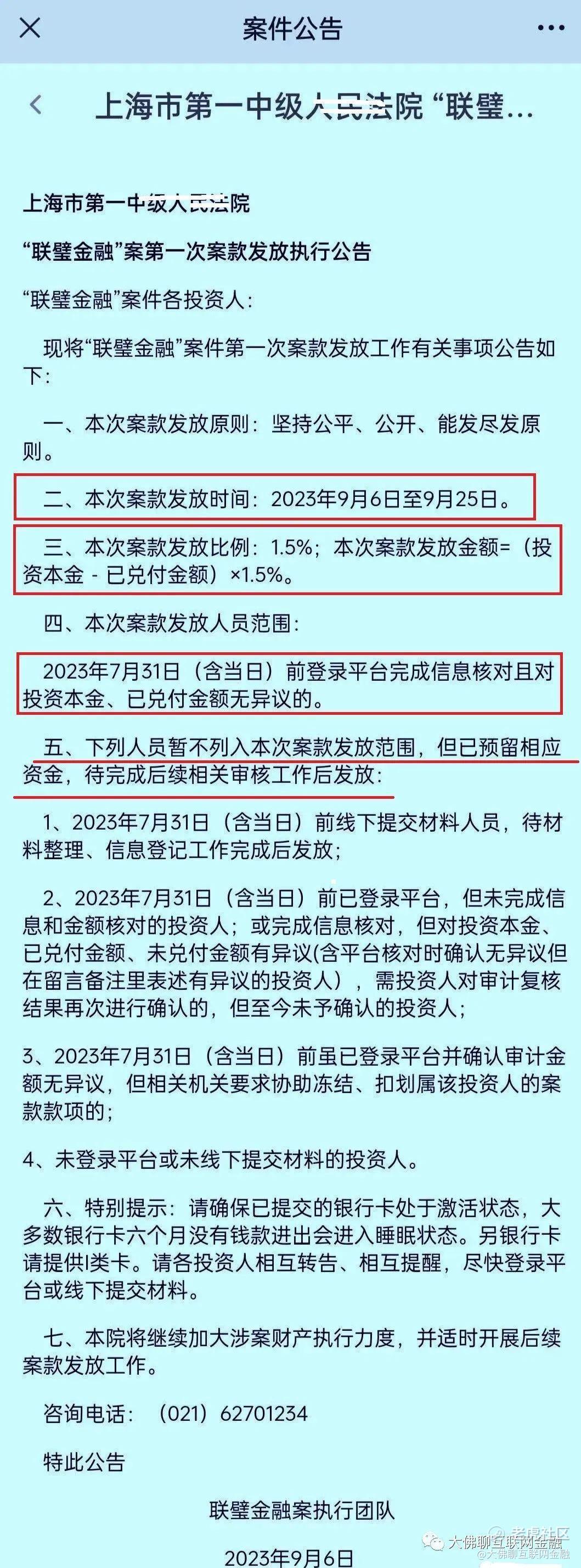
2、联璧金融
继发放执行公告发布后,在9月18日已经陆续有读者反馈收到了本次的发还资金。
关于联璧金融案第一次案款发放执行公告显示:
案款发放时间:2023年9月6日至9月25日;
案款发放比例:1.5%;
案款发放人员范围:2023年7月31日(含当日)前登录平台完成信息核对且对投资本金、已兑付金额无异议的。
(图片来源:联璧金融案执行团队发布)
3、蛙宝
这家已经是第二次发放。
2023年6月19日,蛙宝首次退赔,无具体退赔金额和比例。
2023年9月11日,第二批次执行款发放工作开启,预计将于1-3 个工作日到账,所有经审计确定有损失的集资参与人均按照同一比例进行分配,此次发放比例为损失金额的5.5%。
(图片来源:官微发布)
4、智慧财
还是杭州那边的立案平台,“智慧财”平台案资金清退已开启。
清退日期:2023年9月8日;
本次清退金额:人民币39050000元;
清退方式:法院通过工商银行为受损集资参与人办理资金清退业务;
清退对象:经生效刑事判决认定的智慧财平台案受损集资参与人。
(图片来源:官微发布)
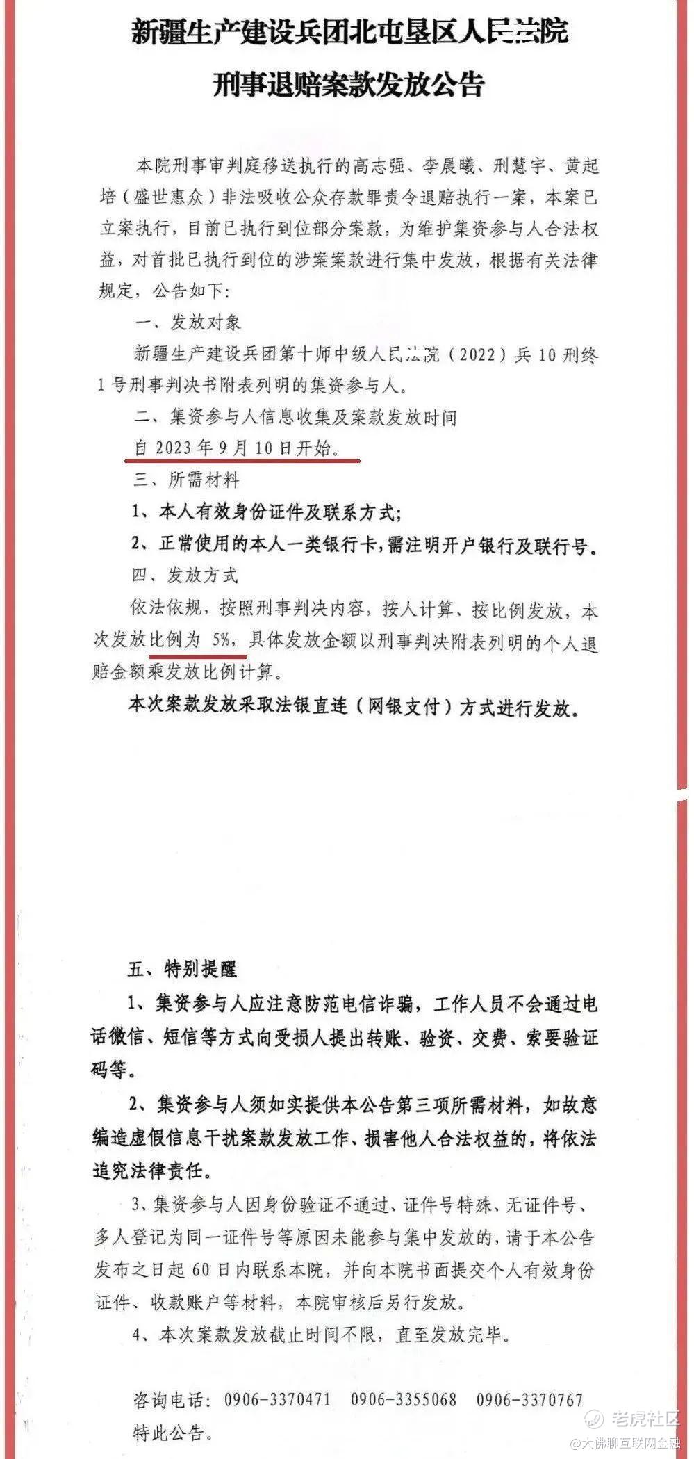
5、盛世惠众
案款发放时间:自2023年9月10日开始;
本次发放比例:5%;
发还方式:法银直连(网银支付)方式进行发放;
发放对象:新疆生产建设兵团第十师中级人民法院(2022)兵10刑终1号刑事判决书附表列明的集资参与人。
(图片来源:官微发布)
6、车易贷
近期有读者反馈,收到了信件,要求提供“车易贷”平台相关的证据材料,并随信邮寄了登记表和清单表。
信件提及了“车易贷”以及“钱达宝”两家平台。
最后,再次提醒大家:谨防诈骗!
公号“大佛聊互联网金融”,我们还将持续关注最新进展。
免责声明:上述内容仅代表发帖人个人观点,不构成本平台的任何投资建议。


