解析投资:数据驱动时代下机遇与挑战,集成电路能否弯道超车?
人类历史文明的诞生与发展来源于创造,创造包括万物的萌芽,培育了生命和思想,正如树木的开花结果一样。泰戈尔曾说过:“希望在烧毁旧事物的火焰顶上出现光辉灿烂的新事物”。
1947年,美国贝尔实验室的约翰·巴丁、布拉顿、肖克莱三人发明了晶体管是微电子技术的第一个里程碑。1958年,仙童公司Robert Noyce与德仪公司基尔比间隔数月分别发明了集成电路,开创了世界微电子学的历史。
一、什么是集成电路
集成电路英文简称IC(Integrated Circuit),又称为微电路、微芯片、芯片。它是通过采用一定的工艺,把一个电路中所需的晶体管、电阻、电容和电感等元件及布线互连在一起并制作在一块半导体晶片或介质基片上,然后封装在一个管壳内,并成为具有所需电路功能的微型电子器件或部件。
集成电路历年产品组成结构/2017年集成电路产品组成结构
数据来源:WTST,万联证券研究所
集成电路具有体积小,重量轻,引出线和焊接点少,寿命长,可靠性高,性能好等优点,同时因其成本低而便于大规模生产。目前集成电路产品包括存储芯片、逻辑芯片、微控制芯片和模拟芯片四种类型。近年来,模拟芯片和微控制芯片的占比逐渐降低,从2003年的19%和31%下降到2017年的15%和19%,逻辑芯片占比相对稳定,保持在30%左右,而存储芯片占比则提升明显,从2003年的23%增加到2017年的36%。随着技术的不断提高,集成电路使得电子元件向微小型化、低功耗、智能化和高可靠性方面不断迈进。
二、集成电路的产业链
由于集成电路的技术复杂性和产业结构高度专业性,市场产业链主要分为上游IC设计、中游IC制造和下游IC封装测试。
集成电路产业链
数据来源:天风证券研究所
1.上游IC设计
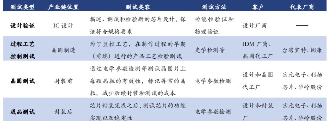
上游IC设计又称实验室测试或特性测试,是在芯片进入量产之前验证设计是否正确而需要进行的功能测试和物理验证。其中IC设计包括系统设计、逻辑设计、图形设计三大环节。
2.中游IC制造
中游IC制造包括过程工艺检测和晶圆测试。
过程工艺检测:即晶圆制造过程中的测试,需要对产品是否存在缺陷、膜厚、线宽、关键尺寸等进行检测,属前道测试。
晶圆测试:又称中测,是通过对代工完成后的晶圆进行测试,目的是在划片封装前把坏的祼片挑出来以减少封装和芯片成品测试成本,同时统计出晶圆上的管芯合格率、不合格管芯的确切位置和各类形式的合格率等,晶圆测试过程能直接反应晶圆制造良率、检验晶圆制造能力表现如何。
3.下游IC封装
下游IC封装是指芯片成品测试,也称终测。由于集成电路后道工序的划片、键合、封装及老化过程中有时候都会损坏部分电路,所以在封装、老化以后还要按照测试规范对电路成品进行全面的电路性能检测,目的是挑选出合格的成品,根据器件性能的参数指标分级,同时记录各级的器件数和各种参数的统计分布情况,最后厂商会根据这些数据和信息,监督产品的质量,控制电路的生产。
IC测试分类
数据来源:《半导体制造技术》,基业常青
随着全球集成电路的产业转移,目前下游IC封装测试环节已转移到中游IC制造环节,同时综合厂商也由原来的以IDM为主逐渐转变为以Fabless、Foundry、OSAT专业厂商为主进行细分工。至此,IC产业链里的每个环节分工明确。
三、集成电路的市场现状
1.全球
(1)集成电路行业处于高景气阶段
集成电路作为半导体产业的核心,其占半导体市场份额达到80%以上。从全球范围来看,半导体行业正处于高景气阶段。根据国际半导体产业协会(SEMI)的出货报告,2017年全球半导体制造设备成交金额达到566.2亿美元,同比增长高达41%,创下新高。2018年预计销售额将继续增长,达到约630亿美元。全球半导体设备销售额高速增长,反应下游晶圆代工厂商、IDM企业扩产动力充足,是半导体行业高景气的象征。
集成电路占半导体销售额比/全球半导体制造设备投资额
数据来源:WSTS,万联证券研究所
(2)集成电路销售表现
从市场销售规模来看,根据世界半导体贸易统计协会(WSTS)的数据,2017年全球集成电路销售额为3431.86亿美元,同比增长24%,预计2018年销售额将增长9.5%,达到3758.99亿美元。预计未来,5G、物联网、人工智能、工业机器人、智能穿戴等还将给集成电路带来新的增长动力。
集成电路历年销售额
数据来源:WSTS,万联证券研究所
2.中国
(1)中国半导体市场规模占全球比重持续提高。
中国半导体市场规模占全球比重持续提高。据中国半导体行业协会等统计,2017年国内半导体销售额为1102.02亿美元,同比增长19.9%,为全球需求增长最快的地区。除此之外,我国集成电路也是全球需求增长最快的地区。2016年我国集成电路销售额为624.98亿美元,2017年为828.15亿美元,预计2018再增20%,达到993.1亿美元。2000年以来集成电路产业销售规模年均增速数据显示,中国CAGR为20.6%,全球CAGR为4.8%。中国集成电路产业持续扩大,已成为全球主要消费市场。
全球及中国半导体销售额/集成电路销售额(亿美元)
数据来源:全球半导体贸易统计组织,中国半导体行业协会
随着5G、消费电子、汽车电子等下游产业的进一步兴起,叠加全球半导体产业向大陆转移,中国将成为全球最大和贸易最活跃的集成电路市场。
四、我国的机遇与挑战
1.产业变革
自互联网科技快速发展以来,集成电路历经着三次产业变革。第一次变革驱动是计算时代,以个人电脑为代表。第二次变革驱动是移动时代,以智能手机为代表。第三次变革驱动是数据,围绕的是数据的产生、传输、存储、分析四大维度进行。
集成电路三次产业变革
数据来源:VLSI,天风证券研究所
集成电路产业转移符合劳动密集型——资本技术密集型——技术密集及高附加值产业转移趋势。中国目前已经接近完成劳动密集型产业(封测业)的转移,下一阶段将是向资本技术密集型产业(制造业)的转移,这是产业转移方向上的重要趋势。同时全球集成电路产业链的分工变迁,也是当今行业战略方向上的另一重要赺势,尤其以中国崛起未来十年为主流。
全球半导体产业链分工
数据来源:SIA,天风证券研究所
2.政策驱动
近年来国内半导体产业发展迅速,但也存在诸多问题。一是国内半导体企业融资瓶颈突出,二是持续创新能力不强,三是产业发展与市场需求脱节。2014年6月国家发布了《国家集成电路产业发展推进纲要》,奠定未来集成电路的战略发展方向。9月,在工信部和财政部的指导下,国开金融、华芯投资等共同签署了《国家集成电路产业投资基金股份有限公司发起人协议》和《国家集成电路产业投资基金股份有限公司章程》,于此,国家产业投资基金正式设立。
根据华芯投资官方微信的公布消息,截至2018年9月12日,国家集成电路产业投资基金有效承诺额超过1200亿元,实际出资额达到1000亿元,投资进度与效果均好于预期,预计2018年年底将基本完成首期规模的有效承诺,投资进度总体提前9个月完成。
国家集成电路产业投资基金时间计划
数据来源:工业和信息部,广发证券发展研究中心
从2014年大基金设立到2019年是大基金的募集资金以及密集的投资期,随后几年将转向投后管理阶段,投资的项目预计将迎来获利回收。
3.国内集成电路主要公司
现阶段,与海外龙头公司相比较,除了华为等个别企业,我国大部分集成电路公司尚还处于早期发展阶段。目前集成电路新星冉冉升起。
集成电路产业公司分布
数据来源:天风证券研究所
(1)硅片制造设备新军——晶盛机电
晶盛机电公司是国内技术先进的光伏及半导体晶体硅生长设备供应商,主要产品有单晶生长炉、多晶硅铸锭炉、蓝宝石晶体炉、区熔硅单晶炉、单晶硅滚圆机、单晶硅截断机等。公司下游客户涵盖了除隆基以外的所有硅片厂家,包括中环、晶科、晶澳、保利协鑫等。公司近年来业绩继续保持高增长趋势。2013-2016年,营业收入和净利润复合增长率分别高达84%和68%。2017年营业总收入19.49亿元,同比增长78.55%,归母净利润3.87亿元,同比增长89.76%。
晶盛机电营收及归母净利
数据来源:wind,天风证券研究所
目前公司已掌握12英寸集成电路用硅片晶体生长技术,并成功销往台湾。同时6-8英寸的设备也被多家国内半导体企业采购。
(2)核心制程设备龙头——北方华创
北方华创公司由七星电子和北方微电子战略重组而成,主要产品包括高端电子工艺装备和精密电子器件。公司构建了半导体装备、真空装备、新能源锂电装备和精密电子元器件四大产业平台,尤其在重组后,公司战略规划、定位更加精准。2018年,北方华创实现营业收入33.24亿元,同比增长49.53%,归属于上市公司股东的净利润2.34亿元,同比增长86.05%。其中电子工艺装备实现营业收入25.21亿元,同比增长75.68%。电子元器件实现营业收入7.88亿元,同比增长3.23%。
北方华创营收及净利/各领域营收状况
数据来源:wind,天风证券研究所
(3)国内领先的封测企业——长电科技
长电科技成立于1972年,目前已成为全球知名的集成电路封装测试企业。长电科技具有广泛的技术积累和产品解决方案,自主知识产权包括Fan-out eWLB、WLCSP、Bump、PoP、fcBGA、SiP、PA封装等。长电科技业务覆盖国际、国内全部高端客户,包括高通、博通、SanDisk、Marvell、海思、展讯、锐迪科等。2016年其销售收入在全球前10大委外封测厂排名第三,2017年利润增速223%,全年实现营收239亿元,同比增长24.54%,实现归属于上市公司股东的净利润3.43亿元,同比增长222.89%。
大陆封装企业先进封装技术
数据来源:wind
(4)全球领先的晶圆代工厂——中芯国际
中芯国际是世界领先的集成电路晶圆代工企业之一,也是中国内地规模最大、技术最先进
的集成电路晶圆代工企业。中芯国际向全球客户提供0.35微米到28纳米晶圆代工与技术
服务,包括逻辑芯片,混合信号/射频收发芯片,耐高压芯片,系统芯片,闪存芯片,EEPROM芯片,图像传感器芯片及LCoS微型显示器芯片,电源管理,微型机电系统等。其中28纳米技术是业界主流技术,主要应用于智能手机、平板电脑、电视、机顶盒和互联网等移动计算及消费电子产品领域。
中芯国际28纳米技术
数据来源:中芯国际官网
2015年10月,中芯国际连续宣布新厂投资计划,在上海和深圳分别新建一条12英寸生产线,天津的8英寸生产线产能预计将从4.5万片/月扩大至15万片/月,成为全球单体最大的8英寸生产线。2018最新财务数据显示,中芯国际营业收入33.6亿美元,同比增加8.3%,创历史新高。
(文章来源:解析投资)
免责声明:上述内容仅代表发帖人个人观点,不构成本平台的任何投资建议。
- historyiong·2019-05-13感谢分享点赞举报

