泉峰控股港交所上市:市值268亿港元 亿纬锂能骆锦红认购
雷递网 雷建平 12月30日报道
泉峰控股有限公司(简称:“泉峰控股”,股票代码为:“02285”)今日在港交所上市。
泉峰控股发行价为43.6港元,募资净额为29.57亿港元;若行使超配权,泉峰控股可额外募资4.53亿港元。
泉峰控股的基石投资者包括惠理香港、景林、Prime Capital Funds、3W Fund、常春藤、亿纬锂能的实控人骆锦红女士,共认购2.1亿美元。
其中惠理认购5000万美元,景林认购2000万美元,Prime Capital Funds认购3000万美元,3W Fund认购3000万美元,常春藤认购3000万美元,骆锦红女士认购3.9亿港元。
骆锦红,1967年12月出生,现任惠州亿纬锂能股份有限公司实际控制人、西藏亿纬控股有限公司董事长。
泉峰控股创始人兼行政总裁潘龙泉表示,泉峰控股将以港股上市为契机,既脚踏实地又仰望星空,加强研发和品牌拓展,追求技术与智能制造体系的创新。
年营收12亿美元
泉峰控股1993年创立于南京江宁开发区,曾用名为“南京德朔实业有限公司”,是一家电动工具及户外园林动力设备供应商,公司从贸易起步,拓展制造业务,构建全球品牌。
电动工具可广泛地定义为除纯手动劳作外,利用其他动力及机制进行操作的工具类型。示例包括螺丝批、钻、锯、砂光机、斜锯和研磨机等,OPE产品可以广义地定义为主要用于草坪、花园或庭院维护的工具或设备。示例包括割草机、吹风机、扫雪机和修枝机等。
泉峰控股的电动工具的目标客户为工业级/专业级及消费级终端用户,而公司的OPE产品的目标客户为高端及大众市场终端用户。
2020年7月,泉峰新能源项目二期工程举行开工奠基仪式,泉峰新能源工业园占地447亩,其中一期项目建筑面积13万平方米,已于2015年底正式投产。
此次开工建设的泉峰新能源项目二期工程,总投资10亿元,将按照关键零部件制造、零件组装、总装、自动物流的工艺流程,建设电机、机电、注塑等关键零部件生产线、台型工具生产线、骑驾式生产线、手持式电动工具生产线。项目建成后,预计形成年产1200万台电动工具的生产制造能力。
泉峰控股2018年、2019年、2020年营收分别为6.9亿美元、8.44亿美元、12亿美元;2021年上半年营收为8.69亿美元,上年同期的营收为5.14亿美元。
泉峰控股2018年、2019年、2020年运营利润分别为-271万美元、5166万美元、7014万美元;2021年上半年运营利润为1.16亿美元,上年同期的运营利润为3313万美元。
潘龙泉为实控人
泉峰控股执行董事分别为董事长、CEO为潘龙泉、北美销售及营销执行副总裁张彤女士、柯祖谦、Michael John Clancy;
泉峰控股独立非执行董事为田明、李明辉博士、蒋立。
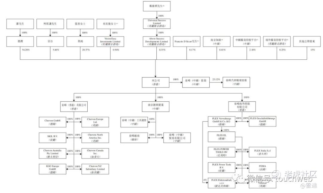
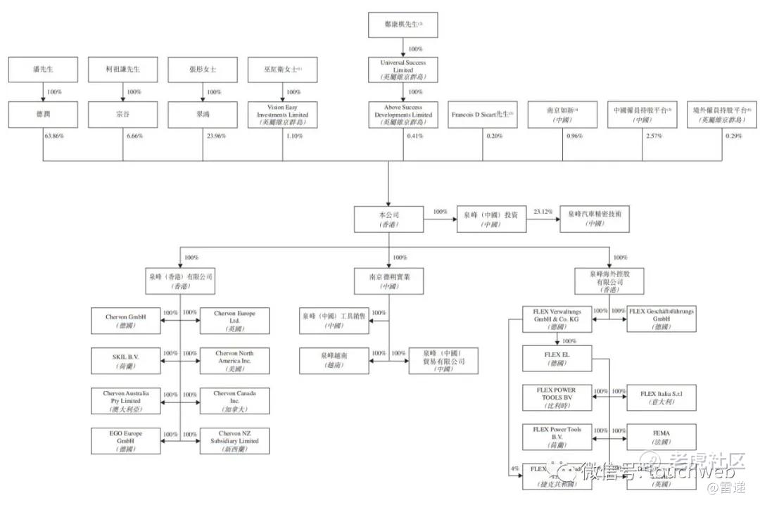
IPO前,潘龙泉持股63.86%,柯祖谦持股6.66%,张彤女士持股为23.96%;
IPO前,泉峰控股的股权结构
公司业务发展副总裁巫红卫女士持股为1.1%,中国员工持股平台持股为2.57%。
IPO后,潘龙泉持股54.28%,柯祖谦持股5.66%,张彤女士持股20.37%;巫红卫女士持股为0.94%,中国员工持股平台持股为2.18%。
———————————————
雷递由资深媒体人雷建平创办,若转载请写明来源。
免责声明:上述内容仅代表发帖人个人观点,不构成本平台的任何投资建议。


