SML Group|香港IPO市场.更新招股书 20230109
2023年1月9日,来自香港的SML GROUP CORPORATION(简称"SML GROUP”)在港交所递交招股书,拟在香港主板挂牌上市。公司曾于2022年6月27日向港交所递交招股书。
SML GROUP招股书链接:
https://www1.hkexnews.hk/app/sehk/2022/104539/documents/sehk22062700814.pdf
主要业务
SML GROUP,总部位于香港,主要开发、生产及销售标签标贴产品予若干世界最大、最负盛名的鞋服零售商及品牌商(RBO),包括配备环球领先无线单品级产品识别科技的无源特高频无线射频识别(RFID)产品。
于往绩记录期间,SML GROUP为逾600家RBO提供卷标产品。在RBO授权我们为卷标产品主要供货商后,其原始设备制造商(OEM)向公司订购标签产品以贴附于为RBO所生产的商品上。
根据弗罗斯特沙利文报告,于2021年按收入计,SML GROUP为全球服饰及鞋履行业基础标签第二大供货商、全球第二大RFID标签产品供货商,市场份额分别占2.4%、16.7%。
SML GROUP业务遍及全球,销售及顾客服务办事处、研发中心及生产据点遍布全球24个国家,拥有超过4,500名雇员。公司的生产点位于RBO之主要OEM所在国家,包括中国大陆、孟加拉国国、越南、印度、印度尼西亚及土耳其等。
SML GROUP大部分收入来自销售基础标签,其次来自RFID解决方案,包括RFID标签和RFID系统销售。
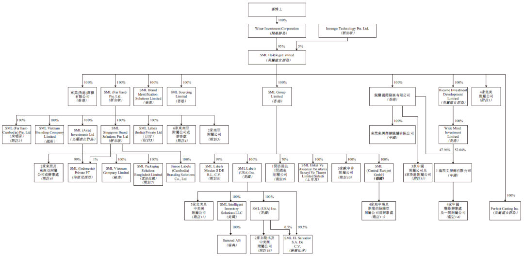
股东架构
招股书显示,SML GROUP在上市前的股东架构中,控股股东孙少文博士,通过
Wiser Investment Corporation持有95%的股份;
深圳远望谷(002161.SZ),通过Invengo Technology Pte. Ltd持有5%的股份。
公司业绩
招股书显示,在过去的2019年、2020年、2021年和2022年前八个月,SML GROUP的营业收入分别为 29.26亿、26.11亿、34.37亿和23.26亿港元,相应的净利润分别为 0.94亿、0.25亿、2.03亿和1.39亿港元。
中介团队
SML GROUP是次IPO的中介团队主要有:法国巴黎证券为其联席保荐人;普华永道为其审计师;广东信达、德杰分别为其公司中国律师、公司香港律师;君合、诺顿罗氏分别为其券商中国律师、券商香港律师;弗罗斯特沙利文为其独立行业顾问。
版权声明:所有瑞恩资本Ryanben Capital的原创文章,转载须联系授权,并在文首/文末注明来源、作者、微信ID,否则瑞恩将向其追究法律责任。部分文章推送时未能与原作者或公众号平台取得联系。若涉及版权问题,敬请原作者联系我们。
更多香港IPO上市资讯:www.ryanbencapital.com
相关阅读
H股香港上市爆发,六月份以来每3家上市申请就有1家
港交所.韩颖姣:在港内资架构H股公司全流通已全面放开
中资、外资、港资券商,过去两年(2019&2020)的保荐数量及IPO募资表现
香港 IPO中介机构排行榜 (过去24个月:2019年7月-2021年6月)
免责声明:上述内容仅代表发帖人个人观点,不构成本平台的任何投资建议。


