星空华文靠《中国好声音》上市:市值183亿港元 募资3亿港元
雷递网 雷建平 12月29日
星空华文控股有限公司(简称:“星空华文”,股票代码为:“06698”)今日在港交所上市。
星空华文的前身是上海灿星文化传媒股份有限公司(简称“灿星文化”)。2018年2月,灿星文化向上海证监局递交IPO辅导备案资料,但因公司频繁的股权变动等原因无疾而终。
2020年7月,灿星文化向深交所递交招股书。2021年2月,深交所审议公告披露,灿星文化不符合发行条件、上市条件和信息披露要求,IPO审核未通过。
这也意味着星空华文折腾数年,好不容易上市。星空华文此次发行价为26.5港元,募资净额为3.2亿港元。
星空华文选择的策略是,牺牲融资额,确保高估值。
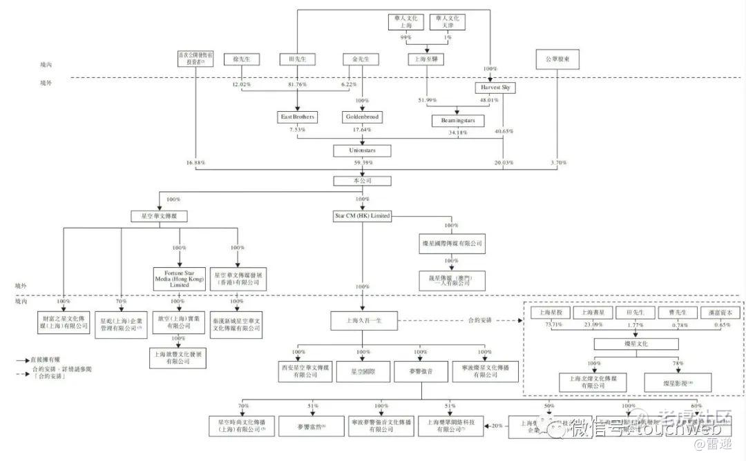
IPO后,星空华文股权结构
IPO后,星空华文大股东、华人文化控制下的Unionstars仍持股为59.39%,田明旗下HarvestSky持股20.03%,IPO前的其他投资者持股为16.88%,公众投资者占比只有3.7%。
星空华文开盘价为32.55港元,较发行价上涨22.8%;截至目前,公司市值约183亿港元。
上半年营收1.8亿
招股书显示,星空华文2019年、2020年、2021年营收分别为18亿元、15.6亿元、11.26亿元;毛利分别为7.04亿元、5.87亿元、2.74亿元;毛利率分别为39%、37.7%、24.3%。
星空华文是收入构成分为综艺节目IP运营及授权、音乐IP运营及授权 、电影及剧集IP运营及授权、其他IP相关业务。
星空华文收入主要靠《中国好声音》、《这!就是街舞》、《点赞!达人秀》 、《蒙面舞王》、《追光吧!》等节目,尤其是对《中国好声音》依赖明显。
由于疫情等因素影响,星空华文营收已经连续2年下滑。
《中国好声音》等节目这两年在社会上影响力的消退,星空华文来自《中国好声音》的收入在持续下滑。
星空华文2019年来自《中国好声音2019》的收入达到4.9亿元,占营收比为36.6%;来自《这!就是街舞2019》 的收入达到1.84亿元,占收入比为13.7%,来自《点赞!达人秀》 的收入为1.82亿元,占营收比为13.6%。
星空华文2021年来自《中国好声音2021》的收入达2.52亿元,占营收比28.6%;来自《这!就是街舞2021》 的收入达2.39亿元,占收入比为27.2%,来自《点赞!达人秀》 的收入1.1亿元,占营收比为12.5%。
星空华文2022年上半年营收为1.83亿元,较上年同期的1.55亿元增长18%;期内亏损为1340万元,上年同期的期内亏损为2540万元。
星空华文2022年上半年经调整净亏为630万,上年同期的经调整净利为1120万元。
截至2022年6月30日,星空华文持有现金及现金等价物为4.38亿元,上年同期的现金及现金等价物为4.93亿元。
华人文化是股东
星空华文执行董事分别为田明、金磊、徐向东、陆伟、王艳女士;非执行董事分别为李伟才;独立非执行董事分别为李良荣、陈热豪、盛文灏。
Unionstars由HarvestSky、Goldenbroad、East Brothers及Beamingstars分别拥有40.65%、17.64%、7.53%及34.18%的商业公司,为星空华文的控股股东之一。Unionstars持有星空华文61.68%股权。
星空华文的最终控制人为华人文化、田明、金磊及徐向东。
其中,华为文化旗下上海至骅持有Beamingstars公司51.99%股权,田明通过全资子公司HarvestSky持股为48.01%。田明持有East Brothers公司81.76%股权,徐向东持有East Brothers公司12.02%股权,金磊持有East Brothers公司6.22%股权。Goldenbroad为金磊旗下全资子公司。
星空华文其他股东还包括:西藏源合持股为5.7%,上海奥遐持股为2.02%,平潭沣淮持股为1.79%,淘宝中国持股为1.17%,上海沣浦持股为1.08%;PremierAsia、宁波芳华分别持股0.94%,上海岩衡持股0.72%,Dream Radius持股0.65%,宁波丰财持股0.56%,Hanfor持股0.55%。
———————————————
雷递由资深媒体人雷建平创办,若转载请写明来源。
免责声明:上述内容仅代表发帖人个人观点,不构成本平台的任何投资建议。


