看了这么多品牌榜,你们公司品牌资产价值几何?
5月10日,是第六届中国品牌日。
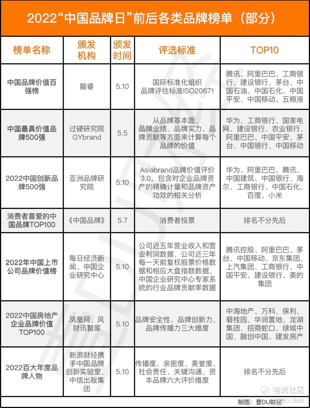
从中央到各地,从央党媒到垂类媒体,掀起了一波品牌热潮,贡献了多个品牌排行榜单。
这些品牌榜单,评选机构不同、评选标准不一。既热闹,也让人困惑。
某种程度上,品牌资产和品牌价值是一回事,它们都跟思念一样,是一种很玄的东西。
品牌当然很重要,当然有价值,但有没有一个统一、权威、通用的评估标准?
答案很遗憾,确实没有。
有人说,全世界的品牌资产评估模型超过300种。用一种理性或者公式来衡量品牌这种存在每位消费者心目中的无形资产,本身就是一项挑战或者是一种妄想。
即便是一种妄想,人们还是希望一步步的靠近这一目标。而且随着时代的进步,人们确实在一步步靠近。
01
品牌资产怎么算?
关于品牌资产,有一个经典的段子。
可口可乐前总裁道格拉斯·达夫特曾说:“如果可口可乐在世界各地的厂房被一把大火烧光,只要可口可乐的品牌还在,它会在一夜之间让所有的厂房在废墟上拔地而起。”
这就是品牌的力量,也是品牌资产或者品牌价值的体现。品牌资产用通俗一点的话说,就是这个品牌值多少钱?
在中国品牌日前后发布的各项榜单中,有些是明确给出品牌价值多少钱的?
比如亚洲品牌研究院发布的2022中国创新品牌500强榜单中,排名第一的华为品牌价值为6233.67亿元,第二阿里巴巴为5919.25亿元,第三腾讯为5313.34亿元。有零有整,显得特别有信服力。榜单还指出,500强的总品牌价值为18.28万亿人民币,占2021年中国GDP的15.98%!
那么,这些数字是怎么算出来的?
目前,在主要机构的榜单中,这些企业的品牌价值数据不一,但无外乎包含几个方面。
以1974年创立的Interbrand为例。它从1988年起开启品牌价值研究,并且其品牌价值评估体系第一个通过了ISO国际认证。
在Interbrand的概念中,“品牌之所以有价值,不全在于创造品牌所付出的成本,也不全在于有品牌产品较无品牌产品可以获得更高的溢价,而在于品牌可以使其所有者在未来获得较稳定的收益。”
这句话,恰恰点出了品牌价值评估中包含的三个重要元素:成本、溢价、收益。
成本表示的是,为建立一个品牌所花费的钱,比如每年的广告花销是多少?请代言人花费多少钱等等?
几年前,小壹哥采访某连锁品牌董事长。他表示,世界品牌实验室公布了排行榜,但他都不敢相信自家品牌价值突破了1000亿。不过,后来他想通了,“公司这么多年花了这么多营销费用,在全国建了这么多门店,也有数百亿了。”这就是品牌价值的成本思维。
溢价,就是相比一个没有品牌的产品,消费者愿意为有品牌的产品多花多少钱购买。
收益,则是品牌可以为企业带来的未来收益。包含三部分:品牌化产品或服务的财务表现、购买决策过程中的品牌作用力和品牌强度。品牌作用力类似于溢价,品牌强度则更倾向于品牌忠诚度。
不过,即便算出了品牌资产价值几何。但这些榜单看起来,仍旧实际意义不大。除了给企业公关提供一波新素材,并没办法为企业未来的品牌经营提供帮助和指导。况且,真正头部的品牌也并不太在意各类机构的排行榜。
事实上,这种计算具体数值的评估方法,大多是股东价值学派。它从品牌与企业的关系出发,通过计算有形资产、无形资产等,给出一个明确价值。在国外公司间并购时,品牌资产多通过财务手段进行类似评估。
除此之外,对品牌的评估还有另外一大流派——品牌资产学派。它从品牌与消费者的关系出发,评估品牌的作用、品牌表现、品牌个性和权威性等等。相比之下,它对品牌的经营管理指导意义更大。
被誉为“品牌资产管理鼻祖”的David A.Aaker提出,品牌资产是企业最重要的资产之一,包括品牌忠诚度、品牌知名度、感知质量、品牌联想以及其他品牌专属资产(如专利、商标、渠道关系等)。
这些指标听起来很虚,但随着数字经济时代的到来,品牌资产越发可衡量,越发具有指导意义。主要原因在于,企业的营销与品牌活动越来越线上化,互联网成为品牌建设的主阵地,而互联网的线上化、数据化意味着企业与消费者的关系更容易被洞察,品牌资产更容易被衡量。
02
数字时代的品牌资产评估
展开来讲。
十年前,投央视广告、开线下门店、在商超搞“堆头”,或许是很多品牌做大做强的必经之路。
然而在今天,与其投放广告,更多品牌愿意建立官方媒体矩阵,以优质内容与用户直接沟通、建立私域流量;与其大规模投入线下渠道,不如借助小红书、抖音电商、微信小程序就快速打开知名度,短时间内成为网红、爆款......
原因何在?
一方面,品牌营销的环境和玩法在变。另一方面,企业的心态也在变化。后疫情时代,品牌预算趋紧,企业对品牌与用户关系的管理需求更为迫切,想尽可能知道跟用户关系到底怎么样。
在媒介去中心化、营销路径更短、品牌崛起更快的大背景下,越来越多企业不仅要结果,还要过程,也就是“既想要增长,还要知道如何增长”。
在这种情况下,拥有更多消费者行为数据,可以帮助品牌建立内容矩阵的互联网平台,为企业的品牌资产管理提供了新的方式。
巨量引擎提出了全景资产方法论,即品牌在“全场景、全内容、全数据、全链路”所沉淀下来的人群、内容、触点是品牌资产。具体来看,巨量引擎又将品牌资产分为两大类:关系资产与内容资产。
何谓关系资产?就是品牌与用户的关系,巨量引擎提出了O-5A关系资产模型。O是英文opportunity,代表市场上所有潜在的用户群体。5A则是科特勒的5A,包括了解、吸引、问询、行动、拥护五个层级,代表用户与品牌关系的亲疏。
依托巨量引擎覆盖的抖音、头条、西瓜、懂车帝等内容、广告、营销触点,其可以帮助品牌明确定位到A1、A2等不同程序用户的规模和增长情况,让企业知道每次营销带来的效果。
去年双11过后,波司登在巨量引擎的帮助下,其整体关系资产提升了600%多,其中A3人群(问询)的提升超过了200%。
何谓内容资产?无非是品牌在巨量引擎生态中的图文、视频、短视频、直播等内容,不论是品牌官方账号发布还是品牌投放内容,这些内容与用户的交互,传递了用户的情感、情绪,也是考察品牌资产的重要部分。
另一个营销巨头阿里妈妈也提出了数字时代的品牌资产评估模型。它联合波士顿咨询公司(BCG)发布了品牌资产评估体系——DeEP模型。该模型下,品牌资产=品牌人群×不同关系下品牌心智份额×消费者价值。
DeEP模型将与用户的不同关系分为发现、探索、热爱三类,与巨量引擎的关系资产、内容资产两大维度不同,它更看重消费者未来的消费潜力。这与阿里巴巴电商基因相关,其更看重用户成交能力,而巨量引擎作为内容平台,自然更看重用户对品牌内容的反映。
不论巨量引擎还是阿里巴巴,它们提出的品牌资产模型,都是基于平台自身的属性,将品牌资产尽可能数字化的衡量,并对品牌的营销活动与品牌建设产生具体的指导。这种指导不是笼统的,而是具体的,甚至可以做到指定关系层级用户的增长。
如果说各类品牌价值榜单,解决了这个品牌值多少钱的问题,尽管不一定准确,但至少提供了一个参考。互联网平台提出的品牌资产模型,解决了品牌价值如何增长的问题,将品牌与消费者的关系数据化,为品牌资产和品牌价值的增长奠定基础。
结束语
品牌资产是20世纪80年代在西方营销研究和实践中涌现的概念。时至今日,中国已在市场营销、电子商务、数字经济等多个领域迎头赶上甚至引领全球,在丰富的实践基础上,中国也一定会诞生对全球有影响的营销理念。品牌资产或许将是最先突破的领域。
图片来源于公开网络,侵删。
免责声明:上述内容仅代表发帖人个人观点,不构成本平台的任何投资建议。


