揭秘年销10亿的爆款宋柚汁:“宋柚”是商标,柚含量不到3%,主配料为糖水,品牌号称全国销量第一
蓝鲸新闻4月15日讯(记者 陆鹏鹏)“柚香!柚爽!柚解腻!”近年来这句广告语随着黄色玻璃瓶的身影铺满了全国各地的商超货架和广告屏。浙江柚香谷控股股份有限公司旗下的宋柚汁,凭借“全国销量连续多年第一”的宣传语,成为近年来饮料市场最亮眼的单品。
然而,这款以“柚”命名,销量过亿的现象级饮料,“柚”实际含量不到3%,配料表前排多为白砂糖、果葡糖浆。
宋柚汁柚含量不到3%
配料多为果葡糖浆和白砂糖
蓝鲸记者在商超购买了300g装与1kg装两种规格的柚香谷牌宋柚汁。
瓶身配料表显示,排在前三位的依次是水、果葡糖浆和白砂糖。目前,国内配料表严格按照配料添加量从高到低的顺序排列,排名越靠前的成分在饮料中的占比就越高。
也就是说,宋柚汁中除了水外,含量最多的成分是果葡糖浆和白砂糖,而并非柚子汁。直到第四位,配料表中才出现柚子的身影,且添加量十分有限。
记者注意到,该产品标注香柚添加量21g/kg,胡柚添加量6g/kg。以此计算,一瓶300g的宋柚汁中,香柚实际含量为6.3克,胡柚为1.8克,两者累计仅8.1克,占整瓶总重量的2.7%。
值得注意的是,产品包装上明确提示“果汁含量≥10%”。这意味着,若以10%含量的果汁计算,超过七成来自其他非柚类果汁成分,根据配料表可以看到,非柚类果汁成分主要是苹果浓缩汁贡献的。
除了水、果葡糖浆和白砂糖、香柚、胡柚、苹果浓缩汁之外,宋柚汁的配料表中还包含柠檬酸、柠檬酸钠、DL-苹果酸、维生素C、食用香精。
也就是说,所谓的“宋柚”汁并非纯天然柚子果汁。一位国家二级营养师提到,该产品虽然叫宋柚汁,但实际是复合果汁饮料,从配料来看,成分以糖水为主,主打的柚成分不到3%,本质是一瓶糖水饮料。果葡糖浆和白砂糖会让血糖飙升,不推荐长期喝,尤其是减脂控糖的人群。
中国食品产业分析师朱丹蓬在接受蓝鲸记者采访时表示,国家目前没有强制性标准要求饮料中的某种成分必须达到多少才能称为相应品类的饮料。举个例子,以前有些产品,一吨饮料里只加两克虫草,也照样叫“虫草饮”。现在很多企业都在打这种擦边球,利用法律法规的盲区和空白点,对消费者进行欺诈或误导。这不仅严重侵害了消费者的合法权益,也不利于整个行业的高质量发展。
柚成分含量低,定价却高于市场平均水平?
公司回应:加多了不好喝,添加量经反复测评而得来
蓝鲸记者注意到,宋柚汁300g装市场零售价普遍在7元左右,1kg装普遍在27元左右,在饭店等场所售价更高。
柚香谷创始人宋伟曾在公开采访中提到定价问题,他表示,价格由成本和品牌定位共同决定。香柚原料本身价格昂贵,一个香柚鲜果在欧洲要卖到7欧元,因此宋柚汁的定价比其他饮料贵上百分之二三十是正常的。
值得一提的是,虽然配料中柚含量较少,但确实存在相关成分。据官方介绍,柚香谷宋柚汁的核心原料是“YUZU香柚”(又名:日本香柚)和“常山胡柚”制作而成的。
官网显示,柚香谷自2015年从日本引进香柚品种,累计投入资金3亿元,流转土地12000亩,培育香柚苗木100万株,建成占地面积112亩“宋柚”产品加工厂,其全厂综合年产能达63.5亿元。
关于宋柚汁柚子成分占比不足3%的问题,记者致电官方热线,工作人员解释称,柚皮添加量有限是因为“加多了不好喝”。对方强调,产品的精华主要在香柚皮和胡柚皮中,但胡柚本身很苦,香柚也偏酸,目前的添加量是研发人员反复测试评定的结果,且已获得消费者好评。
关于苹果浓缩汁的问题,该工作人员承认产品中加入了相关原料,并表示配料符合国家法规规定。对于产品标注的“果汁含量≥10%”,对方进一步解释称,这指的是产品中所有果汁成分的总和大于10%。
蓝鲸记者注意到,宋伟曾多次在社交媒体上谈及宋柚汁原料的相关问题。他在视频中说道:“每公斤产品中添加20多克柚原料并非为了节省成本,再增加用量饮料就没法喝了,因为胡柚皮是苦的,香柚皮是酸的,所以投料后需要进行一些调配,这完全符合国家法律法规。”
宋柚汁单品年销超10亿
广告铺满全国,柚香谷号称“销量第一”
宋柚汁为浙江柚香谷控股股份有限公司旗下的产品,天眼查显示,浙江柚香谷控股股份有限公司成立于2013年5月,注册资本3750万元,法定代表人为宋伟,同时也是公司背后实际控制人,持有21.5%的股份。
蓝鲸记者注意到,柚香谷已将“宋柚”注册为商标,相关申请多达60余条。值得一提的是,该公司还曾尝试注册“宋柚汁”商标,但该申请已被驳回。
目前,柚香谷除了宋柚汁外,还投产研发宋柚乳酸菌饮料、宋柚果酒、宋柚气泡鸡尾酒、宋柚拉格啤酒、宋柚汽水,以及个护香氛类等多款产品。
不过宋柚汁仍占大头,企业公开披露的数据,2022年宋柚汁单品实现近4亿元销售额,2023年增长至近6亿元,2024年全年销售额突破10亿元。目前已覆盖国内各大商超与主流消费渠道,罗永浩等知名主播均带货过该产品。
高销量背后离不开高强度的广告投放,从飞机场、高铁站、地铁站、到电梯、巴士、车厢内,宋柚汁的广告几乎铺满了城市的大街小巷。官方在广告中打出了全国销量连续多年第一的口号。
律师:法律不禁止低含量成分命名
但禁止系统性制造实质性误解
关于宋柚汁配料和宣传相关的法律问题,蓝鲸记者咨询了律师。
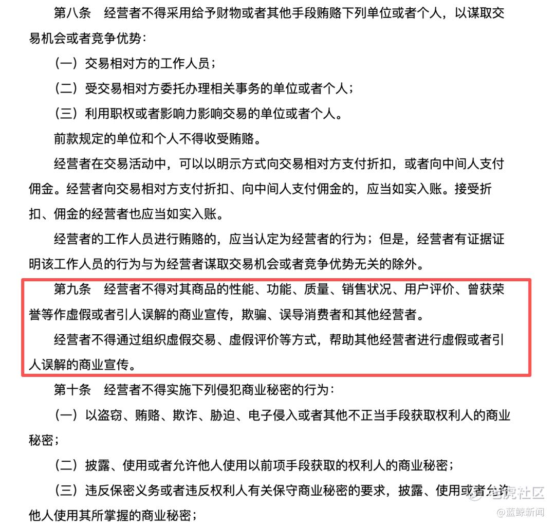
北京云亭律师事务所王琼律师表示,从《反不正当竞争法》第九条视角审视,产品名称“宋柚汁”+商标“宋柚”+柚子元素包装,构成了系统性的商业外观,足以使一般消费者产生“该产品以柚子为主要原料”的合理认知。而实际2.7%的柚子含量,与这一认知存在显著落差,符合“引人误解的商业宣传”构成要件。
《反不正当竞争法》第九条规定:“经营者不得对其商品的性能、功能、质量、销售状况、用户评价、曾获荣誉等作虚假或者引人误解的商业宣传,欺骗、误导消费者。”即使配料表“如实标注”,也不豁免整体商业外观的误导性责任。法律评价对象是整体商业行为,而非孤立环节。
王琼律师认为,柚香谷“宋柚汁”折射出食品行业“重营销轻产品”的深层问题。法律不禁止低含量成分命名,但禁止系统性制造实质性误解。该案例中,产品名称、商标策略、定价话术、宣传口径已形成完整证据链。
据信号新闻,4月3日,记者就宋柚虚假宣传、误导消费者等问题,致电柚香谷所在地衢州市常山县12315消费者投诉举报热线,反映相关情况。同日,信号新闻发现,柚香谷天猫旗舰店售卖的玻璃瓶宋柚的宣传页面已悄悄修改:4月2日,其宣传语是“0添加更放心 不添加色素、防腐剂 纯粹果香本味,给宝宝喝也放心”;4月3日,就被改成了“0防腐 纯粹果香本味”。但该产品的罐装版本宣传页面,仍未进行任何调整,误导性宣传仍在继续。
免责声明:上述内容仅代表发帖人个人观点,不构成本平台的任何投资建议。


