腾讯会议,已经开始给每个人量身开会了
ScreenShot_2026-04-02_190816_557.png
文 | 阑夕
如果将职场上最令人反感的现象做个排名,那「为了开会而开会」大概率会进到TOP 3,即使在会议产品已经十分丰富的市场里,会议信息之于人类依然是个极为沉重的负担,也是给生产力拖后腿的最大因素之一。
尤其是在万物讲究提效的AI时代,如果效率省下来的那部分时间,只是为了投身于更多冗余的会议,显然就是另一种本末倒置了。
不过腾讯会议最近的更新,倒是给出了一种很不一样的解法,在会后,用信息重组的方式提升效率,把会议「二次改造」成自己想要的样子。
「没有白开的会」已经是上个版本的口号了,最新的叙事,是「会议为我而开」,既能实现不必在场的肉身自由,也要做到一键提纯的脑力自由。
· · ·
腾讯会议上一轮更新的功能是「AI托管」,哪怕自己由于种种原因无法出席会议,也能通过AI的总结确保信息同步。
从用户侧的广受好评来看,「AI托管」的确为打工人避免了临时突发事件、会议时间冲突等情况带来的尴尬,但这还远远不够。
原因很简单,本质上,这些并没有提升用户消化信息的效率。
有过频繁开会经历的人都知道,在绝大多数会议场景里,也存在着一种二八定律的说法——为了20%的关键信息,不得不耗费大量时间摄取剩下80%的冗余信息。
但二八定律是结果,而非原因,真正把用户困在信息围城里打转的,是市面上多数会议产品还在自上而下的流水账式速记里摸索,无法满足真实存在的个性化需求。
这就是腾讯会议这轮更新的切入点,只要一键打开智能录制,AI就能在会后把会议重组成你想要的样子。
我录制了年初那场AGI-Next峰会的完整版,拿「智能总结」模板举例,根据不同的信息密度,腾讯会议提供了多种会议内容重组的选项:
按照最常见的会议时间轴划分,AI可以根据语义,把逐字稿组合成带有重点总结的小段落,是临场感最高的方案;
又或者根据议题划分,用户可以直接检阅会议的结构化纪要,更加适合速览场景,如果想要深追内容,同样可以一键溯源到会议原文,确保结论有据可依;
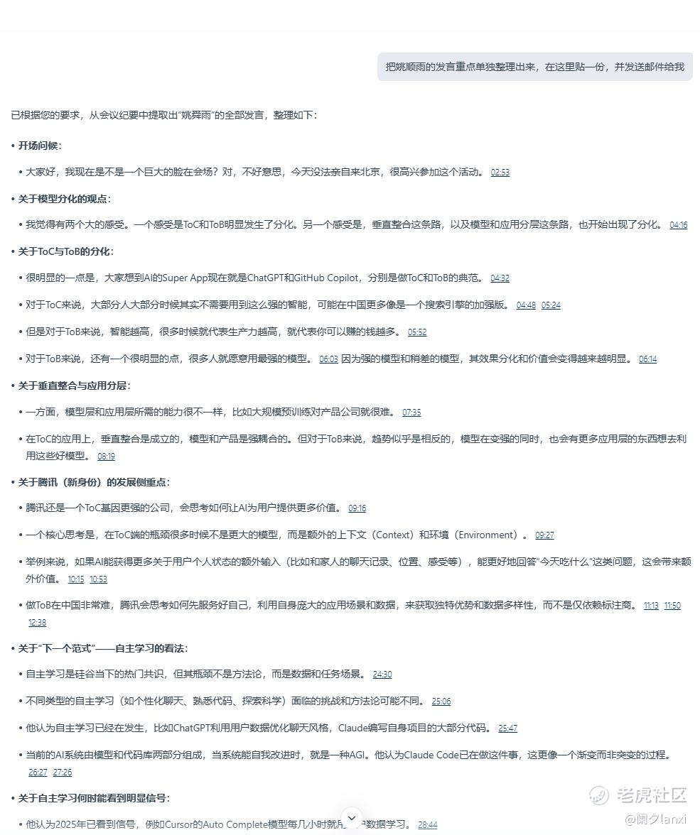
更加个性化的,是你能直接根据会议原文追问元宝,让它直接输出最符合心意的会议内容,比如对某人的发言特别感兴趣,就可以通过元宝进行一键总结,甚至让它帮你生成一封跟进邮件。
这有点像史书的体例划分制度,过去大家只能围绕着同一份会议记录做文章,而经由腾讯会议之手,用户可以像查阅编年体(按时间轴)、纪传体(按发言人)、国别体(按议题)一样,灵活调用会议材料。
更重要的是,以上所有方式都带有明确的时间戳,支持对会议原文的一键溯源,相当于在会议内容这个「知识库」的基础上,给每个人都分发了一整套重组、检索的工具。
这还只是通用的智能总结模板,在腾讯会议的新版本里,一起同线的还有学习笔记、汇报总结、客户分析等多种专项模板,对应的是完全不同的信息处理逻辑。
道理也不复杂,不同类型的会议,人们想从中提取的信息本就天差地别。
听完一场AI行业的视频播客,你需要的是一份结构化的「学习笔记」;初次拜访客户后,一份「客户拜访纪要」能帮你理清对方的需求和决策链;而当你长期跟进一个客户准备拿单时,「客户分析」模板则直接给出可供复盘的洞察。
值得一提的是,腾讯会议这次专门为销售场景做了「客户拜访纪要」和「客户分析」这两个模板,显然也是看到了很多中小企业没有系统化销售培训体系的能力,新销售上手基本都要靠悟性,方法论层面的支撑非常薄弱。
而现在,腾讯会议直接用模板帮销售规范化地输出拜访总结和客户洞察,相当于把一套销售方法论内置进了产品里。
从人找信息,到信息找人,再到信息随人变化,覆盖到所有可能出现的会议场景之后,腾讯会议也为「信息自由」补上了最后一块拼图。
· · ·
如果说建立个性化的知识库只是第一步,那腾讯会议在新版本添加的个人笔记功能,则是把会议真正意义上进行了资产化。
用户可以在纪要中的任意位置插入批注——突发灵感、主观判断、纠错直觉——这些笔记会跟会议内容长在一起,让会议资产随着人类的思考持续生长。
跟市面上其他会议产品相比,这显然是一套完全不同的交互逻辑,过去我们认为开会只是手段和工具,会议内容和最终落地始终都是各干各的,无法形成协同效应,只能由人类来充当信息中间商的角色。
只能说但凡跑完这套ALL IN ONE的流程,所见即所得的体验就再也回不去了,文本类的工作都可以在腾讯会议这同一个体系里完成,甚至于围绕着一份智能纪要,用户完全可以衍生出新的工作流。
能做到这些,当然跟腾讯在音视频领域的深厚积累有着莫大关系。
一个不那么相关的案例是,有开黑需求的游戏玩家群体,普遍都会对腾讯会议评价很高,原因在于无论是音频质量还是语音识别的精准度,它都比市面上主流的开黑软件好用得多。
就我自己而言,也习惯了在跟朋友打游戏时顺带开着腾讯会议,几个小时下来,它会生成一份「会议纪要」,上面一本正经地记录着诸如「某人36次提出缺奶问题」「某人对队友操作提出批评性发言」这些细节,发到群里讨论,节目效果拉满。
虽然没办法复刻给你们看,但我实测录制了一场早年电竞比赛的选手麦克风,不仅沟通极为高频,发言次序也很杂乱,但腾讯会议依然能照单全收,你们感受一下。
虽然这种非标化的用法不一定能创造多少营收,但却结结实实证明了腾讯会议在音视频基础设施能力上的领先身位。
所以在体验智能录制的过程中,我还发现了腾讯会议正在灰测的另外一个新功能——「声链」。
简单来说,声链这项功能,就是给那些缺乏独立开会空间和专业设备的团队,一次性把硬性门槛全部抹平。
这就不得不提到那个人人都经历过的远程会议名场面了:
会议室没有专业设备,几个人各自用电脑接入同一场会,但凡有两台以上设备同时开麦,音响里就会传出刺耳的啸叫声,于是就有了「你闭麦我来说」的经典协调环节,让技术摩擦最终升级成管理问题。
于是大家只能围着一台电脑开会,但一台电脑拾音距离有限,远处的人说话线上听不清,所有人挤在一起屏幕也看不清,远程参会者更是连谁在发言都分不清楚。
而声链就是瞄着这种场景来的,它出自腾讯天籁实验室之手,是国内首个以纯软件方案,解决多设备同时开麦啸叫的技术。
开启声链后,同一间会议室里的多台设备可以同时开麦发言,不会产生啸叫,系统还会智能切换麦克风,自动识别并显示发言人。
这对行业长期忽视的中小企业来说,无疑是个「大力出奇迹」式的降本方案。
大厂有预算把专业音频设备准备得一应俱全,创业公司可能连像样的会议室都没有,声链的意义在于,仅仅用一个软件功能,就可以把「好好开会」的门槛从硬件层面直接拉到零,无论是工位区、洽谈室还是临时借用的任何空间,都能拥有专业会议室的体验。
一家二三十人的小公司,靠一款软件就能把开会这件事从头到尾打通,不需要额外采购任何东西,所谓普惠,莫过于此。
· · ·
从去年开始,AI公司们普遍意识到了上下文的重要性,极力要把长时记忆、外部导入这些功能全都塞进模型里,拓展产品能力的上限。
这些做法倒是没毛病,可问题在于用户的上下文,始终零星散落在上一代互联网产品里,想让用户再把它们拼凑起来喂给AI,既费时费力,也不太现实。
这就是该生态发力的时候了,包括在对腾讯AI业务铺天盖地的讨论里,其实鲜少有人提到这家公司的生态优势。
能看到,腾讯今年开始把AI能力下放到各条业务线,并用腾讯会议这样的产品来做承接,去围绕着会议资产点亮新的技能树,并解决存在已久、但本不该如此的痼疾。
是的,AI会把生产力带到前所未有的高度,这毋庸置疑,但我也一直在说,AI只提升效率,并不创造需求。
在技术迟迟未能落地兑现的时候,保持足够的敏锐度去创造、发掘新的需求,是属于大厂的能力和责任。
目前看来,把会议从信息变成资产,把软件从工具变成中枢,腾讯会议这条路,应该是走对了。
免责声明:上述内容仅代表发帖人个人观点,不构成本平台的任何投资建议。


