LED产业的龙头图谱:谁在定义LED+的未来?
今天的LED产业,早已不是做灯泡那么简单。从上游的芯片、中游的封装、下游的应用,到新兴的显示、车载、植物照明等细分赛道,每个环节都有自己的领跑者。而理解这些龙头的卡位,恰恰是判断价值的关键参照系。
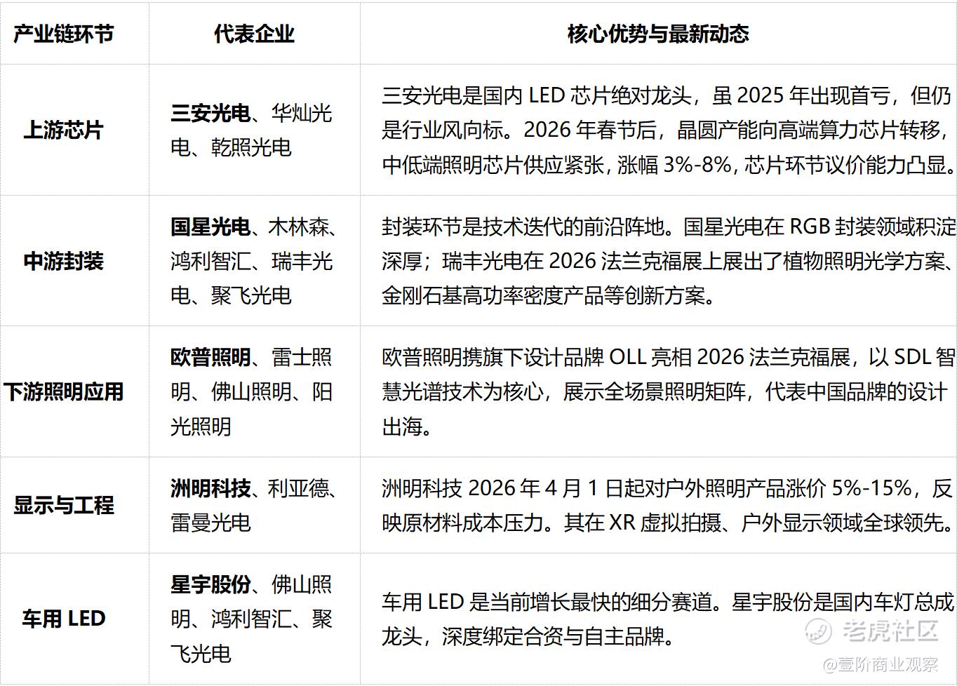
产业链视角:各环节的“隐形冠军”
根据最新市场动态,我们可以从产业链维度梳理出当前的龙头格局:
行业的隐形变迁:龙头标准正在重构
观察上述企业,可以发现一个共同趋势:LED龙头企业的评判标准,正在从规模转向赛道卡位和技术壁垒。
传统意义上,我们习惯用营收规模、市场份额来定义龙头。但在2026年的产业环境下,这一标准正在失效:
三安光电虽出现亏损,但仍是芯片环节的技术风向标;
富采(台湾LED大厂)2025年亏损26.52亿元,却通过处置资产、聚焦Micro LED和车用电子,力图在新赛道翻身;
晶科电子市值不足13亿港元,但在车载摄像头这一细分领域已占据20%份额。
这说明,LED产业的龙头正在从大一统走向诸侯割据——在不同细分赛道建立壁垒的企业,才具备真正的定价权。
在我看来,今天的LED产业,真正的机会不在谁最大,而在谁在不可逆的趋势中占据了关键生态位。三安光电代表的是芯片环节的国产化能力,洲明科技代表的是显示场景的全球化扩张,而晶科电子代表的,则是LED+智能视觉这一跨界融合的新物种。
LED行业不缺新需求,缺的是创新与创意。未来的龙头,不是守成者,而是那些能在“LED+”的边界上不断突破的探索者。 $晶科电子股份(02551)$ $创维数字(000810)$ $艾比森(300389)$
免责声明:上述内容仅代表发帖人个人观点,不构成本平台的任何投资建议。
5
举报
登录后可参与评论
- 执笔生财·03-20资本市场的偏见有时反而是机会,晶科电子市值连13亿港元都不到,车载摄像头却能切下20%的份额,也可以算一种预期差$晶科电子股份(02551)$点赞举报
- 幸福金钱鼠·03-20富采亏了26个亿,股价反而还能涨点赞举报
- 鹤然暴富·03-20整体行情都不好点赞举报

