卓正医疗开启招股:拟募资3亿 2月6日上市 明略与何小鹏参与认购
雷递网 雷建平 1月29日
卓正医疗控股有限公司(简称:“卓正医疗”,股票代码:“2677”)日前开启招股,准备2026年2月6日在港交所上市。
卓正医疗拟全球发售475万股,发售区间为57.70港元到66.60港元,最高募资3.16亿港元。
卓正医疗基石投资者分别为Health Vision、金域医学检验、明略科技、Galaxy Dynasty,一共认购9079万港元,其中,Health Vision认购4400万港元,金域医学检验认购300万美元,明略科技认购200万美元,小鹏汽车董事长、CEO何小鹏旗下基金Galaxy Dynasty认购100万美元。
8个月营收为6.96亿
卓正医疗于2012年在深圳创立,采用在线、线下一体化服务的新模式,在北京、上海、广州、深圳、成都、重庆、武汉、长沙、苏州、杭州等城市运营近30家物理网点。
卓正医疗的服务涵盖内科及全科、外科、妇产科、儿科、齿科、皮肤科及医学美容、眼科、耳鼻喉科、个性化体检、日间手术、航空转运、国际转诊等多个类别。
自2024年1月至3月,卓正医疗收购了武汉神龙天下合共51.04%股权,武汉神龙天下拥有武汉北斗星儿童医院及两家武汉诊所。武汉神龙天下已自2024年3月28日起成为卓正医疗的非全资附属公司。
招股书显示,卓正医疗2022年、2023年、2024年营收分别为4.73亿、6.9亿、9.59亿元;毛利分别为4398万元、1.34亿元、2.26亿元;经营亏损分别为1.37亿、6693万、4688万元;期内利润分别为-2.22亿、-3.53亿元、8023万元。
卓正医疗2025年前8个月营收为6.96亿元,上年同期的营收为6.15亿元;毛利为1.67亿元,上年同期的毛利为1.52亿元;经营利润为1273万元,上年同期的经营亏损为2989万元;期内利润为8321万元,上年同期的期内利润为5216万元。
卓正医疗2022年、2023年、2024年经调整净利分别为-1.23亿、-4357万元、1070万元;2025年前8个月经调整净利为1045万元,上年同期的经调整净利为2442万元。
投后估值5.1亿美元
卓正医疗执行董事分别为王志远、施翼;非执行董事分别为曹少山、张向东、魏国兴、陈小红女士、郝瑞;独立非执行董事分别为陈锐女士、王咏刚、王高飞、朱恒鹏博士。
卓正医疗成立以来获得过多次融资:
其中,2017年获C轮3529万美元融资,每股成本为3.7143美元,投后估值为1.46亿美元;
2019年9月融资5000万美元,每股成本为5.6876美元,投后估值为2.9亿美元;
2021年8月获6000万美元融资,每股成本为8.8258美元,投后估值为5.1亿美元。
腾讯与H Capital是股东
Cheuk Sing Ho持股为18.92%,曹少山持股为1.68%,Nineteen Seventy-Seven持股为1.45%,Distinct Partners I Limited持股为4.43%,Distinct Partners II Limited持股为3.96%;
腾讯持股为19.39%, H Capital持股为14.89%,仁山优社创科(香港)持股为1.92%,北京天图兴北投资中心(有限合伙)持股为4.65%,成都天图天投东风股权投资基金中心持股为1.99%;
Waterwood Tactics持股为1.66%,Martrix Partners China II(经纬中国)持股2.98%,Martrix Partners China II-A持股0.33%,北京明启企业旗下Waterwood DHC(富德生命)持股为12.58%;中金康瑞壹期(宁波)股权投资基金合伙持股为3.32%。
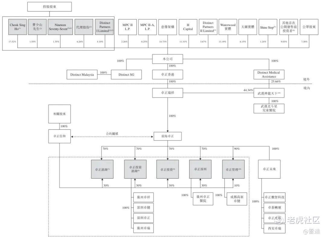
IPO后,Cheuk Sing Ho持股为17.52%,曹少山持股为1.55%,Nineteen Seventy-Seven持股为1.35%,Distinct Partners I Limited持股为4.1%,Distinct Partners II Limited持股为3.67%;
腾讯持股为14.73%, H Capital持股为11.31%,天图实体持股为6.15%,Shine Step持股为1.24%,MPC II持股为2.26%,MPC II-A持股为0.25%,Waterwood实体持股为13.19%,公众股东持股为7.38%。
——————————————
雷递由媒体人雷建平创办,若转载请写明来源。
免责声明:上述内容仅代表发帖人个人观点,不构成本平台的任何投资建议。


