聚辰半导体冲刺港股:9个月营收9.3亿 利润3.1亿 陈作涛控制24%股权
雷递网 雷建平 1月26日
聚辰半导体股份有限公司(简称:“聚辰半导体”)日前递交招股书,准备在港交所上市。
聚辰半导体已在A股上市,截至今日收盘,聚辰股份的股价为164.33元,市值为260亿元。
截至2023年12月31日止年度,聚辰半导体宣派或支付的股息总额为1.07亿元,截至2024年12月31日止年度为3150万元,以及截至2025年9月30日止九个月为4740万元。
9个月营收9.33亿 利润3.1亿
聚辰半导体是一家高性能非易失性存储(NVM)芯片设计公司,致力于满足人工智能时代高速迭代与扩容的存储需求,为客户研发及供应SPD芯片、EEPROM及NOR
Flash等关键存储类芯片、摄像头马达驱动芯片等混合信号类芯片以及NFC芯片及配套解决方案。
聚辰半导体的产品组合包括涵盖若干核心存储应用场景的存储芯片,包括以支持DDR2至DDR5内存模组的全系列SPD芯片为亮点的存储模组配套芯片、面向汽车电子、工业控制的高可靠性存储芯片以及面向消费电子领域的存储芯片;混合信号类芯片,即摄像头马达驱动芯片;及其他产品,主要包括NFC芯片。
招股书显示,聚辰半导体2023年、2024年营收分别为7亿、10.28亿元;毛利分别为3.28亿、5.64亿元;期内利润分别为8270万元、2.76亿元。
聚辰半导体2025年前9个月营收为9.33亿,较上年同期的7.69亿元增长21%;毛利为5.58亿元,期内利润为3.1亿元。
聚辰半导体2023年、2024年经调整净利分别为1.41亿、3亿元;2025年前9个月经调整净利为3亿元。
截至2025年9月30日,聚辰半导体持有的现金及现金等价物为9亿元。
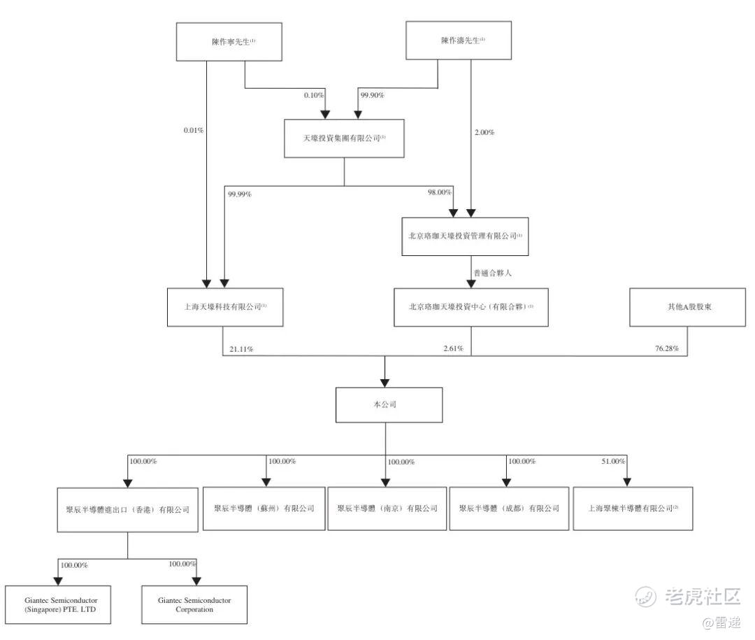
陈作涛控制24%股权
聚辰半导体执行董事、董事长为陈作涛,执行董事兼总经理为张建臣,执行董事兼董事会秘书为翁华强,独立非执行董事分别为罗知女士、陈冬女士、毛振华、孙凯。
陈作宁通过上海天壕科技有限公司持股为21.11%,通过北京珞珈天壕投资管理有限公司持股为2.61%。
宁波亦鼎创业投资合伙企业(有限合伙)持股为4.63%,香港中央结算有限公司持股为4.22%,武汉珞珈梧桐新兴产业投资基金合伙企业(有限合伙)持股为2.61%,聚辰半导体(香港)有限公司持股为1.94%;
截至2025年9月30日,聚辰半导体股权结构
宁波梅山保税港区登硅全投资管理合伙企业(有限合伙)持股为1.84%,招商银行股份有限公司-兴全合润混合型证券投资基金持股为0.97%,中国建设银行股份有限公司-南方信息创新混合型证券投资基金持股为0.91%,罗宾木业有限公司持股为0.88%。
———————————————
雷递由媒体人雷建平创办,若转载请写明来源。
免责声明:上述内容仅代表发帖人个人观点,不构成本平台的任何投资建议。


