誉研堂冲刺港股:9个月营收2.8亿 利润5550万 郭阳控制97%股权
雷递网 雷建平 1月19日
哈尔滨誉研堂中医门诊集团股份有限公司(简称:“誉研堂”)日前递交招股书,准备在港交所上市。
9个月营收2.8亿 利润5550万
誉研堂是一家民营中医医疗服务供应商,透过「全生命周期诊疗模式」提供中医医疗服务,将医疗谘询与处方药物(包括个人化中药临方制剂及院内制剂)整合为一个连续的治疗过程。
招股书显示,誉研堂2023年、2024年营收分别为1.5亿、2.15亿元;毛利分别为8410万、1.25亿元;期内利润分别为2050万、2708万元。
誉研堂2025年前9个月营收为2.84亿元,上年同期的营收为1.45亿元;毛利为1.76亿,上年同期的毛利为8328万元;期内利润为5550万元,上年同期的期内利润为1896万元。
誉研堂2023年、2024年经调整净利分别为2050万、2708万元;2025年前9个月经调整净利为6156万元。
截至2025年9月30日,誉研堂持有的现金及现金等价物为9995万元。
郭阳控制97%股权
誉研堂执行董事分别为郭阳、高立福、姜玉娟;独立非执行董事分别为梅荣军、张维、刘莉。
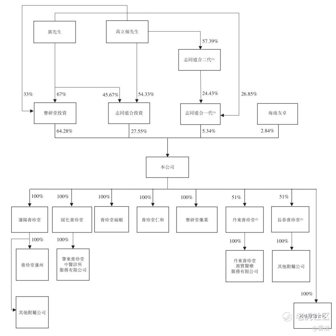
郭阳为董事会主席兼执行董事。郭阳连同高立福、誉研堂投资、志同道合投资、志同道合一代及志同道合二代构成控股股东。作为一组,彼等持有公司已发行股本约97.16%。
IPO前,誉研堂投资持股为64.28%,志同道合投资持股为27.55%,志同道合一代持股为5.34%,海南友卓持股为2.84%。
郭阳,42岁,为公司董事会主席、执行董事兼总经理。
郭阳2018年7月加入公司,加入集团前,彼曾2005年7月至2019年7月30日担任哈尔滨华新普健医疗科技有限责任公司执行董事及经理。
郭阳未正规上过大学,其2015年4月27日至2018年6月29日投资并创立哈尔滨华新普健中医药研究院。郭阳目前为中国北京国家开放大学的在读生。
———————————————
雷递由媒体人雷建平创办,若转载请写明来源。
免责声明:上述内容仅代表发帖人个人观点,不构成本平台的任何投资建议。


