篡改网友视频称牙膏能修牙填缝,狂卖70万单!高露洁失控了……
最近,一个名为“高露洁“在社交媒体上火了,原因是,和其相关的一些账号一系列离谱的内容,比如有视频直接称高露洁攻克’壁虎断尾’的技术难题,实现在牙膏领域新的超越。
还有一些其他账号发布的视频更离谱,称高露洁”类牙质新生“研发成功,研发人员高兴不已,类似壁虎断尾生长原理。
视频中,一堆不知道是医生护士还是科研人员、看不出是医院还是实验室的人咋高兴地大叫:我们成功了!
视频内容则表示,他们用仪器在牙周围滴一些液体,就会快速生成牙釉质,并称硬度和天然的一样,然后这个技术被用到了牙膏里。
视频中,还有抬头为高露洁成分专家的主播拿出检测报告,报告文案加红放大问文案显示:一刷修补和封堵,一次见效……
视频中,她还拿出一支牙膏,暗示是牙膏的功效。
当然,这些视频还不算啥,一个名为“高露洁Colgate口腔修护牙膏直播间”账号还发布视频显示,将牙膏挤在牙缝较大的牙齿上后,牙缝逐渐缩小、闭合,甚至出现类似牙齿组织“再生”、断牙被修补的视觉效果。
还有视频显示,有“消费者”进行实测,表示用后牙缝没了。
视频中,男子表示,也是知道有了一种新的技术,就可以几乎不用磨牙,他是高露洁新研发的技术,类牙质新生,是牙齿的同源成分……
而小柴随后在某短视频平台检索了这款牙膏的关键词信息,发现不少人已经相信这款牙膏的功效。
比如检索高露洁牙膏,排在最前面的搜索关联词是修复牙缝……
再搜壁虎断尾关联词就是这款牙膏,以及问是真的假的……
类似的还有高露洁牙质再生……
而在社交媒体上,被误导的用户不在少数,比如有网友表示,我服了,我真买了。
同时,值得注意的是,高露洁这样的广告推广真可谓铺天盖地,不少网友表示自己经常刷到。“第一次看到没理他,第二次第三次又推给我,直接投诉了,虚假宣传无法无天 ”“终于有人说了,真的太夸张了他们的视频,导致我以为中国的广告法对他们无效”
还有网友表示:我也刷到过,每次都直接刷走,看着就觉得不可信,怎么可能,肯定夸张了。
“牙膏能有这功效,还要牙科诊所干嘛”
“我现在用高露洁的光感白,反正宣传说是7天去渍,但是有小字”
看到这里,小柴只能说,短视频时代,洗脑真是太容易了,而当洗脑变得容易,把良心丢了赚钱就会更容易。
然而,直到一位网友发布一则维权声明,才将高露洁这场把戏揭穿,将高露洁牙膏壁虎断尾的真相公之于众。
大概是有网友近期有网友发布维权声明控诉高露洁,称自己个人视频被高露洁篡改,甚至用技术合成个人声音,进行商业宣传。
该网友表示:高露洁请你给我个解释,在我完全不知情、未取得我任何形式授权的情况下,账号“高露洁Colgate口腔修护牙膏直播间”擅自使用了自己2025年2月发布的关于分享自己做牙贴片关闭牙缝的原创视频部分内容。
大概理解下来就是高露洁这个授权账号,玩了一招移花接木,就是将用户用牙贴片填补牙缝实现的效果,经过剪辑,变成了用了高露洁牙膏后的效果。
小柴大概看了下,高露洁的视频,把网友说用牙贴片填补牙缝的内容,用声音合成技术换成了“高露洁新研发的技术、类牙质新生……”
该网友还表示,该账号利用技术手段篡改自己的说话内容,并对自己的牙齿做了美白处理,用于商业营销传播。
该网友强调,自己的视频内容与侵权视频中推广的牙膏毫无任何关联,这已经对本人的合法权益构成了严重侵害。
该网友还表示,高露洁篡改的视频中,还混剪了国家奥运冠军代言人相关画面。同时,该网友还表示,该视频推广的牙膏在平台销量已达到数十万(71.2万)。
他还表示,最近有不少亲朋、粉丝询问自己是否是因为这款牙膏后的效果……
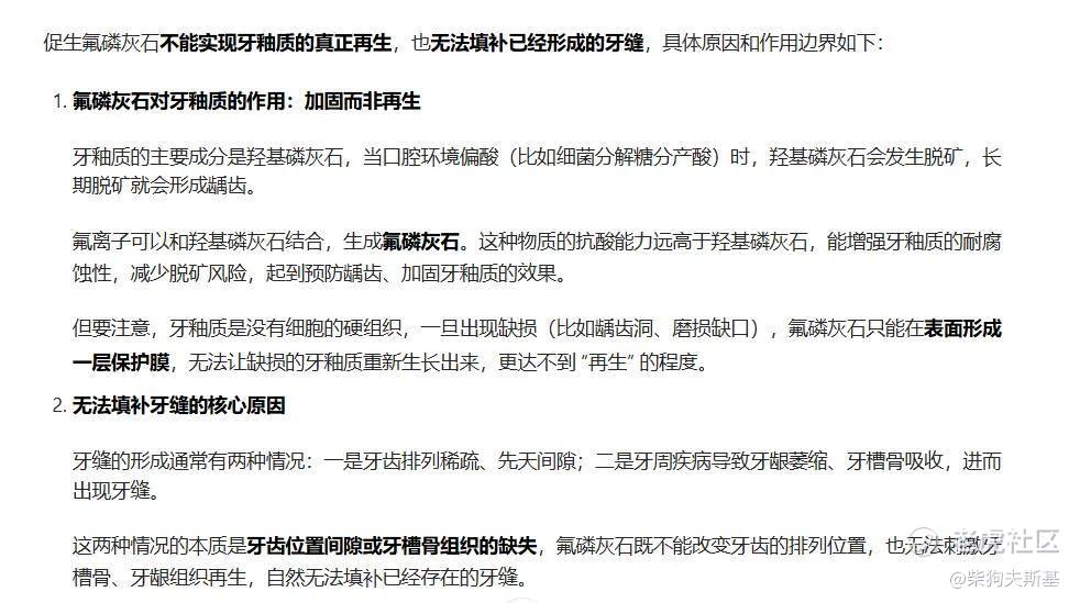
那么问题来了,高露洁的这款牙膏,真的能实现填补牙缝,让牙质再生吗?根据高露洁的宣传,这款牙膏含"促生氟磷灰石"。
权威资料显示,可促进牙齿脱矿区域的再矿化,即在牙釉质表面形成更耐腐蚀的氟-羟基磷灰石,但该过程仅限微观矿物沉积,无法改变牙齿形态、填补牙缝或再生牙体组织。
还有专业媒体表示,是宣称“补牙洞、缩牙缝、稳固松动牙”的牙膏,全是忽悠。牙膏的核心功能就是清洁,顶多辅助防龋、抗敏感,口腔问题该看牙医就别依赖日化产品。也希望监管部门能加强整治,让品牌营销回归科学边界,别再让消费者为虚假宣传交“智商税”。
还有人表示,牙缝成因包括牙结石堆积、牙龈萎缩或牙周病,需通过洗牙、正畸或贴面等医疗手段解决。牙膏无法闭合牙缝,宣称"修复"会延误患者治疗时机。
而在高露洁的一系列宣传视频中,他们不仅通过篡改别人用其他方式修补牙缝的视频,移花接木,还通过动画视频展示牙膏涂抹后牙缝闭合、断牙修补等视觉效果,这就非常离谱了。
更离谱的是,还用壁虎断尾技术这样的字眼,想表达什么呢?用户听了,是不是觉得能断牙重生呢?
而就是通过这样的宣传,高露洁这款产品,在单一平台的销量就达到了惊人的七十多万单。
自然,谋财就算了,这件事最害人的地方在于,像有博主说的,他会让消费者误以为牙膏能治病,耽误了真正的治疗时机,他还表示,自己有个朋友蛀牙疼了半年,一直相信所谓的神奇牙膏,最后牙根都烂了……
让小柴意外的是,高露洁可不是小品牌啊,这是一家知名度家喻户晓的品牌,为何能用这样的手段来卖牙膏呢?
小柴查询发布类似的视频,除了一些小博主,还有像“高露洁Colgate口腔修护牙膏直播间”这样打着高露洁品牌的账号,但这些账号并不是山寨的,而是高露洁的旗舰店授权账号。
这就挺离谱的!高露洁为了卖货,这真是有点失控的趋势……
不过值得注意的是,针对质疑,以及被侵权网友的喊话,高露洁官方至今未作出回应……这就挺让人失望的……
当然,小柴还想说的是,从去年开始,大家对小子文化疯狂地口诛笔伐,而这种无法无天的虚假宣传,正在下沉市场疯狂的洗脑,收割老百姓的血汗钱,这可比小字文化恶劣多了,希望能够重拳出击……
柴狗夫斯基©️
作者|小柴伍号
编辑|谭松
免责声明:上述内容仅代表发帖人个人观点,不构成本平台的任何投资建议。


