极智嘉上市:年内港股机器人最大IPO 蚂蚁与CPE加持
雷递网 雷建平 7月9日
北京极智嘉科技股份有限公司(简称:“极智嘉科技”,又称“Geek+”,股票代码:“2590”)今日在港交所上市。
极智嘉此次发行价为16.8港元,全球发售1.614亿股H股,募资总额为27.1162亿港元,是迄今为止规模最大的机器人企业 H 股 IPO,也是今年以来香港市场规模最大的非“A+H”科技企业 IPO。
此次发行获市场追捧,香港公开发售超额认购133.62倍,国际配售获30.17倍认购,是今年港股最高倍数的国际配售Top 3,更创下港股科技板块最高国际配售倍数纪录。主权财富基金、大量国际长线基金、科技专项基金以及对冲基金踊跃认购。
极智嘉基石投资者分别为雄安机器人、Arc Avenue、保诚旗下国际顶级长线投资机构Eastspring Investments、亿格,一共认购9130万美元。其中,雄安机器人认购4130万美元、Arc Avenue认购2500万美元,Eastspring Investments认购1500万美元,亿格认购1000万美元。
极智嘉基石投资者阵容多元化,实力雄厚。
资料显示,雄安机器人的有限合伙人最终实际控制人均为河北雄安新区管理委员会。Eastspring为保诚(Prudentialplc)旗下公司,成立于1994年,总部位于新加坡,在亚洲拥有30多年的投资经验。截至2025年3月31日,该公司在管资产为2,560亿美元。
极智嘉创始人、董事长兼 CEO郑勇在致辞中表示,“极智嘉从创立之初,就聚焦通过机器人智能,重构全球供应链效能范式。此次登陆国际资本市场,是我们实现资本与技术双轮驱动的新起点。未来,极智嘉将积极拥行业快速发展带来的广阔市场机遇,以技术创新为引擎,稳步拓宽全球化战略版图,让机器人成为新时代的新基建,为世界创造更智能、更高效、更绿色的智慧未来。”
极智嘉开盘价为16.9港元,较发行价上涨0.5%;截至目前,公司市值超210亿港元。
随着此番在港交所上市,极智嘉科技也成为全球AMR仓储机器人第一股。
年营收24亿
极智嘉成立于2015年,总部位于北京,已连续6年蝉联全球最大仓储履约AMR解决方案提供商,提供一站式AMR解决方案,赋能仓储履约和工业搬运场景。极智嘉构建了通用机器人平台,协同所有软硬件模块;其自主研发的大规模调度能力,支持单仓调度超5,000台AMR并行协同作业,并已具有丰富落地经验,构筑起应对超大型仓库复杂场景的核心技术壁垒。
当前,极智嘉项目覆盖零售、鞋服、医药、3PL、汽车、锂电、光伏、电子等行业,已成为沃尔玛、UPS、西门子、宝马等智慧物流合作伙伴。
极智嘉业务遍及超过40个国家和地区 ,在全球设立48个服务站点、13个备件中心,具备7×24小时快速响应能力。
极智嘉2024年新签订单金额31.4亿元;累计服务超800家终端客户,累计服务超60家全球财富500强客户,客户回购率约75%。
截至2025年4月30日止四个月,极智嘉获21名新终端客户。
截至2025年4月30日止四个月,极智嘉录得订单收入10.16亿元,较2024年同期增加33.4%。
极智嘉2022年、2023年、2024年营收分别为14.52亿、21.43亿、24亿;毛利分别为2.57亿元、6.59亿元、8.37亿元;毛利率分别为17.7%、30.8%、34.8%。极智嘉2024年大陆以外市场AMR毛利率46.5%;
极智嘉于2025年首四个月的收入录得同比增长,反映来自电商、第三方物流和制造业等核心垂直领域复购终端客户和新终端客户的持续需求增长。
极智嘉2022年、2023年、2024年经调整净亏损分别为8.21亿元、4.57亿元、9224万元。
极智嘉2022年、2023年、2024年经调整EBITDA分别为-6.83亿、-3.72亿、-2541万。极智嘉经调整净亏损率大幅减至2024年的3.8%。在ToB机器人领域,极智嘉的业务规模和商业化水平比较领先,正形成商业闭环。
截至2024年12月31日,极智嘉持有的现金及现金等价物为6.36亿元。
蚂蚁与CPE是股东
极智嘉执行董事分别为郑勇、李洪波、刘凯、陈曦,非执行董事分别为夏志进、白津、李珂、陈和江;独立非执行董事分别为陈晨女士、陈少华、韩愉、刘大成。
成立以来,极智嘉已获得华平投资、CPE源峰、纪源资本、云晖资本、粤港澳大湾区科技创新产业投资基金、D1 Capital、祥峰中国、蚂蚁集团、火山石投资、鸿为资本、高榕创投、赛领资本、中国互联网投资基金、摩根士丹利、B Capital、合肥国资、高信资本、清悦资本、伊利、海尔、农银资本、英特尔、中金资本、香港科技园公司等机构及产业方的投资。
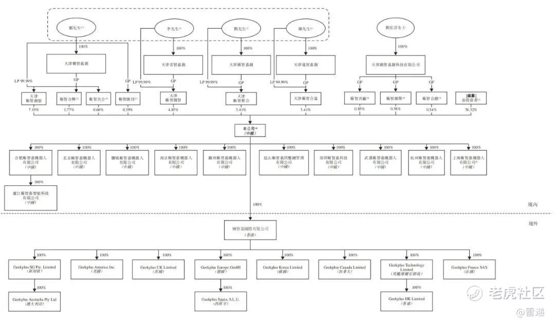
IPO前,郑勇持有7.19%股权,及20.5%的投票权;李洪波持有4.85%股权,及13.8%投票权;刘凯、陈曦分别持有3.41%股权,及9.71%投票权;
员工持股平台极智合兴持有1.77%股权,及1.01%投票权;极智共合持有0.68%股权,及0.39%投票权;极智汇佳持有0.39%股权,及0.22%投票权。郑勇等人及上述员工持股平台共控制21.7%股权,及55.36%投票权。
此外,极智共赢持股为0.85%,有0.48%投票权;极智汇聚持股为0.58%,有0.33%投票权;极智合创持股为0.54%,有0.31%投票权。
极智嘉管理层一共持股为23.68%,有56.49%的投票权。
华平投资旗下Marcasite持股11.86%,有6.76%投票权;CPE通过磐信上海持股3.47%,有1.98%投票权;通过厦门源峰持股3.38%,有1.93%投票权;GGV VII Investments、GGV VII Plu分别持股1.77%,共持股3.53%;
D1持股为6.19%,有3.53%投票权;云晖持股为5.06%,有2.89%投票权;蚂蚁集团旗下Ant持股为4.93%,有2.81%投票权;粤港澳大湾区科技创新产业投资基金持股为4.6%股权,及2.62%投票权;
中金资本旗下火山石持股为3.27%,有1.87%投票权;Redview持股为3.2%,有1.82%投票权;苏州高榕持股为2.88%,有1.64%投票权;VertexVentures China持股为2.79%,有1.59%投票权;
赛领资本持股为2.52%股权,及1.44%投票权;VGF持股为2.51%,有1.43%投票权;中国互联网投资持股为2.25%,有1.28%投票权;NHTV持股为1.75%,有1%投票权;BCapital China持股为1.68%,有0.96%投票权;合肥建恒持股为1.31%,有0.75%投票权;青岛高信持股为1.25%,有0.71%投票权;
清康华悦持股为1.2%,有0.69%投票权;珠海健瓴持股为0.9%,有0.51%投票权;海尔持股为0.84%,有0.48%投票权;合肥穗禾持股为0.66%,有0.37%投票权;英特尔持股为0.63%,有0.36%投票权;中金启辰基金持股为0.45%,有0.26%投票权;HKSTPC持股为0.36%,有0.21%投票权。
IPO后,郑勇持有6.41%股权,及25.4%投票权;李洪波持有4.32%股权,及17.2%投票权;刘凯、陈曦分别持有3.04%股权,及12.09%投票权;
员工持股平台极智合兴持有1.58%股权,及0.63%投票权;极智共合持有0.6%股权,及0.24%投票权;极智汇佳持有0.35%股权,及0.14%投票权;极智共赢持股为0.76%,有0.3%投票权;极智汇聚持股为0.52%,有0.21%投票权;极智合创持股为0.48%,有0.19%投票权。
极智嘉管理层一共持股为21.12%,有68.62%的投票权。
Marcasite持股为10.58%,有4.21%投票权;CPE持股为6.11%,有2.43%的投票权;GGV股为5.52%,有2.2%的投票权;D1持股为5.52%,有2.2%投票权;云晖持股为4.52%,有1.8%投票权;蚂蚁集团旗下Ant持股为4.4%,有1.75%投票权;粤港澳大湾区科技创新产业投资基金持股为4.1%股权,及1.63%投票权;
中金资本旗下火山石持股2.92%,有1.16%投票权;Redview持股2.85%,有1.13%投票权;苏州高榕持股为2.57%,有1.02%投票权;Vertex Ventures China持股为2.49%,有0.99%投票权;
赛领资本持股为2.25%股权,及0.9%投票权;VGF持股为2.24%,有0.89%投票权;中国互联网投资持股为2%,有0.8%投票权;NHTV持股为1.56%,有0.62%投票权;B Capital China持股为1.5%,有0.6%投票权;合肥建恒持股为1.17%,有0.47%投票权;青岛高信持股为1.11%,有0.44%投票权;清康华悦持股为1.07%,有0.43%投票权;
珠海健瓴持股为0.8%,有0.32%投票权;海尔持股为0.75%,有0.3%投票权;合肥穗禾持股为0.59%,有0.23%投票权;英特尔持股为0.56%,有0.22%投票权;中金启辰基金持股为0.4%,有0.16%投票权;HKSTPC持股为0.32%,有0.13%投票权。
在不同发展阶段都做了当时最重要的事情
作为极智嘉最早的机构投资人之一,高榕创投曾于2016年联合领投公司A轮融资,并在后续轮融资中继续跟投。这也是高榕创投今年继布鲁可、Mirxes觅瑞、圣贝拉之后的第4家港股IPO。
高榕创投董事总经理辛旺回忆,“第一次拜访公司是2015年,在清华计算机系FIT楼的地下室里,几台机器人demo在地上跑来跑去。不久后,公司就落地了第一个样板仓,且当时对比竞争对手软硬件的成本和性能就展现出显著优势。彼时中国的电商处于高速发展期,对仓储物流机器人的需求初步显现,高榕看好这一趋势,更看好郑勇带领的团队,于是坚定地下注。”
在成立前两年,极智嘉专注打磨第一个爆款产品,拿下标杆案例;在成长期,启动全球化征程,2017年首先在日本成功落地,疫情前完成了全球主要市场的体系建设,疫情后不断扩大战果、巩固领先优势;近几年,在继续保持快速增长的同时,软硬件产品平台能力、成本控制和运营效率都显著改善,夯实了商业化内功。
辛旺说,极智嘉在不同发展阶段都做了当时最重要的事情。极智嘉能取得这些成绩,也得益于极智嘉有一只非常优秀的创始团队,既有愿景,又脚踏实地,四位联合创始人从创业开始至今一直保持初心,团结互信,行胜于言,非常难得。
———————————————
雷递由媒体人雷建平创办,若转载请写明来源。
免责声明:上述内容仅代表发帖人个人观点,不构成本平台的任何投资建议。


