李嘉诚儿子李泽楷收获IPO:富卫上市 市值488亿港元 中东资本加持
雷递网 雷建平 7月7日
富卫集团有限公司(简称:“富卫保险”,股票代码:“1828”)今日在港交所上市。
富卫保险此次发行价为38港元,发行9134万股,募资总额为34.71亿港元;扣除发行应付上市费用5.18亿港元,募资净额为29.53亿港元。
富卫保险此次一共引入了两名基石投资者,一共认购2.5亿美元。
其中,基石投资者MC Management 10 RSC认购1.5亿美元,T&D United Capital Co认购1亿美元。
MC Management是一家于阿布扎比全球市场注册成立的范围受限制的公司,主要从事投资控股。
MC Management由Mubadala Capital间接全资拥有。Mubadala Capital是穆巴达拉投资公司的另类资产管理附属公司,是一家总部位于阿拉伯联合酋长国阿布扎比的全球投资公司,资产规模约3,300亿美元。
Mubadala Capital在自有资产负债表及代表机构投资者的第三方资本工具管理合共约300亿美元,在纽约、旧金山、伦敦、里约热内卢和阿布扎比均设有办公室。
T&D United Capital为T&D Holdings, Inc.(「T&D」)(东京 证券交易所:8795)的全资附属公司。T&D为一间上市人寿保险集团。T&D由日本三 家核心人寿保险公司组成:太阳生命保险公司、大同生命保险公司及T&D Financial Life Insurance Company。
TDUC于2019年成立,为T&D的策略性投资单位,旨在透过在新业务领域执行与 T&D现有国内人寿保险业务高度协同及兼容的海外策略性投资,以提升T&D的可持续 增长。自成立以来,在人寿保险领域的投资包括位于百慕达的Fortitude Re及位于德国 的Viridium Group。
富卫保险是2025年5月20日递交招股书,1个月时间就通过上市聆讯,不到2个月完成上市,上市速度可谓是相当快。
截至2024年3月31日止三个月至截至2025年3月31日止三个月,富卫保险”的新业务增长(以新业务合约服务边际、年化新保费及新业务价值计量)按固定汇率计分别增加54.5%、45.9%及31.9%。该等增加主要受香港的境外及境内销售均有所增加所推动。
于2024年12月31日至2025年3月31日,富卫保险的合约服务边际、综合有形权益及内涵价值按固定汇率计分别增加7.3%、4.9%及6.5%。
净保险及投资业绩9.11亿美元
富卫保险成立于2013年,由前亚洲首富李嘉诚的儿子李泽楷成立,是一家迅速增长的泛亚洲人寿保险公司,采用以客为先及数码赋能的模式。
富卫保险2022年、2023年、2024年保险服务业绩分别为4.45亿美元、6.79亿美元、6.7亿美元;投资回报分别为-1700万美元、3.59亿美元、12.62亿美元;净投资收益分别为4800万美元、-6.32亿美元、2.41亿美元。
富卫保险2022年、2023年、2024年净保险及投资业绩分别为4.93亿美元、4700万美元、9.11亿美元;净利润分别为-3.2亿美元、-7.17亿美元、1000万美元。
截至2024年12月31日,富卫保险持有的现金及现金等价物为16.87亿美元。
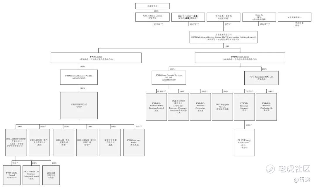
李泽楷控制66.7%的投票权
富卫保险主席为马时亨,执行董事分别为李泽楷、HUYNH Thanh Phong(又名黄清风),非执行董事分别为Walter KIELHOLZ、John DACEY,独立非执行董事分别为锺杰鸿、John BAIRD、Dirk SLUIMERS、Laura DEAL-LACEY、Kyoko HATTORI、张怡嘉、梁家驹、Andrew WEIR。
其中,李泽楷、HUYNH Thanh Phong(又名黄清风)、锺杰鸿、John BAIRD为加拿大籍,Walter KIELHOLZ为瑞士籍,John DACEY、Laura DEAL-LACEY为美国籍,Dirk SLUIMERS为荷兰籍,张怡嘉为新加坡籍,梁家驹为澳洲籍,Kyoko HATTORI为日本籍,Andrew WEIR为英国籍。
PCGI Holdings、Spring Achiever Limited、Spring Achiever HK及厚朴基金为公司主要股东。
欧力士亚洲资本和Huatai Growth Focus Limited分别在2022年1月投资了富卫保险1亿美元,每股成本为6.27美元。
IPO前,李泽楷控制公司66.7%的投票权,瑞士再保险持股12.06%。
———————————————
雷递由媒体人雷建平创办,若转载请写明来源。
免责声明:上述内容仅代表发帖人个人观点,不构成本平台的任何投资建议。


