翰思艾泰-B,递交招股书,拟赴香港上市 | 未盈利生物科技.IPO上市
2025年6月2日,来自湖北武汉的翰思艾泰生物科技(武汉)股份有限公司 Hanx Biopharmaceuticals (Wuhan) Co., Ltd.(以下简称“翰思艾泰”)在港交所递交招股书,拟香港主板IPO上市。这是继其于2024年11月24日递表失效后的再一次申请。
翰思艾泰生物招股书链接:
https://www1.hkexnews.hk/app/sehk/2025/107420/documents/sehk25060203344_c.pdf
主要业务
翰思艾泰,作为一家拥有结构生物学、转化医学及临床开发方面自主专业技术及经验的创新生物科技公司,致力于发现、研发及商业化用于癌症及自身免疫疾病精准治疗的同类首创及/或同类最佳产品,以解决全球未获满足的医疗需求。公司于2017年收购杭州翰思的股权,此后一直专注于经过理论验证的治疗机制。
截至2025年5月28日,翰思艾泰已开发出10种候选药物组成的管线(8款针对肿瘤及2款针对自身免疫的临床或临床前开发的候选药物管线),包括核心产品HX009(一种自主研发的PD-1/SIRPα双功能抗体融合蛋白),以及两款关键产品HX044及HX301,以及7项临床前阶段候选药物,包括针对自身免疫和肿瘤市场的抗体偶联药物、BsAb及mAb。翰思艾泰的管线开发策略是基于经过验证的靶点及通路,并由独特的靶点生物学、转化证据及临床可行性以及可制药结构的分子所支持。公司的定位是提供新一代肿瘤免疫治疗,如HX009、HX044及HX016,以对抗PD-1抗性;提供一流的ADC分子HX111,以精确治疗特定恶性肿瘤;以及提供新型自身免疫治疗,如BsAb双功能抗体HX035及HX038。
翰思艾泰的核心产品HX009是一种自主研发的PD-1/SIRPα双功能抗体融合蛋白,目前已在澳大利亚及中国完成HX009的I期临床试验。公司正在中国开展两项HX009临床计划,即HX009-I-01中国研究(Ib期),用于治疗晚期黑色素瘤,以及HX009-II-02中国研究(I/II期),用于治疗R/R EBV+非霍奇金淋巴瘤。于2024年9月,国家药监局向公司授予HX009与关键试验阶段FAKi药物联合治疗晚期恶性BTC及黑色素瘤的IIa期临床研究批准。于2025年2月,国家药监局向公司授予HX009与曲妥珠单抗联合治疗晚期TNBC的IIa期临床研究批准。
两款主要产品HX301及HX044,处于临床阶段,专注于治疗癌症。HX301是一种靶向CSF1R、ARK5、FLT-3及CDK4/6等关键通路的多靶点激酶抑制剂。翰思艾泰已完成根据国家药监局批准对HX301进行的I期临床研究,并计划开展HX301与替莫唑胺联用治疗脑胶质母细胞瘤的II期临床研究。HX044为一种新型双重功能抗CTLA-4抗体SIRPα融合蛋白,旨在提高CTLA-4的靶向疗效。目前,公司正在澳大利亚启动用于治疗晚期实体瘤恶性肿瘤的I/IIa期临床研究,同时获得国家药监局就其单药治疗晚期实体瘤恶性肿瘤患者的临床试验批准通知书。公司已于2025年3月就HX044-I-01中国研究招募首名患者。根据弗若斯特沙利文报告,截至最后实际可行日期,HX044为全球唯一一项在临床试验阶段的CTLA-4/SIRPα双特异性抗体/双功能融合蛋白。
此外,公司在过往与中山康方共同开发的HX008,在2017年8月获得临床研究批准后不久,通过一系列股权转让协议,以一次性现金付款人民币3.5亿元及HX008每年销售收入净额4.375%的年度特许权使用费,将HX008转让予乐普生物(02157.HK)。国家药监局于2022年7月及9月授予HX008的有条件上市批准,分别用于治疗MSI-H/dMMR实体瘤及无法手术治疗或转移性黑色素瘤。
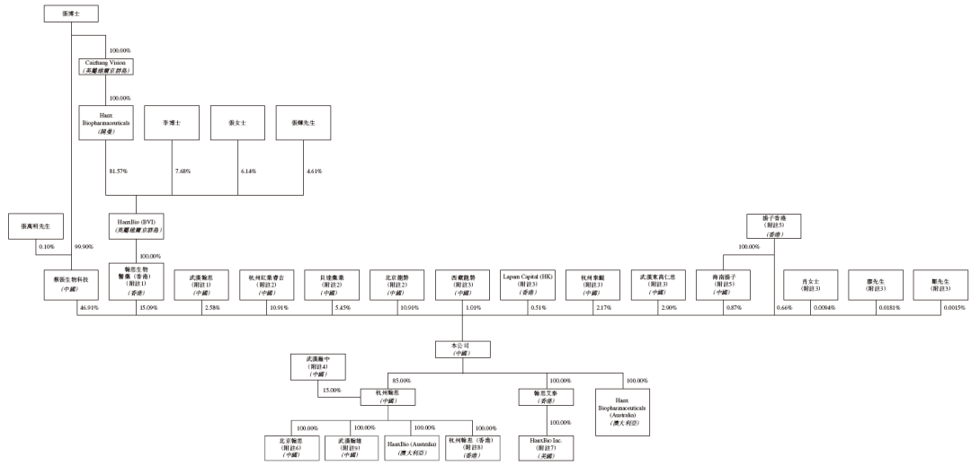
股东架构
根据招股书披露,翰思艾泰在上市前的股权架构中,
张发明博士,通过蔡张生物科技、翰思生物医药(香港)、武汉翰思(雇员持股平台),合计持股64.58%。
其他投资者包括杭州红业睿吉、龙磐投资、贝达药业(300558.SZ)、武汉东高仁思、泰格医药(300347.SZ)、金斯瑞生物科技(01548.HK)的成员公司扬子香港等。
董事高管
翰思艾泰董事会由9名董事组成,包括:
-
3名执行董事:
张发明博士(董事长);
李其翔博士(首席执行官、首席科学官、总经理);
刘敏先生(首席运营官、副总经理);
-
2名非执行董事:
李健博士(龙磐投资合伙人);
肖婕妤女士(武汉东湖高新副总经理);
-
4名独立非执行董事:
毕红钢博士(曾任徕博科医药高级副总裁兼亚太区负责人);
陈奇峰先生(前美好置业(000667.SZ)财务主管);
王世雄先生(曾任职于君合、安胜恪道、陈冯吴等律师事务所);
张琼光博士(武汉科技大学生命科学与健康学院兼职教授、北京安百胜生物顾问)。
监事会由3名监事组成:
柯航博士(监事会主席,杭州翰思经理);
孙鹏女士(临床开发副总裁);
陈晨女士(高级人力资源经理兼总经理助理)。
除执行董事外,高管还包括:
张磊女士(首席医学官兼副总经理);
张辉先生(首席财务官、董事会秘书、副总经理、联席公司秘书)。
公司业绩
招股书显示,在过去的2023年和2024年,翰思艾泰未有主营业务收入;相应期间的研发开支分别为人民币4666.3万和7472.1万元;相应期间的净亏损分别为人民币0.85亿和1.17亿元。
中介团队
翰思艾泰是次IPO的中介团队主要有:
工银国际为其独家保荐人;
安永为其审计师;
竞天公诚为其公司中国律师;
竞天公诚(香港)为其公司香港律师;
通商为其券商中国律师;
亚司特为其券商香港律师;
红日资本为其合规顾问;
弗若斯特沙利文为其行业顾问。
版权声明:“港澳IPO上市”主要跟踪关注香港上市、澳门上市、美国上市等,所有原创文章,转载须联系授权,并在文首/文末注明来源、作者、微信ID,否则我们将向其追究法律责任。部分文章推送时未能与原作者或公众号平台取得联系。若涉及版权问题,敬请原作者联系我们。
更多香港IPO、美国IPO、相关上市资讯可供搜索、查阅,敬请浏览:www.hkmipo.com
相关阅读
香港上市 72家“未盈利生物科技公司”市值排行及股市表现 (20250531)
陈翊庭:港交所放宽上市条件,以提升对内地新兴科技企业吸引力
香港:正推进上市制度优化,将按“成熟一项、推出一项”原则对外公布、进行市场咨询
香港:新经济股占港股总市值的比重,从2018年的2.8%增至目前的28%
港交所CEO陈翊庭:逾150企业等候香港上市,不少属超大型企业
港交所CEO陈翊庭:香港IPO募资跻身全球第二,“科企专线”接获多宗查询
港交所余学勤:香港市场交投显著升温,IPO市场展现出强劲势头
港交所Brian Roberts:众多大型IPO回归,更多人将香港市场视为“科技巨头”聚集地
港交所徐经纬:五大原因支撑香港资本市场“新能源”生态圈蓬勃发展
港交所陆琛健:A+H上市,将继续成为2025年的关键主题
致同 Steve Ng吴嘉江 :宁德时代香港IPO审计师,给赴香港上市企业的五点建议
香港上市中介机构“上市保荐人”排行榜:中金、华泰、中信等3家中资券商,包揽前三
竞天公诚、通商、金杜,排名前三 - 香港上市中介机构“IPO中国律师”排行榜
香港上市中介机构“IPO香港律师”排行榜:高伟绅、美迈斯、达维,排在前三
香港上市中介机构“IPO审计师”排行榜:普华永道,正在被安永、毕马威赶上
免责声明:上述内容仅代表发帖人个人观点,不构成本平台的任何投资建议。


