新琪安港股上市:市值24亿港元 王小强家族色彩浓厚
雷递网 雷建平 6月10日
新琪安(股票代码:“2573”)今日在港交所上市,发行价为18.9港元,全球发售1058.54万股H股,募资2亿港元,扣除上市应付上市费用3591万港元,募资净额为1.64亿港元。
新琪安此次引入2名基石投资者,共认购6000万港元,其中瑞凯集团Reynold Lemkins认购1000万港元、吉安市修能合赢认购5000万港元。
新琪安开盘价为30.25港元,较发行价上涨60%;截至目前,公司股价有所下滑,市值约25亿港元。
年营收5.69亿
新琪安2003年成立于江西,专注于食品添加剂的生产与销售,主要产品有高倍甜味剂三氯蔗糖,食品级、工业级甘氨酸,是一家食品配料生产商。
招股书显示,新琪安2022年、2023年、2024年营收分别为7.61亿元、4.47亿元、5.69亿元;毛利分别为1.95亿元、7990万元、1.02亿元。
新琪安2021年、2022年、2023年年内盈利分别为1.22亿元、4466万元、4341万元;经调整净利分别为1.22亿元、4466万元、5361万元。
截至2024年12月31日,新琪安持有的现金及现金等价物为4613万元。这三年,新琪安持有的现金及现金等价物处于持续减少状态。
新琪安2022财年宣派中期股息约860万元的决议案,2023年,派末期股息约1110万元。2024年,新琪安任何派息。
王小强家族色彩浓厚
新琪安执行董事分别为王小强、王皓、陈丽君、吴丁峰、左玥;非执行董事为肖帆,独立非执行董事分别为宋京津、李玲、卢炯宇。
王小强为新琪安董事会主席、执行董事及控股股东之一,丁丹女士,为王小强配偶及控股股东之一。
王皓为王小强儿子。吴丁峰为王小强的表弟。左玥女士为王小强的外甥女。可以看出,执行董事基本都是王小强家族的人,家族色彩比较浓厚。此外,股东中贺庆凤女士为王小强的弟媳╱哥嫂。
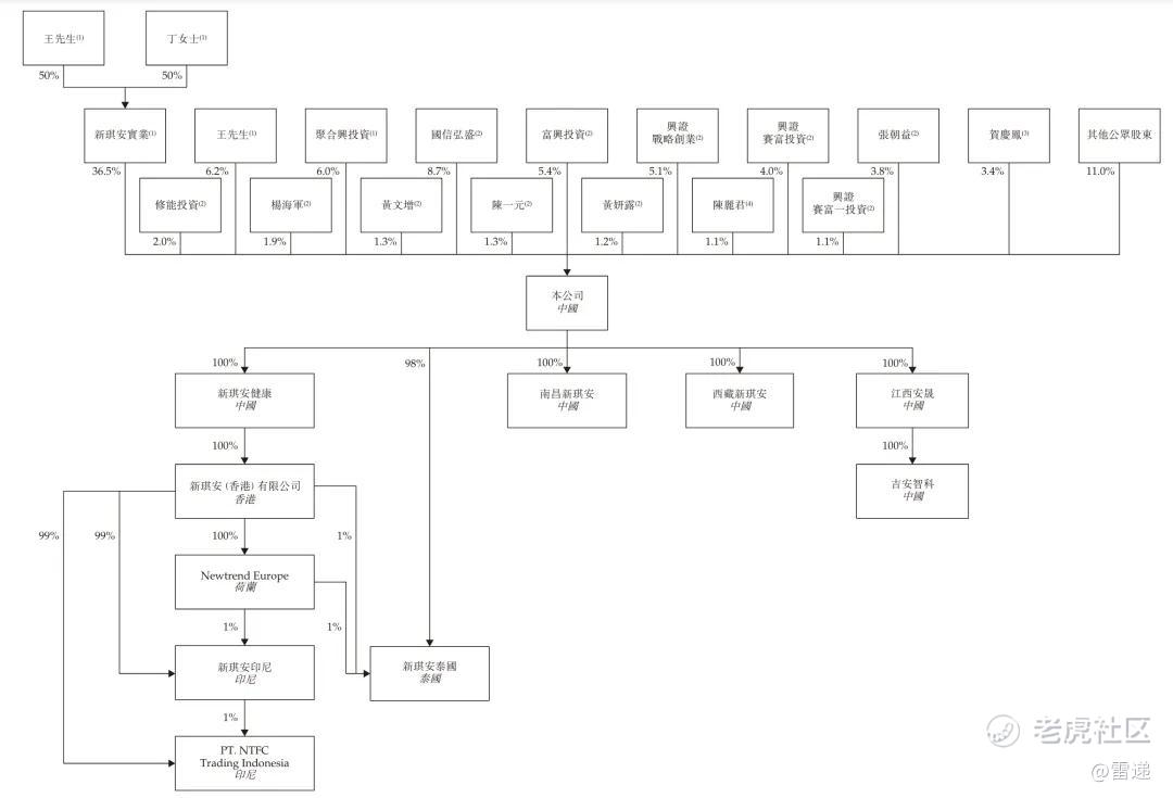
IPO前,新琪安实业持股41.1%,王小强持股6.9%,聚合兴投资持股6.8%,贺庆凤持股3.8%,陈丽君持股1.2%,几个股东共持股59.8%。
IPO前,新琪安股权结构
国信弘盛持股为9.8%,富兴投资持股为6%,兴证战略创业持股为5.7%,兴证赛富投资持股为4.5%,张朝益持股为4.3%;
修能投资持股为2.3%,杨海军持股为2.2%,陈一元、黄文增、黄妍露分别持股为1.4%,兴证赛富一投资持股为1.2%。
IPO后,新琪安实业持股36.5%,王小强持股6.2%,聚合兴投资持股6%,贺庆凤持股3.4%,陈丽君持股1.1%。
国信弘盛持股为8.7%,富兴投资持股为5.4%,兴证战略创业持股为5.1%,兴证赛富投资持股为4%,张朝益持股为3.8%;
IPO后,新琪安股权结构
修能投资持股为2%,杨海军持股为1.9%,陈一元、黄文增分别持股为1.3%,黄妍露持股为1.2%,兴证赛富一投资持股为1.1%。
——————————————
雷递由媒体人雷建平创办,若转载请写明来源。
免责声明:上述内容仅代表发帖人个人观点,不构成本平台的任何投资建议。


