李嘉诚儿子李泽楷创办的富卫保险冲刺港股:控制67%投票权
雷递网 雷建平 5月20日
富卫集团有限公司(简称:“富卫保险”)日前递交招股书,准备在港交所上市。
净保险及投资业绩9.11亿美元
富卫保险成立于2013年,由前亚洲首富李嘉诚的儿子李泽楷成立,是一家迅速增长的泛亚洲人寿保险公司,采用以客为先及数码赋能的模式。
富卫保险2022年、2023年、2024年保险服务业绩分别为4.45亿美元、6.79亿美元、6.7亿美元;投资回报分别为-1700万美元、3.59亿美元、12.62亿美元;净投资收益分别为4800万美元、-6.32亿美元、2.41亿美元。
富卫保险2022年、2023年、2024年净保险及投资业绩分别为4.93亿美元、4700万美元、9.11亿美元;净亏损分别为-3.2亿美元、-7.17亿美元、1000万美元。
截至2024年12月31日,富卫保险持有的现金及现金等价物为16.87亿美元。
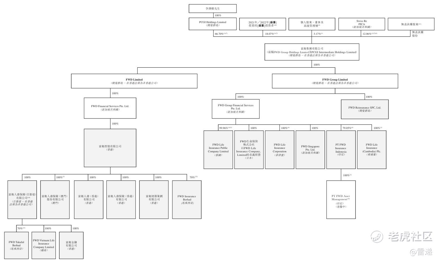
李泽楷控制66.7%的投票权
富卫保险主席为马时亨,执行董事分别为李泽楷、HUYNH Thanh Phong(又名黄清风),非执行董事分别为Walter KIELHOLZ、John DACEY,独立非执行董事分别为锺杰鸿、John BAIRD、Dirk SLUIMERS、Laura DEAL-LACEY、Kyoko HATTORI、张怡嘉、梁家驹、Andrew WEIR。
其中,李泽楷、HUYNH Thanh Phong(又名黄清风)、锺杰鸿、John BAIRD为加拿大籍,Walter KIELHOLZ为瑞士籍,John DACEY、Laura DEAL-LACEY为美国籍,Dirk SLUIMERS为荷兰籍,张怡嘉为新加坡籍,梁家驹为澳洲籍,Kyoko HATTORI为日本籍,Andrew WEIR为英国籍。
PCGI Holdings、Spring Achiever Limited、Spring Achiever HK及厚朴基金为公司主要股东。欧力士亚洲资本和Huatai Growth Focus Limited分别在2022年1月投资了富卫保险1亿美元,每股成本为6.27美元。
IPO前,李泽楷控制公司66.7%的投票权,瑞士再保险持股12.06%。
———————————————
雷递由媒体人雷建平创办,若转载请写明来源。
免责声明:上述内容仅代表发帖人个人观点,不构成本平台的任何投资建议。


