元光科技通过聆讯:年营收2亿净利5422万 阿里滴滴顺为田溯宁加持
雷递网 雷建平 5月16日
元光科技(MetaLight,车来了)今日通过上市聆讯,准备在港股上市。
一旦上市,元光科技将成为港股智能时序数据第一股。
年营收2亿 经调整净利5422万
元光科技是中国公交领域领先的时序数据智能服务提供商。元光科技旗下车来了于2013年推出,为全中国通勤者提供便捷、可靠的实时公交信息。
车来了透过分析交通机构授权的GPS数据、用户查询及搜索历史,以及公交车与用户的数据汇总,提供实时公交时刻表及准确的预计到达时间,通过减少等待时间的不确定性及错过公交车的可能性,提升了出行体验。
招股书显示,元光科技2022年、2023年、2024年营收分别为1.35亿元、1.74亿元、2.06亿元;毛利分别为9880万元、1.33亿元、1.57亿元;毛利率分别为73%、76.3%、76.4%。
元光科技2022年、2023年、2024年年内利润分别为-2004万元、-2033万元、-2614万元;年内利润率分别为-14.8%、-11.6%、-12%。
元光科技2022年、2023年、2024年经调整净利分别为981万元、4650万元、5422万元。
截至2024年12月31日,元光科技持有的现金及现金等价物为5631万元。
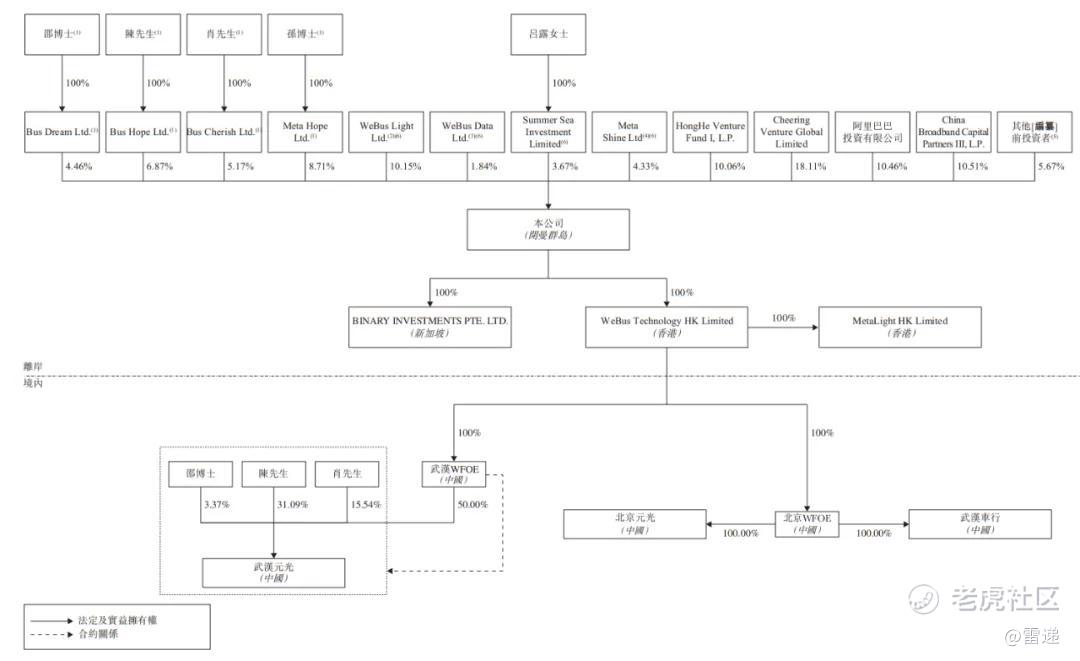
孙熙博士控制25.21%投票权
元光科技执行董事分别为孙熙博士、钱金蕾女士、许诚、吕露女士,独立非执行董事分别为谢涛博士、苏瑜女士、黄晓凌。
其中,吕露女士是前尚德机构CFO,现为车来了CFO,为此次IPO操盘手。
孙熙博士与陈晓、肖平原及其各自控制的实体(即MetaHope、Bus Hope及Bus Cherish)于2023年12月30日订立一致行动协议。
经考虑通过2023年投票协议授予孙博士投票权,一致行动方及BusDream共同拥有并有权控制合共约25.21%的投票权。因此,一致行动方及Bus Dream构成单一最大股东集团。
此外,阿里巴巴、滴滴等也是股东。顺为曾是车来了早期股东。
IPO前,陈晓持股为6.87%,肖平原持股5.17%,孙熙博士持股8.71%,WeBus Light持股为10.15%,WeBus Data持股为1.84%,吕露持股3.67%,Meta Shine持股为4.33%;
杨正宏旗下HongHe Venture持股10.06%,滴滴旗下Cheering Venture持股18.11%,阿里持股10.46%,田溯宁旗下China Broadband Capital持股为10.51%。
———————————————
雷递由媒体人雷建平创办,若转载请写明来源。
免责声明:上述内容仅代表发帖人个人观点,不构成本平台的任何投资建议。


