新能源汽车前世今生,蔚来终将惨淡
前言:
本文观点不作为投资建议,仅供交流参考。
电动汽车发展历史
电动汽车结构
世界上第一台混合电动汽车
保时捷创始人费迪南德·波尔舍在1900年秋天推出了混合动力的第一台原型车,它的名字叫做Lohner-Porsche Semper Vivus(见图1-1)。在具体的细节上,波尔舍将两台水冷的DeDion Bouton汽油机(每台3.5马力/2.6千瓦)装在车身中间,分别用它们驱动两台发电机,构成两套发电单元。功率2.5马力/1.84千瓦的发电机能够在90V电压下输出20A的电流,发电机输出的电能直接驱动外转子轮毂电机,剩余的电能则流入电池组储存起来。发电机反过来可以用做发动机的起动机。
一、为什么美国要掀起新能源汽车革命
(1)汽车的问题
在美国有2.12亿人持有驾照,拥有2.52亿辆小汽车,每年行驶5万亿千米,消耗燃油超过7000亿升。小汽车和卡车的二氧化碳排放量占美国温室气体排放量的20%。开车的里程不断增长,从1990年到2016年增加了约50%。
在这样的氛围下,大多数成年人都认为拥有一辆车是融入现代社会的必备条件。然而在美国,汽车有95%的时间都被闲置。
不仅如此,这些车的能效还非常低。现在美国销售的汽车超过95%是燃油车。而汽车加的燃油只有不到30%的能量是用于驱动汽车,还有少量能量被用来给车灯、收音机和空调等设备供电,其余的能量都变成热和噪声浪费掉了。常规小汽车大约为1400千克,而人体约为70千克,所以驱动汽车的能量只有约5%是用于运送乘客,仅占燃油总能量的1.5%。
能效如此低是因为购买的汽车的设计性能远超用户大部分时候的需求,谷歌自动驾驶项目慧摩(Waymo)首席执行官约翰·克拉菲克称之为“偶尔的使用需求”。在美国,85%的人出行是坐汽车,平均载客率每车1.7人,上下班时的载客率更是低至1.1人。城区的平均车速低至每小时20千米。然而,我们使用的轿车、皮卡和越野车足以容纳至少5名成人,而且动力强劲,大多数车辆能以180千米甚至更高的时速行驶。克拉菲克注意到,“行驶在路上的汽车配置完全是乱来”。
这些过度设计的汽车很危险,因为它们很重。世界卫生组织估计,全世界每年有130万人因车祸丧生。2016年美国有37461人因车祸丧生,这使得意外伤害成为美国人过早死亡的首要原因。
车只有5%的时间在使用,这意味着其余95%的时间必须找一个地方停车。因此小区需要腾出很大一块地方用作车库(和车道),工作的地方也必须为你的车预留空间。购物中心、医院、体育场、街道两旁也是一样,这个清单还可以继续列下去。
城市需要将大量宝贵的土地用于铺路,建造沥青热岛,造成城市气温升高,并可能加剧气候变化。
正因如此,摩根士丹利金融分析师亚当·乔纳斯称汽车为“世界上利用率最低的资产”,汽车业务为“地球上最应该停止的业务”。这也是为什么普利策获奖记者爱德华·休姆斯说“几乎从任何可以想到的方面来看,目前对汽车的配置和使用都是疯狂的”。
(2)石油危机
2001年,世贸中心的一座塔楼着火了。几分钟后,一架大型客机撞击了另一座塔楼。
有许多理论解释袭击为什么会发生,但不容忽视的一个因素是美国对中东石油的依赖。
美国依赖外国石油,因为美国需要用它来为通用汽车生产的车辆提供动力。通用的产品带来了极大的自由。但是,为这种自由所付出的代价值不值?“9·11”事件揭示了燃油车主导的汽车工业的现状是不可持续的。
在美国,汽车每年消耗大约6800亿升燃料——约占美国石油消费量的一半。
2008年,也就是通用汽车亏损310亿美元的那一年,部分原因就是高油价抑制了消费需求,这一年埃克森公司的年利润达到了452.2亿美元——这是美国历史上最大的利润。
美国人已经意识到,必须减少对石油的依赖,必须重新发明汽车,理解21世纪的交通问题和技术机遇,而新能源汽车就是美国衰落的汽车行业再次引领世界的机会。
二、主流的系统阵营:特斯拉、无比视、谷歌...
三家企业都开放了知识产权,允许其他车企付费使用其技术专利。
特斯拉的埃隆·马斯克最初向谷歌提议合作开发自动驾驶技术,但最终与无比视达成了协议,最后又因为布朗交通事故事件以及特斯拉悄然自主研发,最终特斯拉和无比视不欢而散。
Cruise、福特、Aptiv、大众、英伟达、百度也都紧跟在谷歌Waymo之后,就目前而言传统汽车品牌在自动驾驶和新能源汽车布局上并没有落后太多。
(2)激光雷达的争议:
无比视和特斯拉的产品没有使用激光雷达,因此只能通过比对摄像头图像和预装的大规模图片数据集,以识别车辆可能遇到的各种障碍。只要人类随时准备接管,它通常能在只让汽车通行的高速公路上运行良好。但谷歌认为,如果想做到门到门导航,能通过红绿灯、环形路口和全停车路口,就必须配备激光雷达,而且这也使得使用高分辨率数字地图作为参照变得更加容易。
四、欧洲豪门车企的生意经
(1)为什么欧洲豪门车企不急于淘汰油车?
政策:各国已经达成共识,在2030年完成油车换电车,因此油车生意还可以做10年,油车的毛利远远高于电车。油车市场已经连续几年低增长,从2018以后整个汽车市场都在下滑。
2019年中国汽车市场全年销量出炉,根据乘联会统计的销量数据,2019年狭义乘用车全年销量2070万辆,同比下滑7.4%。相比2018年的3%的下滑幅度进一步增加。
根据IHS Markit的数据显示,2020年全球汽车销量约为7650万辆,而其中近八成国家遭遇销量下滑,尤其是在美国、欧洲、日本等主要汽车消费国和地区,下滑程度均不容乐观。
新能源汽车的销量增长不能覆盖掉整个汽车市场下滑的现实。越是在汽车市场不景汽的时候,欧洲豪门车企越能沉住气去打磨产品。
奔驰对于创新一向十分慎重,大多情况下都是后发制人,只有在大多数车企都确定道路的时候,奔驰才会全力以赴地投入。奔驰计划在2022年推出50款电气化汽车。
而宝马已经完成了5系,i3和i8的电气化,其他车型也将陆续电气化。
奥迪也将在2025年之前推出5款新能源汽车。
2020年全年,蔚来、理想、小鹏分别交付43728辆、32624辆、27041辆。
特斯拉在2020年全球交付499550辆。
奔驰在2020年全球销量为216.4万辆,其中中国市场贡献了77.4万辆。
宝马集团2020年全球销量232.4万辆 在华销量创26年来新高。
一汽-大众奥迪披露2020年全年销量情况。完成销量726288辆。
即便是5年后,中国造车新势力也无法企及BBA的销量,因此BBA有的是时间去打磨新能源汽车。
像戴姆勒、丰田等在特斯拉上市之前就是特斯拉的大股东,戴姆勒曾经持有特斯拉10%的股份,丰田曾经持有3%的特斯拉股份,在上市后戴姆勒减持了特斯拉,丰田清仓了特斯拉。真正意义上,根本不存在BBA落后于中国造车新势力。
技术:自主研发自动驾驶系统,还是与无比视或者谷歌合作?这是欧洲豪门车企要面对的问题。显然欧洲豪门车企并不想把命脉交到美国手上。但是不交到美国手上,欧洲豪门车企能够与底特律、硅谷竞争中保持优势吗?能够与中国的造车新势力的系统体验媲美吗?
虽然辅助驾驶、自动驾驶、智能语音等功能确实很吸引人,欧洲豪门车企也有自己的解决方案,但是无人驾驶方面硅谷遥遥领先。欧洲豪门车企考虑的还是整车的需求能不能被满足,而不在于系统的差距,就像安卓虽然没有IOS的体验好,但是产品基本上也能满足大部分消费者的需求。
补能:目前2025年新能源汽车的保有量将会达到4000万量。这个数据意味着在中国将会有1000万台新能源汽车在路上,充电桩的网络将会进一步下沉覆盖。欧洲豪门车企把2022年作为正式全面推进新能源战略布局的时机,把2025年作为补能临界点,保守而不失进度。
五、为什么蔚来最终会惨淡收场?
(1)没有护城河。
巴菲特和段永平一度不看好轮子上的公司,因此投比亚迪的是查理芒果而不是巴菲特,段永平也没有投任何一家汽车公司。这并不是说他们的眼光不好,他们更关注的是商业模式是否足够优秀,能否让自己持仓10年以上。显然他们偏好于有护城河,或者能越过别人的护城河的企业,比如苹果和亚马逊。
当补能的便利性达到临界点,当所有的汽车厂商补能条件无差异时,当其他汽车厂商换上谷歌的系统后,蔚来换电的优势和系统的优势将不复存在,溢价空间被挤压,蔚来对市场没有定价权。
在BBA全部电气化后,当特斯拉、苹果拥有10款车型时,将会形成另一个混战的局面,这个局面就如同当年的手机之争,最终胜出的将会是苹果+特斯拉+某一个国产品牌。
(2)时间窗口内陷入财务危机。
众所周知,蔚来一直靠不断地融资、增发股票、发行债券、期货车等方式在进行杠杆式经营。如果蔚来无法在2022年前盈利,拖到2025年将会更难盈利,2025年如果还无法盈利,蔚来将陷入新的危机。2025年是一个重大窗口,同款车型的竞争将会上升到一个新的高度,届时没有所谓的空白区域,也没有BBA和特斯拉盲区可以被国产汽车切入。
国外数据网站EVSalesBlog公布了2020年欧洲新能源乘用车销量统计数据:超过136万辆,超越中国夺得2020年全球新能源销售冠军。从2020年全年来看,欧洲共登记了1367138辆新能源乘用车,同比增长达到了142%。而根据中国汽车工业协会数据显示,2020年国内新能源乘用车累计销量为124.6万辆,相较2019增长有14.6%。
2020年,蔚来全年累计交付了43728辆车,奥迪中国卖了72万台,宝马全球卖了232万台,奔驰全球卖了216万台。
即便蔚来2021年交付量过10万台,2022年交付量过20万台,2023年后蔚来要面对的是真正的竞争,2025年将会是蔚来停滞和衰退的开始。届时股价估值得到修正,增长不及预期,失去2025年的窗口,再度泥沼而被迫打持久战。
2022年到2025年BBA实现所有车型的电气化,豪门不着急电气化也有豪门的规划。当补能便利性到达临界点,当汽车都换上无比视和谷歌的辅助驾驶系统时,蔚来只有被按在地上摩擦。蔚来的处境就像是当年手机喷井红极一时的中华酷联,无太大差异的竞争会淘汰硬实力比较弱的公司。起步阶段,蔚来可以分一杯羹,下半只有被碾压。
(3)中美矛盾升级,中概股恐80%退市波及蔚来。
蔚来为了躲避美国监管,一直不断地回购合肥国资持有的蔚来中国的股份,蔚来非常恐惧被美国摘牌断了低成本的美国现金流,因此不得不将和国资的合伙变合作。
截至目前为止,在美上市的中概股大多都已经回归港股上市。退市的中概股越来越多,即便是业绩出色和估值亮眼的58也在美国退市了。360、中芯国际、聚美、寺库、新浪、科兴生物等先后退市或者准备退市。
蔚来因为不符合A股主板、创业板、科创板上市的要求,不得不长期在美国占坑以获得资金发展,但是中美的战火很快就会燃到汽车行业,美利坚电车引领世界的野心昭然若揭,蔚来所做的一切只能是推迟自己在美国退市的时间,而不能改变这一结果。
实际上蔚来上市主体的大股东里,合肥国资都排不进top10,蔚来已经朝着一家美国公司发展。根据李斌在易车和易鑫割韭菜和坑投资人的过往来看,李斌可能把蔚来的杠杆到一定的程度后,如果在美国玩不下去,大概率像以前一样主动选择稀释股份,然后再回归香港或者A股上市。蔚来选择的方案不是美国、中国同时上市的策略,而是优先选择在美国私有化退市,再回归A股上市,如2025年条件仍然不允许蔚来回归A股,届时蔚来不得不选择香港上市,而香港将会面临美国的二次制裁,直接引起股价暴跌。
六、特斯拉的野心
自主网络:
$特斯拉(TSLA)$以豪华品牌切入,最终主打普惠性策略,卖更多的汽车发展汽车自主网络。天空星链网络、屋顶太阳能网络、新能源汽车网络,最终将会连成一张独立网。
清洁能源:
特斯拉以及太阳城在太阳能、电池领域处于技术领先。space X也在研发利用新能源技术制造可回收火箭。
对于特斯拉来说,不仅仅满足于先进的电池组管理系统卖给传统车企,也不仅仅满足于特斯拉汽车的续航和补能技术的领先。特斯拉要把太阳能充电桩和太阳能电池板装进更多的家庭、公司、小区、街道等,彻底颠覆热力发电的电力公司只是第一步。解决再生能源问题,人类才有可能实现火星移民,因此特斯拉将会继续深耕可再生能源,最终实现人类的火星旅行或者移民。
七、谷歌的霸业
谷歌创始人拉里·佩奇和谢尔盖·布林既是马斯克的好朋友,又是特斯拉的早期大股东,曾经差一点收购特斯拉。
谷歌也向类似于马斯克火星计划的月球探测器计划投入了很多资金,比其他任何一家技术公司都多,包括无人驾驶汽车、机器人,以及给予能够发明低成本登月设备的人现金奖励。但谷歌作为一家拥有几万名员工的公司,它的运作总是受到一系列的限制,随时接受投资人的分析和审查,并被寄予很高的期望。因此,佩奇有时会很羡慕马斯克,因为他成功地让激进的变革理念成为公司立足的根基。“想想硅谷或一般的企业领导者,他们一般都不缺钱,”佩奇说,“如果你有那么多钱,但你在想用的时候却不能用,那你为什么还要投入那么多时间来经营一家什么事也做不成的公司呢?所以我觉得埃隆是我的榜样。
2014 年 3 月 19 日,谷歌联合创始人拉里·佩奇参加 TED 大会,当 Charlie Rose 问起他有关个人资产的问题时,佩奇说「与其将遗产捐献给慈善基金会,我更希望这笔钱花得更有意义,所以我宁愿将这笔钱交给Elon Musk,让他为人类的未来做出更多创新」——他将马斯克火星移民的计划称作「worthy goal(值得付出的目标)」。
外界一直有这样一个说法,拉里·佩奇和谢尔盖·布林和退居二线,已经对谷歌原有的业务丧失了继续杀伐的激情,而董事会没有办法让他们像马斯克一样为了改善人类的生活在谷歌「为所欲为」
如今谷歌的兄弟公司Waymo的自动驾驶已经和戴姆勒、福特合作。Waymo也在不断地融资,预计不久也将会独立上市。谷歌并没有自己造车的想法,当初谷歌也曾经委托过HTC和华为为谷歌手机代工,最终谷歌手机昙花一现,谷歌眼镜也无疾而终,谷歌基本上放弃了零售市场的硬件产品销售。谷歌的定位很清晰,为车企提供最好的自动驾驶系统,拿下汽车系统的市场大部分的市场份额。
七、苹果的再次改变世界
支付Apple ID就能同步和连接你所有的设备和数据,这是苹果系统最大的优势。新能源汽车显然不仅仅会成为一个代步工具,它将会是一个临时的办公和娱乐空间。一旦苹果推出便宜的新能源汽车,原来碎片化的汽车市场,将会像其他电子产品一样越来越趋向于中心化,用不了十年,苹果便能从全球汽车市场中再次引领全球。
$苹果(AAPL)$可能会造车吗?
苹果造车要面临几个问题:
(1)如何与现有的苹果零售店结合?
汽车和其他电子产品不同,苹果现有的门店员工如果全部要成为一个汽车顾问,存在非常大的困难。苹果就不得不重新招募和培养一批汽车从业人才。同时还要对苹果零售店进行空间和布局的改造,否则苹果将只能把新的汽车店独立于现有的门店,这有悖于苹果一体化的宗旨。
(2)苹果要为世界带来什么样的创新?
自动驾驶和辅助驾驶层面,如果苹果采用无比视、特斯拉、谷歌类似的方案,苹果势必会被诟病无创新,也无法通过专利查询到苹果太多关于无人驾驶、自动驾驶、辅助驾驶的最新近况。个人认为苹果的智能语音、摄像头算法、芯片设计和算力一直处于行业领先,这些优势也将会被带到苹果汽车。
电池层面,苹果一向不要求自己在续航方面领先,而更专注于电池的安全性和耐用性。在电池组管理技术上,苹果或许能有所创新。
其他层面:外观材料、内饰的材料等等,苹果应该也会花点心思提供一些新的材料,苹果一向走在环保材料的第一线。
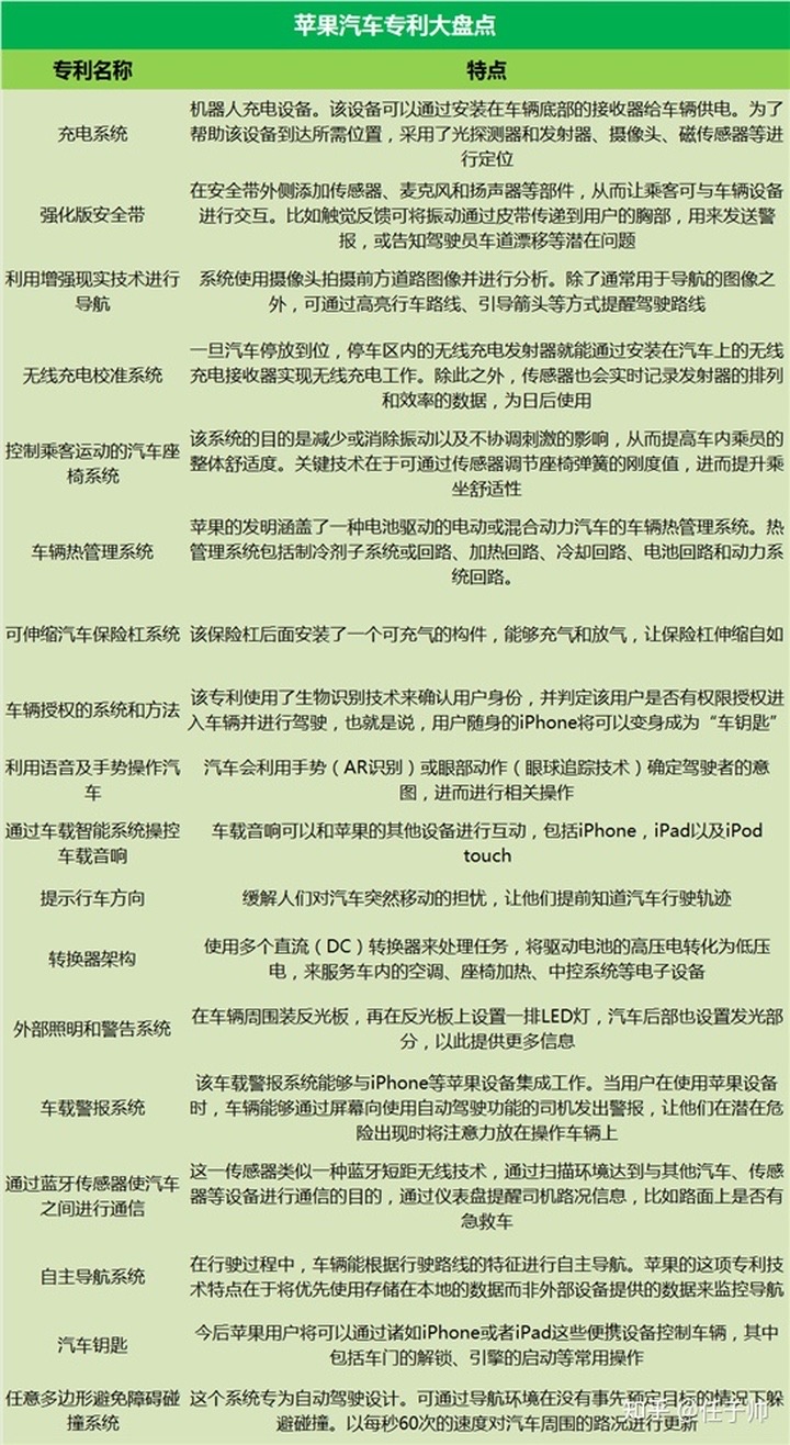
上图为知乎网友整理的苹果专利介绍,可以看出来苹果在自动驾驶上的专利不多,主要是外观和设计专利、以及电控和无线充电等技术专利。
笔者虽然期待苹果造车,但是此前一直认为苹果造车的可能性不大,因为汽车行业不同于苹果原本的小型消费电子行业,造车这件事要投入的人力、时间、资金,不亚于当年苹果造Lisa和iPhone,虽然一个Apple ID就可以将苹果汽车和其他设备连接同步,但是除了前面说的门店融合、人才升级问题,还有供应链、售后、补能等问题。
大部分车企也都害怕苹果造车,毕竟苹果造车有太多的优势,一般汽车企业很难与之竞争。等到苹果有5到10款车型时,基本上留给车企的机会就是30万或者20万以下的汽车了。
总结:
$蔚来(NIO)$、理想、小鹏、比亚迪、吉利等中国汽车品牌,个人认为在汽车行业洗牌的时代,这些品牌就像当年安卓带来的洗牌一样,大家都有一些机会,甚至还会有更多的国产品牌加入这个阵营异军突起。
参考手机行业的发展,虽然HMOV统治了中国智能手机行业,但是联想、酷派、中兴、TCL、康佳等尽数倒下,日本的索尼、松下、夏普也倒在了三星和HMOV的夹击之下。新能源汽车行业和智能手机行业有太多的相似点,智能系统、电池续航、摄像头算法、充电技术等等方面几乎和手机行业的痛点一致,连成本迅速下降和快速贬值都一致。最后是苹果一家独大,其他厂商在谷歌和高通的游戏规则下风水轮流转。
汽车这个行业和手机行业的格局不同,但是也终将趋同。手机原本就是个娱乐快消品,是一个新品迭代非常快的行业,用户使用手机的每日平均时间可以达到5小时(2018年中国人民日均使用智能手机时间突破100分钟,达到115分钟,2019年中国人民日均使用智能手机的时间为134分钟。),汽车行业的新品迭代速度比较缓慢,而且不具备太强的娱乐属性,车主实际的用车时间没有统计数据,但是远远达不到5小时,网络有数据显示中国日均驾车里程为60公里,所以换算成时间也达不到5小时的时间。个人认为汽车由原来特别分散的市场,慢慢向中心化化靠拢,也就是由原来市场最大份额只有10%(丰田和大众历年的市场份额)左右的局面变成某一品牌突破20%甚至是30%的局面。
个人认为,中国汽车股目前的估值泡沫比较大,考虑到目前全球都在推行宽松的货币政策,美国仍然按照2020年无限量QE的速度在印钞票,同时还在保持0-0.25%的利率,因此大部分股票维持在高位已经成了常态。
在美国抗疫成功和美联储加息前,股市泡沫暂时不会被捅破,个人认看好汽车板块的股票走势。
保守估计2021年蔚来市值突破1580亿美金,特斯拉市值突破2万亿美金。
对于更远的未来,如孙正义说的这样的:
自动驾驶技术的成本会低于消费者自己拥有汽车的成本,全自动驾驶汽车的每英里行驶成本将非常便宜。到那时,不再需要出租车、车库和停车位,也没有多少家庭会自己买车,用户在家里用智能手机就可以呼叫一辆自动驾驶的汽车,并把用户送达到目的地。自动驾驶汽车将会成为未来出行方式最多的交通工具。
免责声明:上述内容仅代表发帖人个人观点,不构成本平台的任何投资建议。


$蔚来(NIO)$ $小鹏汽车(XPEV)$ $特斯拉(TSLA)$ $理想汽车(LI)$ $火币科技(01611)$ 蔚来终将是个匆匆过客
$蔚来(NIO)$ 看空蔚来的主要观点,蔚来几乎没有可能在长期竞争中赢得胜利。
$蔚来(NIO)$ 蔚来都撑不到我说的未来,泡沫就破了。