15家申报!山西国家级制造业单项冠军有望“倍增”,涉半导体新材料等新兴产业
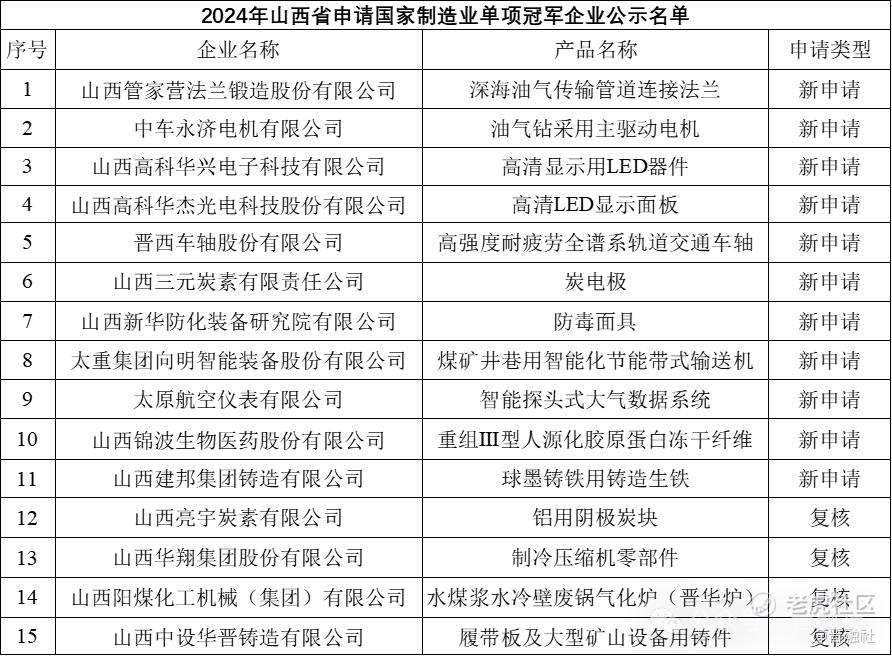
10月22日,省工信厅公布了山西省申请2024年国家制造业单项冠军企业名单,共15家企业,其中11家为新申请,4家为复核。
相比于复核企业,11家新申请企业更多涉及半导体、新材料等新兴产业。这其中有山西高科华兴电子科技有限公司(以下简称“高科华兴电子”)、山西高科华杰光电科技股份有限公司(以下简称“高科华杰光电”)为代表的LED半导体企业,也有锦波生物为代表的新材料企业。这些选手的加入有望让山西在这这项名单评选中取得新的突破。
值得注意的是,上述两家半导体企业均隶属于长治市南烨实业集团有限公司(以下简称“南烨集团”)旗下半导体公司山西高科华烨电子集团有限公司(以下简称“高科华烨”)。
图片
注:山西高科华杰光电科技股份有限公司股权关系图
据晋融社了解,南烨集团成立于1999年,原从事于煤炭、房地产等传统产业,2009年,南烨集团积极响应省委、省政府“转型、跨越发展”的号召,由资源型企业转入LED高科技光电子产业。南烨集团入局LED产业十余年,已成为北方地区最大的LED生产基地,在MLED新型显示面板领域取得产业化突破,参与制定LED多项国家和行业标准,累计获得220余项授权专利。
图片
2023年底,山西省新型转型工业化推进暨制造业振兴升级大会上,高科华烨旗下企业高科华杰光电获评第三代半导体“链主”企业,高科华兴电子获评第三代半导体重点产业链“链核”企业。
南烨集团现如今在半导体产业所取得的成就离不开其对研发的大力投入。
今年9月,南烨集团成为山西唯一一家入围《2024民营企业发明专利500家榜单》的民营企业,同时以全国152位入围《2024民营企业研发投入500家榜单》,也是山西唯一一家以计算机、通信和其他电子设备制造业行业入围的企业。
除了半导体行业的南烨集团,锦波生物在功能蛋白材料领域取得的成绩也可圈可点。
锦波生物成立于2008年,致力于功能蛋白的研发、生产和销售,于2023年成功登陆北交所,成为当时北交所重组胶原蛋白第一股。2021年9月,锦波生物发布了薇旖美®极纯Ⅲ型胶原蛋白全球首发会,该产品是全球首个可用于注射的重组人源化胶原蛋白原材料,完成了在重组胶原蛋白领域 0-1 的突破。这一产品的上市有力推动了锦波生物利润增长,其2024前三季度净利润已经超过2021全年的9倍。
目前,锦波生物已成长为国家级“专精特新”小巨人企业,并被确定为我省重点产业链合成生物产业链的“链主”企业,这些身份对其此次能否入选2024年国家制造业单项冠军企业名单也是一大助力。
国家级制造业单项冠军企业名单已经评选多年,2016年,工业和信息化部发布《制造业单项冠军企业培育提升专项行动实施方案》(以下简称“方案”),提出要引导企业树立“十年磨一剑”的精神,提升我国制造业核心竞争力。此后,该名单多次更新扩容,到今年6月,工信部已发布全国第八批国家级制造业单项冠军企业名单。
所谓制造业单项冠军企业,是指长期专注于制造业特定细分领域,生产技术或工艺水平国际先进,单项产品(生产性服务)市场占有率位居全球前列的企业。制造业单项冠军企业认定,重点评估企业专业发展、市场竞争、自主创新、经营管理等方面指标。这与专精特新“小巨人”企业有些类似,但认定标准又在其上。
图片
图源:《2023年制造业单项冠军企业发展研究报告》
关于2024国家级制造业单项冠军评选标准,国家工信部表示,对于新一代信息技术、装备制造、新材料、新能源汽车和智能网联汽车、新能源等八项重点领域企业,予以优先推荐。同时对参与制造业强链补链行动、“卡脖子”技术攻关项目、提高制造业国产化替代率的企业予以加分。
那么上述企业中你最看好谁呢?
附:山西省申请2024年国家制造业单项冠军企业名单
图片
免责声明:上述内容仅代表发帖人个人观点,不构成本平台的任何投资建议。


