网传115网盘因台风永久停止运营,115网盘辟谣,正在紧急修复
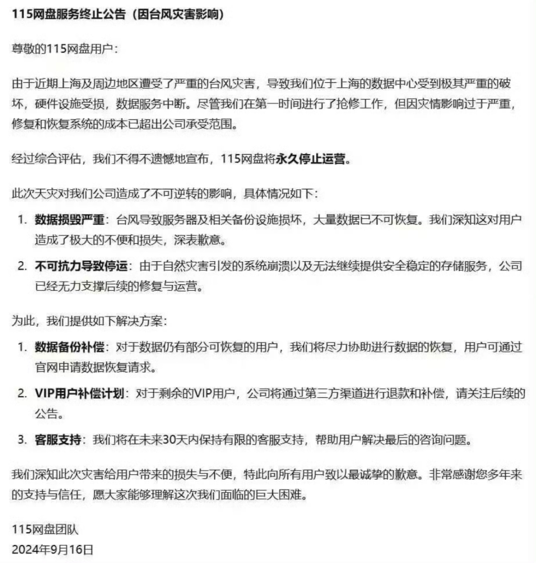
日前,有网传图片显示一则名为《115网盘发布服务终止公告(因台风灾害影响)》的通知,公告中提到,因灾情影响过于严重,修复和恢复系统的成本已超出公司承受范围。经过综合评估,不得不遗憾地宣布,115网盘将永久停止运营。落款为115网盘团队,2024年9月16日,但该公告未盖章。
与该公告相同,还有另一张名为《115官方声明》的图片在网络上流传,这份公告中提到称,此次灾害遭受的损失超过(115)的承受能力,115方面不得不做出艰难的决定——停止115网盘的服务。
不少媒体和网友都在核实115网盘永久停运消息的准确性,比较奇怪的是,9月16日下午4点左右,有网友发现,115网盘出现网络故障,App、官网网页等出现网络错误。据郭静的互联网圈观察,115网盘的网页和App都能登陆,但确实网络非常卡顿,很多网页进不去,这就加剧了用户对于115网盘的诸多疑问。
我在某电商平台上115的网店向客服咨询,客服回应称,系统维护中。
115网盘上线于2009年,至今已有15年历史,是国内最早的一批网盘产品,即使在2016年的网盘倒闭潮中,115网盘也屹立不倒。
百度网盘、腾讯微云、阿里云盘都是大厂旗下的产品,而115网盘是一家创业公司,能够那么多都跟大厂竞争而不落下风,且坚持到现在,115网盘是头一个。因此,115网盘在用户当中的口碑非常不错。
早在2014年,115网盘就开始推出永久VIP会员,限量5万名,价格为5000元,从当时的情况来看,不少人就曾怀疑过115网盘的动机,但如果从2014年算,115网盘确实又坚持了10年。
115网盘的永久VIP会员一度沉寂,但从2022年后又逐渐开始推荐,直到最近,115网盘还在3888元和25500元的永久VIP会员套餐。
实际上网盘的会员价格并不算高,百度网盘的包年会员才170元,3888元的价格,可以买22.8年,而且还不用那么麻烦。115网盘这一下子就3888元,真的会有人买吗?另外,它真的能坚持多久呢?网盘行业的永远、长期,用户早在2016年的网盘倒闭潮中就被搞怕了,谁知道会不会突然倒闭。
尽管对115网盘的各种疑惑不小,但并不意味着没人愿意买单,我曾在即刻上看到有用户发布的购买115长期VIP内容,该用户表示,“买个移动硬盘加NAS加电费这个价都拿不下的,这样想就划算多了”。
但当115网盘永久停止运营的消息传出后,还是让不少用户受到惊吓,毕竟,不少人都才刚刚买的会员,如果115网盘停止运营,那用户的损失大了,特别是用户网盘中存的那么多数据该怎么办?
9月16日晚7点18分,115网盘发布紧急声明称,是其服务器遭恶意网络攻击,造成包括115生活(曾用名“115网盘”)在内的产品服务出现登录故障。,技术人员已在第一时间进行紧急修复中,修复完成后将及时告知。
也就是说,网传为假消息。实际上若仔细看网传的两张图,一没公章,二是图片比较模糊,可信度不高,三是没一家公司要关停的时候,还有心思发两份不同的公告,四是图片没有没有可靠来源。实际上在115网盘的App和网页社区中均未看到来自115网盘的推送通知。
115网盘的这次事件告诉大家,看到各种网传图片消息的时候,最好去亲自上App或网页验证一下。
——————
免责声明:上述内容仅代表发帖人个人观点,不构成本平台的任何投资建议。


