海尔旗下众淼控股上市次日跌17%:年营收1.7亿,市值8.6亿港元
雷递网 雷建平 8月7日
众淼创新科技(青岛)股份有限公司(简称:“众淼控股”,股票代码为:“01471”)昨日在港交所上市。
众淼控股发行价为7港元,位于发行区间7到10.2港元的最低端位置;众淼控股此次发售3530万股,募资净额为2.47亿港元。众淼控股扣除募资所需应付上市费5127万港元,所得募资净额为1.96亿港元。
众淼控股引入洪泰国际三号有限合伙基金、The Reynold Lemkins Group (Asia) Limited两名基石投资者,分别认购3623.4万港元、1000万港元,一共认购4620万港元。
众淼控股首日开盘价为6.88港元,较发行价下跌1.7%;收盘价为7.35港元,较发行价上涨5%;以首日收盘价计算,公司市值为10.38亿港元。
众淼控股今日股价大跌17.41%,收盘价为6.07港元,较发行价下跌13.3%。以收盘价计算,公司市值为8.57亿港元。
年营收1.74亿
众淼控股是一家保险代理服务及解决方案提供商,致力于为企业及家庭保险用户分销各种保险产品,涵盖财产保险产品、人寿及健康保险产品、意外保险产品、汽车保险产品。
招股书显示,众淼控股2021年、2022年、2023年营收分别为1.2亿元、 1.48亿元、1.74亿元;毛利分别为4805万元、6726万元、7451万元。
众淼控股2021年、2022年、2023年经营利润分别为3278万元、4575万元、 4822.5万元;年内利润分别为2699万元、3635万元、3899万元;经调整利润分别为2699万元、3635万元、4375万元。
众淼控股2024年前4个月营收5864万,上年同期的营收为5343万元;毛利为2484万元,期内利润为1483万元,上年同期的期内利润为1341万元。
截至2024年4月30日,众淼控股持有的现金及现金等价物为6368万元。
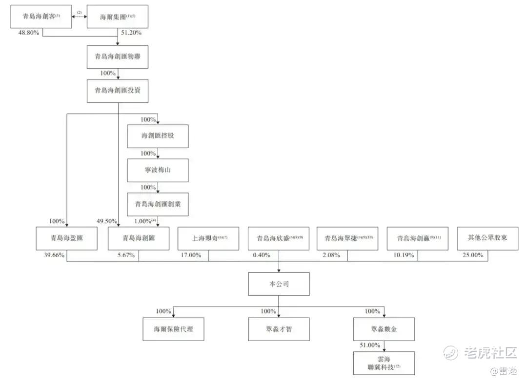
海尔集团控制60%投票权
众淼控股执行董事分别为鹿遥、张志全、李甜女士、王合平;独立非执行董事分别为房巧玲女士、钟伟文、吴先侨女士。
IPO后,众淼控股持股
IPO后,青岛海盈汇持股为39.66%,青岛海创汇持股为5.67%,上海曌奇持股为17%,青岛海欣盛持股为0.4%,青岛海众捷持股为2.08%,青岛海创赢持股为10.19%。
洪泰国际三号有限合伙基金持股为3.67%,The Reynold Lemkins Group (Asia) Limited持股为1.01%。
———————————————
雷递由媒体人雷建平创办,若转载请写明来源。
免责声明:上述内容仅代表发帖人个人观点,不构成本平台的任何投资建议。


