乐视和汉堡王的“失意者联盟”
一次策略性的跨行业尝试
没有996、不裁员、不加班、提前实行“四天半工作制”……在接连被贾跃亭和孙宏斌抛弃之后,背负百亿债务的乐视逐渐躺平。
但让人意想不到的是,就在贾跃亭创下“股市奇迹”的节点上——5天内法拉第未来股价最高上涨接近100倍,乐视也躺不平了。
近日乐视网发布公告称,其全资子公司乐视乐嗨将在未来三年内自筹1亿元,以资助国际快餐品牌“汉堡王”在中国市场进一步扩张。
且不说一家科技公司和一家餐饮公司在业务上毫无关联,单单就看国内汉堡市场的竞争情况,“汉堡王”也并不轻松。汉堡王母公司RBI 的CEO Josh Kobza在2023年财报分析会上坦言,“与中国市场的消费潜力和增长前景相比,汉堡王发展得太慢了”。
放弃躺平主动出击的乐视,这次跨界合作能产生多大势能,还是得先打上问号。
乐视不等贾跃亭了
2004年,乐视网成立,在其他视频网站还在鼓吹免费的时候,贾跃亭一度表现出超人的前瞻性,开始大肆囤积版权。也正是这个颇具洞察力的操作,给后来债台高筑的乐视提供一笔稳定的收益。
尤其是不少观众津津乐道的《甄嬛传》,在很长一段时间成为乐视手中的王牌。数据显示,仅2021年,《甄嬛传》带来的会员收益就占了乐视网母公司总收益的5%。
但在2018年,乐视资金危机加剧,把《甄嬛传》的版权分销给了优酷。倘若一直独占,那么这个收益率显然还要再提一提。乐视视频官微都忍不住感慨,“如果2018年版权不被卖出,乐视现在回的血会更多,乐视视频可以安心养老。”
图源:微博
尽管乐视的版权收入一直未断,但其处境依然难言乐观。乐视的两大经营主体——乐视网视频和乐融致新,时至今天还背负着巨额债务。
据乐视网此前公布的财务数据,2019年至2023年,公司实现营收分别为4.986亿元、4.680亿元、4.178亿元、3.925亿元和2.452亿元。
亏损更是惊人,数据显示,2019-2023年,乐视网的亏损分别为112.8亿元、24.95亿元、21.46亿元、4.978亿元和21.85亿元,近五年累计亏损高达186.03亿元。
另外,根据乐视网2023年年报的信息,其公司总资产为18.23亿元,负债率高达1312.95%,归属母公司净资产为-215.16亿元。
乐视先前的躺平固然让一众网友艳羡,但巨额债务压顶的水深火热,又何尝不是它另一面的真实写照?
扭亏不光是被摆在明面的话题,更是乐视不得不应对的难题。
“三年自筹1亿元,资助汉堡王在国内开店”,更像是乐视的自救措施。
乐视“资助”汉堡王
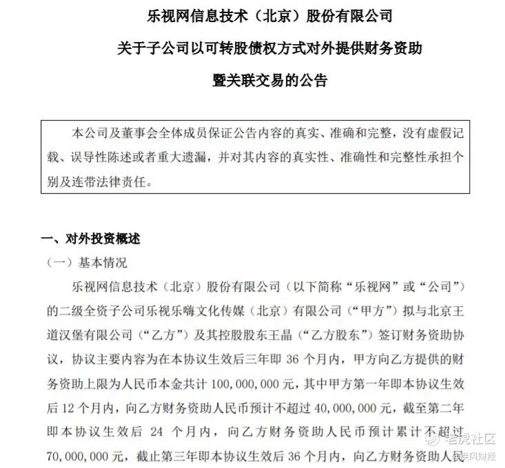
对于负债上百亿的乐视来说,1亿元显然不是小数字。
根据乐视网的公告,这笔钱并不是一次性到位,而是在协议生效后三年内,第一年提供最多4000万元,截至第二年提供累计最多7000万元,其余的将在第三年提供,合计上限为1亿元。
图源:乐视网公告
并且这笔投资也并非入股,根据公告中的说法,乐视乐嗨的这次投资不光被定性为了“财务资助”,最关键的是还有利息收入。“财务资助年利率最高采用本协议生效后中国人民银行最近公布的贷款市场五年期报价利率(LPR)(单利)计算利息,按实际财务资助金额发生时长计算利息,资助期限最长为5年,到期后乙方向甲方一次性支付未转股本息。”
至于为何投资汉堡王,乐视方面也给出了解释:
一次策略性的跨行业尝试,结合汉堡王在快餐行业的国际品牌影响力和成熟的经营模式,乐视网可快速进入快餐市场,有利于乐视网拓宽业务范围,实现多元化经营,既可获得预期稳定的现金流,增强乐视网的抗风险能力,又为长远发展注入新动力。
另据媒体报道,乐视相关负责人还表示,乐视既有业务以智能硬件+乐视视频影视内容为主,均属于高风险、重研发、需长期投入的互联网科技行业。
而连锁快餐除了拥有广大的消费基础,前期投入时间较短、人才要求相对不高、C端业务现金流稳定且周转速度快、无应收款坏账风险以及可复制性较强等特点,刚好能对冲乐视既有业务的风险。
实际上最近这几年西式快餐一直高歌猛进。艾媒咨询数据显示,2023年中国西式快餐市场规模为3687.8亿元,同比增长36.3%,高于全年餐饮行业平均发展水平,预计2024年市场规模有望达到4277.8亿元。
以国内本土汉堡塔斯汀为例,2023年3月,塔斯汀国内的门店数量还在3500多家,但是截至2024年2月,其门店数量就已经膨胀到了7000多家。
一年时间实现门店数量翻倍,拓店速度之快,几乎比肩“开店之王”蜜雪冰城。
汉堡和乐视会擦出火花吗?
作为全球门店超过11000家门店的国际品牌,汉堡王无疑属于行业第一梯队。
不过,面对国内汉堡赛道的疯狂跃进,汉堡王的发展却似乎并没有跟上对手们的节奏。数据显示,最近这三年,汉堡王的新增门店只有496家,反观麦当劳和肯德基,其新开门店数量则分别达到了2490家、4134家。
新店开得少,直接后果就是在门店总量上汉堡王明显落后对手。目前肯德基在国内的门店总量已经突破万家,麦当劳稍逊但也接近7000家,而汉堡王仅1600多家。
市场营销方面,汉堡王也落后于动作频频的对手。
图源:汉堡王中国微博
汉堡王搞了一年的“国王日9.9元套餐”远不及“穷鬼套餐”和“V我50”出圈。
从某种意义上来说,乐视和汉堡王的合作,更像是两个弱者的劣势结盟。这种合作对双方的业务和营收能产生多大的效果,则还需要时间进一步观察。
免责声明:上述内容仅代表发帖人个人观点,不构成本平台的任何投资建议。


