无人驾驶又有大消息!这只高精度地图龙头股深度受益,值得关注!
近期,无人驾驶重磅消息可谓是接二连三。
10月12日,特斯拉宣布将在下周二发布自动驾驶测试版。
10月11日,百度自动驾驶出租车服务在北京全面开放。
10月8日,谷歌Waymo开放100%完全无人驾驶载客服务。
9月24日,华为发布自动驾驶解决方案AND。
……
事实上,无人驾驶的步伐一直在推进,各大互联网巨头、知名车企争先布局,积极抢夺该领域市场蛋糕。
那么,我们又该怎样才能参与到其中呢?
今天给大家介绍的这家公司是国内高精度地图龙头厂商,高精度地图是无人驾驶的核心组件,在感知、定位、决策、规划等模块中发挥重要作用。
01、高精度地图龙头厂商
四维图新,是国内高精度地图龙头厂商,深耕高精度地图多年,拥有领军行业的地图数据及测绘经验。
公司于2002年在北京成立,2010年在中小板上市,2014腾讯战略入股,2017年并购杰发科技,重点布局汽车电子芯片业务,2019年第二总部落地合肥,与宝马中国签订L3级别自动驾驶高精度地图量产订单。
与宝马签订的这个订单,是国内首个L3级乘用车高精度地图量产订单,这也彰显了公司在高精度地图领域的龙头低位。
高精度地图行业具有政策和成本两大壁垒,境内厂商不仅需要资质,还要负担高昂的绘制成本,顾高精度地图具有一定稀缺性。
目前具备高精度地图和高精度定位的企业在国内仅有两家,分别为四维图新集团和阿里集团。
四维图新的HD高精度地图精度可达20厘米,可用于L3级自动驾驶,覆盖范围包含全国高速公路及主要城际公路,达20万公里以上。
公司凭借高精度地图和定位的技术及经验优势,得到行业上下游广泛认可,与多个标杆级企业形成合作关系。
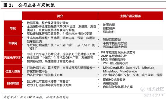
02、五位一体全面布局
四维图新主要产品有5类,分别为导航、车联网、芯片、位置大数据服务、高级辅助驾驶及自动驾驶。
其中,导航是四维图新的传统核心业务,2019年该业务收入占总营收36.45%,毛利率高达94.33%,利润比例最大;车联网业务收入占比30.57%紧随其后,该业务发展比较迅速;芯片业务位列第三,前三大业务收入占总营收80%以上。
导航业务主要有数字数据、数据编译、导航软件等。公司电子导航传统优势客户以全球主要合资车厂为主,包括德系巨头奥迪、奔驰、大众;日系的丰田、马自达;美系的通用、雪佛兰、别克等。目前公司与众多国际知名车厂在导航电子地图领域展开合作,还和华为在自动驾驶地图数据方面进行合作,为华为定制规定区域内高精度地图数据及服务。
车联网业务主要包括智能网联终端、手机车机互联方案、云端车联网大数据等。公司自2009年开始布局车联网产业,目前已开发出适合中国车主的车联网服务平台,并先后为宝马、戴姆勒、丰田、奥迪、大众、沃尔沃、长城等国内外主流车厂提供服务,进一步巩固公司产品在智能汽车位置服务领域的地位,同时表明公司进一步获得市场的认可。
芯片业务主要是通过子公司杰发科技进行,目前公司拥有的芯片产品包括IVI车载信息娱乐系统芯片、AMP车载功率电子芯片、MCU车身控制芯片、TPMS胎压监测芯片等。公司IVI芯片在国内后装市场持续保持行业领先地位,并不断获得新的前装市场量产订单。2018年推出的自主研发的国内首颗车规级MCU芯片,不断打破国际巨头市场垄断局面,已被多家客户导入和量产。TPMS芯片作为国内首颗自主研发的车规级TPMS全功能单芯片,已于2019年11月达成量产。AMP车载功率电子芯片得到市场广泛认可。
位置大数据服务业务,主要是依托于公司十余年导航电子地图的生产及服务经验,充分利用自身的数据、算法和技术优势,专注研发位置大数据平台MineData,向用户提供一整套大数据解决方案。
高级辅助驾驶及自动驾驶业务,主要包括提供ADAS地图、HD地图数据、高精度定位产品及自动驾驶整体解决方案,相关前沿技术研发及联合验证。
03、研发投入再加码
从财务状况来看,因为公司五大业务都与汽车市场深度相关,而今年上半年汽车行业整体表现低迷,乘用车产销量均下滑两成以上,再加上新冠疫情的影响,许多工厂延迟开工,公司产品需求也大幅萎缩。
2020年H1公司营业收入为9.61亿元,同比下滑了11.28%,分季度来看,Q1营收同比下滑24.40%,Q2实现0.91%的正增长,可以看出公司的业务量在二季度开始恢复,结合汽车行业市场来看,最近几个月乘用车销量均实现高速增长,公司业绩或将迎来拐点。
在营业收入下滑情况下,由于网络货运业务承运成本提升,营业成本增加了44.5%至4.06亿元,这也导致了公司毛利率大幅下滑。公司的费用率一直以来都比较高,今年上半年还同比增加了10.1pct至73.4%,种种因素叠加,使公司净利润实现上市以来首次亏损,亏损金额为1.63亿元。
在四项费用中,研发费用占比最高,研发费用率占比高达51.6%,较去年同期逆势增长8.9pct,这意味着公司将一半以上的营业收入来用于研发,可见公司对专业人才和研发能力的重视,这也一定程度上保障了公司的行业优势地位。
此外,公司在8月27日公告拟定增募资40亿元,分别用于智能网联汽车芯片研发、自动驾驶地图更新及应用开发等项目。公司判断汽车的智能网联化是不可逆的大趋势,将通过此次定增强化公司把握未来行业机遇的能力。
04、产品市场空间明朗
1、前装车载导航稳居第一
在我国前装车载导航市场中,四维图新市场份额连续多年处于霸主地位。据2018年H1数据,四维图新国内前装车载导航市占率为38.55%,其次分别为高德(31.50%)、易图通(22.94%)及凯立德(6.55%),前四家头部厂商占据了99%以上的市场份额,总体呈现寡头垄断的竞争格局。
公司主要竞争对手高德地图近年来把业务重心从2B端转移到2C端,四维图新面临的竞争压力有限,而且前装市场各大头部厂商的客户资源比较稳定,未来公司市占率或将维持在40%左右。
从行业渗透率来看,2019年我国乘用车销量为2144.4万辆,其中搭载前装导航的车辆为471.77万辆,前装导航装配率仅为22%,与发达国家有很大差距,未来仍有提升空间。
随着汽车市场回暖以及前装导航渗透率提升,我国前装车载导航市场将快速增长,公司凭借市占率优势,导航业务量将稳步提升。
2、高精度地图放量可期
高精度地图是实现L3级别自动驾驶的必要一环,随着我国自动驾驶进程持续推进,L3车型有望在2021年前后规模性铺开,高精度地图市场需求将得到迅速提升。
据盖世汽车研究院预测,2025年国内自动驾驶汽车将达到367万辆,高精度地图市场规模将达80亿元。
公司作为我国高精度地图龙头企业,在2019年与宝马签署协议,将为宝马于2021-2024年间在中国销售的量产汽车提供L3及以上自动驾驶地图产品。未来随着奔驰、特斯拉等旗下L3以上车型的推出,四维图新有望继续将这些厂商高精度地图量产订单收入囊中。
3、TPMS芯片需求将大增
四维图新另外一个看点是TPMS芯片业务,目前世界范围内能实现TPMS芯片量产的企业数量有限,公司的TPMS芯片对比国内竞争者具有高集成度优势,性能参数比肩海外厂商,具有较强国际竞争力。
根据2017年发布的《乘用车轮胎气压监测系统的性能要求和试验方法》,自2020年起,所有在产乘用车开始实施强制安装TPMS。政策利好驱动下,公司TPMS芯片前装市场需求未来几年有望迎来爆发式增长。
05、小结
四维图新积极实施五位一体战略,在深耕导航业务的基础上,全方位拓展至汽车电子芯片、车联网、自动驾驶、位置大数据等新业务模块,未来有望充分受益智能汽车产业的发展。
从估值情况来看,四维图新最新市盈率(TTM)为340.79倍,处于上市以来高位,因为公司业务量与汽车市场息息相关,而汽车行业具有一定周期性,该指标指导作用不是很大。
公司最新市净率为3.97倍,处于历史低位,2015年高点大约为20倍,目前估值水平较低。
(文章来源于:解析投资)
免责声明:上述内容仅代表发帖人个人观点,不构成本平台的任何投资建议。


