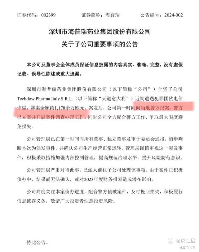
$海普瑞(002399)$ 【海普瑞:子公司遭电信诈骗 涉案金额逾9000万元】1月14日,海普瑞公告称,公司全资子公司Techdow Pharma Italy S.R.L.近期遭遇犯罪团伙电信诈骗,涉案金额约1170余万欧元(约人民币9180万元)。案发后,公司第一时间向当地警方报案,警方已立案并开展案件调查办理工作。同时公司全力配合警方工作,争取最大限度避免损失。(公司公告)

免责声明:上述内容仅代表发帖人个人观点,不构成本平台的任何投资建议。

举报

评论

  • 推荐
  • 最新
empty
暂无评论