沙利文:2023年科创板问询回复专题-锂电行业
获取完整PDF到公众号【营销人星球】点击菜单-单份报告,私星获取,无要求
核心观点
沙利文对截至2023年9月底的所有科创板鲤电行业的32家企业IPO申报材料中的问询与回复进行系统性分析,以总结监管机构的问询重点,总结问询回复中的行业共性趋势,反映监管机构对科创板鲤电企业的核心关注点,同时立足沙利文丰富的咨询研究经验,洞察行业发展方向,为企业提供专业建议
报告来源
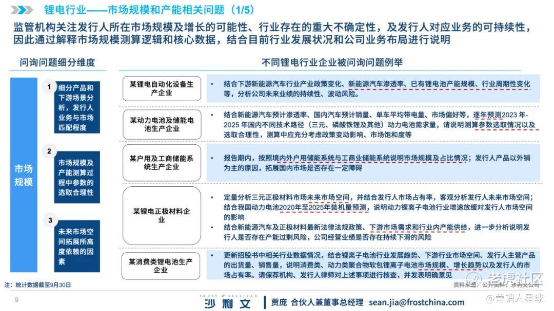
图片
图片
图片
图片
图片
图片
图片
图片
图片
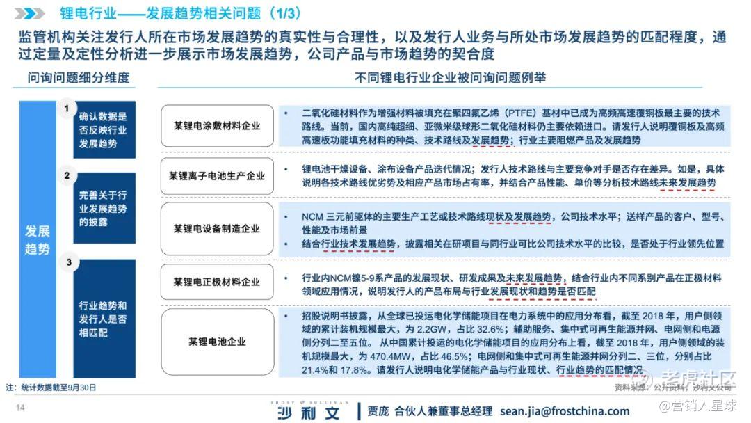
图片
图片
图片
图片
图片
图片
图片
图片
图片
图片
图片
汽车之家:2023中国纯电新能源汽车主销车型电池表现报告
新生代市场监测机构:中国动力电池未来行业谁主沉浮
罗克韦尔:自动化新能源汽车及动力电池行业白皮书
头豹:2023年中国动力电池回收行业概览
Nernst EnerZ:2022-2023电池行业年度报告
GLG格理:电动汽车的未来之路-调研和观点白皮书
免责声明:尊重知识产权,报告版权归原撰写发布机构所有;报告内容来源于网络,通过公开合法渠道获得,如涉及侵权,请及时告知我们删除;如对报告内容存疑,请与撰写、发布机构了解。
免责声明:上述内容仅代表发帖人个人观点,不构成本平台的任何投资建议。
点赞
举报
登录后可参与评论

暂无评论

