云道资本:2023中国氢能源产业-氢制备深度研究报告
关于报告的所有内容,公众【营销人星球】获取下载查看
核心观点
中国可再生能源消纳能力提升远远滞后于发电占比的提升。大规模的可再生能源发电是实现碳中和的关键一步,但风电、光伏发电间歌性、波动性强,电网消纳压力较大,且电能为二次能源、过程能源,难以直接存储,其储用过程存在较大损耗。清洁电力占比持续升高的同时,“弃风、弃光”等能源浪费问题,电网解列等电力安全问题,适宜规模风光发电区距东部用电集中区距离远、电网输电压力大损耗大问题更加突出。而氢能可直接生产、存储、应用,通过离网风光电电解制氢,可实现电能大规模、长周期、跨区域储存及更广范围应用
报告来源
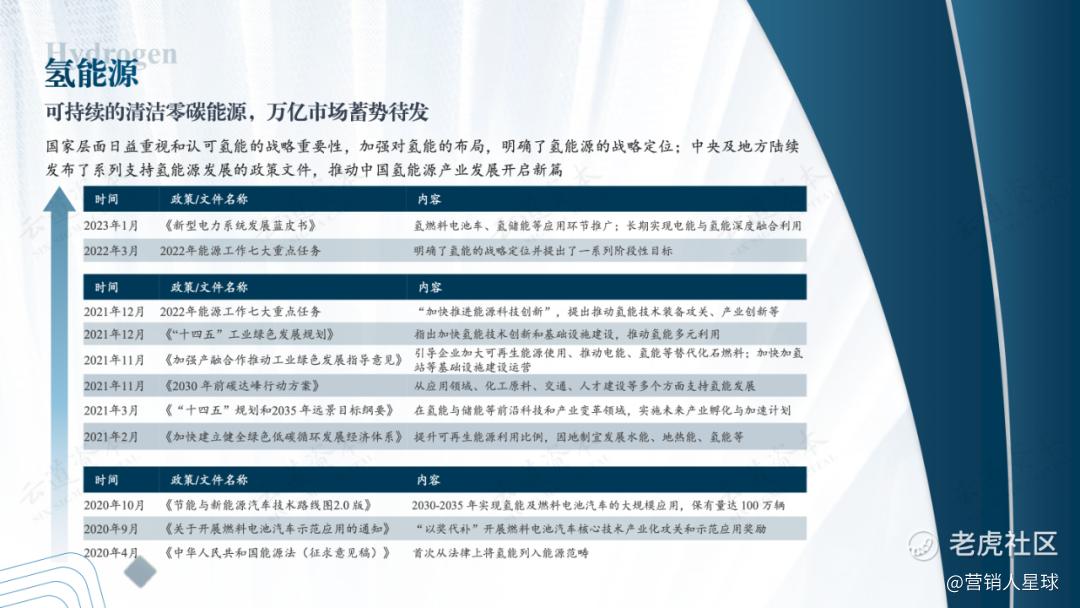
图片
图片
图片
图片
图片
图片
图片
图片
图片
图片
图片
图片
图片
图片
图片
图片
图片
图片
图片
图片
图片
免责声明:营销人星球尊重知识产权、数据隐私,只做内容的收集、整理及分享,报告内容来源于网络,报告版权归原撰写发布机构所有,通过公开合法渠道获得,如涉及侵权,请及时联系我们删除;如对报告内容存疑,请与撰写、发布机构联系。
免责声明:上述内容仅代表发帖人个人观点,不构成本平台的任何投资建议。
点赞
举报
登录后可参与评论

暂无评论

