易达云,来自广东深圳,拟香港上市|香港IPO市场.20230626
2023年6月26日,来自广东深圳的易达云科技控股有限公司 Eda cloud technology holdings limited (以下简称“易达云”)向港交所递交招股书,拟香港主板IPO上市。
易达云招股书链接:
https://www1.hkexnews.hk/app/sehk/2023/105484/documents/sehk23062601198_c.pdf
主要业务
易达云,成立于2014年3月,作为一家B2C出口电商供应链解决方案供应商,为电商卖家提供一站式端对端供应链解决方案。公司采用海外仓模式,提供跨境物流、海外仓储以及配送交付服务,并与公司自主研发的易达云平台无缝整合,易达云平台内置了全面的数字化供应管理工具。
根据弗若斯特沙利文的资料,于2022年按收入计,易达云中国所有主要采用海外仓模式的B2C出口电商供应链解决方案供货商中位列第七。
易达云的全球物流网络是公司提供服务的核心,借助第三方物流服务供货商,物流网络覆盖从中国到达全球热门B2C电商目的地的主要贸易线。截至2022年12月31日,公司的第三方物流服务供货商包括超过35家第三方仓储供供货商、30家国际货运代理服务供货商、240家海运及空运承运商、60家当地“尾程”履约服务供货商。截至最后实际可行日期,易达云在美国、加拿大、英国、德国和澳大利亚管理/订约44个仓库(其中34个加盟仓),横跨全球三大洲及20多个城市。除海外仓储网络以外,截至最后实际可行日期,易达云在中国广州、深圳、上海、青岛、肇庆订约五个作为“头程”国际货运的临时库存储存点仓储设施。
“头程”国际货运服务
提供国内揽收、报关及清关、国际海运或空运物流、直接运输和质量检查、数字化服务等其他增值服务。于2022财年,公司就头程国际货运服务的海运物流运输量达2663个标准箱。
“尾程”履约服务
在收到终端消费者在电商平台上下达的订单后, 通过当地“尾程”履约物流服务供货商从公司的海外仓库向终端消费者交付预售库存。此外还就协助产品退货和重新包装等增值服务向客户收取费用。
于2022财年,交付终端消费者的订单数量达310万件。股东架构
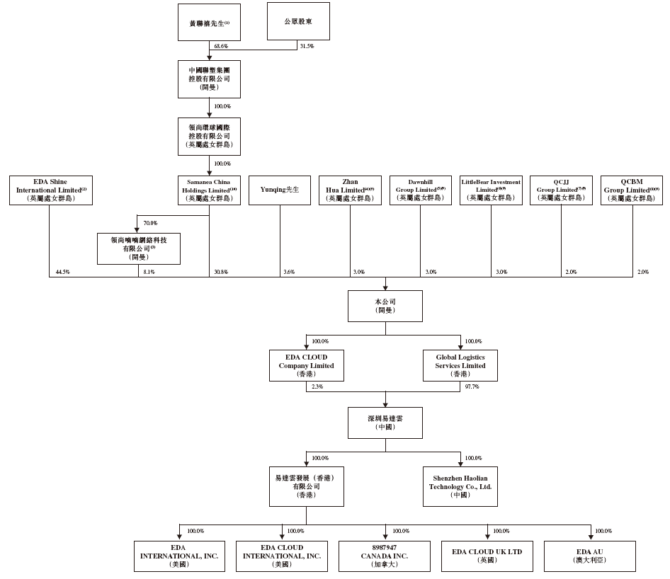
招股书显示,易达云在上市前的股东架构中,
刘勇先生,通过EDA Shine International持股44.5%;
Zhang Yunqing先生,持股3.6%;
联塑财团成员一致行动,合计持股约51.9%。
联塑财团成员包括:
中国联塑(02128.HK)通过Samanea China Holdings持股30.8%;
中国联塑(02128.HK)通过间接拥有70%权益的领尚嘀嘀网络科技持股8.1%;(领尚嘀嘀网络科技剩余权益:唐佳佳女士间接持股约23.1%,钱玉澄先生间接持股约6.8%。)
唐佳佳女士,通过QCJJ Group Limited持股2.0%;
钱玉澄先生,通过QCBM Group Limited持股2.0%;
左满伦先生,通过Zhan Hua Limited,持股3.0%;
罗建峰先生,通过Dawnhill Group Limited,持股3.0%;
张文宇先生,通过LittleBear Investment Limited,持股3.0%。
董事会
易达云董事会由8名董事组成,包括3名执行董事、2名非执行董事、3名独立非执行董事。
董事会(8名)
高管(4名)
高管包括董事会主席刘勇先生,首席执行官李勤女士,首席财务官张文宇先生这3名执行董事,以及首席技术官黎红军先生。
公司业绩
招股书显示,在过去的2020年、2021年和2022年三个财政年度,易达云的营业收入分别为人民币3.16亿、6.32亿和7.09亿元,相应的净利润分别为人民币1025.8万、4641.1万和3629.2万元。
中介团队
易达云是次IPO的中介团队主要有:招银国际为其独家保荐人;安永为其审计师;汉坤、德同国际为其公司中国律师、公司香港律师;金杜、的近为其券商中国律师、券商香港律师;弗若斯特沙利文为其行业顾问。
版权声明:“港澳IPO上市”主要跟踪关注香港上市、澳门上市、美国上市等,所有原创文章,转载须联系授权,并在文首/文末注明来源、作者、微信ID,否则我们将向其追究法律责任。部分文章推送时未能与原作者或公众号平台取得联系。若涉及版权问题,敬请原作者联系我们。
更多香港IPO、美国IPO、相关上市资讯可供搜索、查阅,敬请浏览:www.hkmipo.com
相关阅读
香港IPO中介机构排行榜 (截至20230531)
28家香港上市,91家递交/更新招股书|香港IPO市场 (截至20230531)
泓盈集团,来自湖南长沙,拟香港上市|香港IPO市场.20230625
多点Dmall,来自北京,拟香港上市|香港IPO市场.20230623
亿腾医药,来自上海,拟香港上市|香港IPO市场.20230623
喜曼拿医疗,来自香港,拟香港上市|香港IPO市场.20230623
永兴东润,来自福建厦门,拟香港上市|香港IPO市场.20230623
贝克微电子,来自江苏苏州,递交招股书,拟香港上市|香港IPO市场.20230621
聚水潭,来自上海,拟香港上市|香港IPO市场.20230619
趣丸集团,来自广东广州,拟香港上市|香港IPO市场.20230619
极兔速递,递交招股书,拟香港上市|香港IPO市场.20230616
英诺伟医疗,递交招股书,拟香港上市|香港IPO市场.20230614
方舟云康,递交招股书,拟香港上市|香港IPO市场.20230614
健康之路,来自福建福州,递交招股书,拟香港上市|香港IPO市场.20230613
燕之屋,来自福建厦门,递交招股书,拟香港上市|香港IPO市场.20230612
友芝友生物-B,来自湖北武汉,递交招股书,拟香港上市|香港IPO市场.20230611
西锐飞机,来自美国,拟香港上市|香港IPO市场.20230608
广联科技/嘀加,来自广东深圳,拟香港上市|香港IPO市场.20230606
药师帮,递交招股书,拟香港上市|香港IPO市场.20230601
云工场,来自江苏无锡,递交招股书,拟香港上市|香港IPO市场.20230531
易和国际,来自福建泉州晋江,递交招股书,拟转香港主板上市|香港IPO市场.20230531
出门问问,来自北京,拟香港上市|香港IPO市场.20230530
君圣泰医药,来自广东深圳,拟香港上市|香港IPO市场.20230530
圆心科技,来自北京,拟香港上市|香港IPO市场.20230529
迈富时管理,来自上海,拟香港上市|香港IPO市场.20230529
绿源电动车,来自浙江金华,拟香港上市|香港IPO市场.20230529
升辉清洁,来自广东广州,拟香港上市|香港IPO市场.20230529
佛朗斯股份,来自广东广州,拟香港上市|香港IPO市场.20230525
众淼创科,来自山东青岛,拟香港上市|香港IPO市场.20230525
国鸿氢能,来自浙江嘉兴,拟香港上市|香港IPO市场.20230522
东软熙康,来自上海,拟香港上市|香港IPO市场.20230522
集海资源,来自山东烟台,拟香港上市|香港IPO市场.20230522
微创心律,来自法国,拟香港上市|香港IPO市场.20230518
长久数科,来自北京,递交招股书,拟香港上市|香港IPO市场.20230516
一脉阳光,来自江西,递交招股书,拟香港上市|香港IPO市场.20230511
喜相逢集团,来自福建福州,递交招股书,拟香港上市|香港IPO市场.20230510
乐舱物流,来自山东青岛,递交招股书,拟香港上市|香港IPO市场.20230505
乐思集团,来自北京,递交招股书,拟香港上市|香港IPO市场.20230428
众安智慧生活,来自浙江杭州,递交招股书,拟香港上市|香港IPO市场.20230428
经纬天地,来自广东珠海,递交招股书,拟香港上市|香港IPO市场.20230428
德翔海运,来自台北,递交招股书,拟香港上市|香港IPO市场.20230428
魔方生活服务,来自上海,递交招股书,拟香港上市|香港IPO市场.20230428
哈萨克斯坦石油集团,递交招股书,拟香港上市|香港IPO市场.20230426
第四范式,来自北京,递交子公司,拟香港上市|香港IPO市场.20230424
风华秋实,来自北京,递交招股书,拟香港上市|香港IPO市场.20230420
汉隆集团,来自陕西安康汉阴县,递交招股书,拟香港上市|香港IPO市场.20230418
喜相逢集团,来自福建福州,香港IPO整体协调人更名,仍在上市排队中
猪八戒,来自重庆,递交招股书,拟香港上市|香港IPO市场.20230414
怡俊集团,来自香港,递交招股书,拟香港上市|香港IPO市场.20230413
巨星传奇,来自江苏昆山,递交招股书,拟香港上市|香港IPO市场.20230411
乡村基,来自重庆,递交招股书,拟香港上市|香港IPO市场.20230406
知行汽车,来自江苏苏州,递交招股书,拟香港上市|香港IPO市场.20230404
锅圈食汇,来自上海,递交招股书,拟香港上市|香港IPO市场.20230403
天图投资,来自广东深圳,递交招股书,拟香港上市|香港IPO市场.20230331
十月稻田,来自辽宁沈阳,递交招股书,拟香港上市|香港IPO市场.20230331
多宁生物,来自上海,递交招股书,拟香港上市|香港IPO市场.20230331
荃信生物,来自江苏泰州,递交招股书,拟香港上市|香港IPO市场.20230331
京东工业,来自北京,递交招股书,拟香港上市|香港IPO市场.20230330
京东产发,来自北京,递交招股书,拟香港上市|香港IPO市场.20230330
途虎养车,来自上海,递交招股书,拟香港上市|香港IPO市场.20230330
永联丰控股,来自广东东莞,递交招股书,拟香港上市|香港IPO市场.20230330
海普洛斯,来自广东深圳,递交招股书,拟香港上市|香港IPO市场.20230329
山西安装,来自太原,递交招股书,拟香港上市|香港IPO市场.20230329
K Cash金融科技,来自香港,递交招股书,拟香港上市|香港IPO市场.20230329
Keep,来自北京,递交招股书,拟香港上市|香港IPO市场.20230328
货拉拉 Lalamove,来自广东深圳,递交招股书,拟香港上市|香港IPO市场.20230328
非凡中国,来自上海,递交招股书,拟香港上市|香港IPO市场.20230328
社交元宇宙Soul,来自上海,递交招股书,拟香港上市|香港IPO市场.20230327
宜明昂科-B,来自上海,递交招股书,拟香港上市|香港IPO市场.20230326
古瑞瓦特 Growatt,来自广东深圳,递交招股书,拟香港上市|香港IPO市场.20230320
优博控股,来自香港,递交招股书,拟香港上市|香港IPO市场.20230320
瑞昌国际,来自河南洛阳,递交招股书,拟香港上市|香港IPO市场.20230320
新传企划,来自香港,递交招股书,拟香港上市|香港IPO市场.20230316
慧居科技,来自江苏江阴,递交招股书,拟香港上市|香港IPO市场.20230314
来凯医药-B,来自上海,递交招股书,拟香港上市|香港IPO市场.20230313
耐看娱乐,来自北京,递交招股书,拟香港上市|香港IPO市场.20230313
中亿基业,来自宁夏银川,递交招股书,拟香港上市|香港IPO市场.20230313
富卫集团,来自香港,递交招股书,拟香港上市|香港IPO市场.20230313
艾迪康,来自浙江杭州,递交招股书,拟香港上市|香港IPO市场.20230303
泛远国际,来自浙江杭州,递交招股书,拟香港上市|香港IPO市场.20230228
武汉有机,来自湖北武汉,递交招股书,拟香港上市|香港IPO市场.20230228
米高集团,来自广东佛山,递交招股书,拟香港上市|香港IPO市场.20230228
优迅医学,来自北京,递交招股书,拟香港上市|香港IPO市场.20230228
宜搜,来自广东深圳,递交招股书,拟香港上市|香港IPO市场.20230227
深业物业,来自广东深圳,递交招股书,拟香港上市|香港IPO市场.20230224
科伦博泰,来自四川成都,递交招股书,拟香港上市|香港IPO市场.20230224
郝氏控股,来自香港,递交招股书,拟香港上市|香港IPO市场.20230222
澜沧古茶,来自云南普洱,递交招股书,拟香港上市|香港IPO市场.20230221
量化派,来自北京,递交招股书,拟香港上市|香港IPO市场.20230221
嘀嗒出行,来自北京,递交招股书,拟香港上市|香港IPO市场.20230220
臻和,来自江苏无锡,递交招股书,拟香港上市|香港IPO市场.20230217
泰丰文化,来自江苏苏州,递交招股书,拟香港上市|香港IPO市场.20230201
优必选,来自广东深圳,递交招股书,拟香港上市|香港IPO市场.20230131
德康农牧,来自四川成都,递交招股书,拟香港上市|香港IPO市场.20230131
德生堂,来自甘肃兰州,递交招股书,拟香港上市|香港IPO市场.20230130
美中嘉和,来自北京,递交招股书,拟香港上市|香港IPO市场.20230130
KK集团,来自广东东莞,递交招股书,拟香港上市|香港IPO市场.20230120
赛目科技,来自北京,递交招股书,拟香港上市|香港IPO市场.20230113
精锋医疗,来自广东深圳,递交招股书,拟香港上市|香港IPO市场.20230111
迈越科技,来自广西南宁,递交招股书,拟香港上市|香港IPO市场.20230110
SML Group,来自香港,递交招股书,拟香港上市|香港IPO市场.0230109
AP&P Holdings,来自新加坡,递交招股书,拟香港上市|香港IPO市场.20230106
陆道培医疗,来自北京,递交招股书,拟香港上市|香港IPO市场.20230103
免责声明:上述内容仅代表发帖人个人观点,不构成本平台的任何投资建议。


