迈富时管理,来自上海,拟香港上市|香港IPO市场.20230529
2023年5月29日,来自上海的迈富时管理有限公司 Marketingforce Management Ltd(以下简称“迈富时管理”)在港交所递交招股书,拟在香港主板IPO上市。这是继其于2022年11月21日递表失效之后的再一次申请。
迈富时管理招股书链接:
https://www1.hkexnews.hk/app/sehk/2023/105427/documents/sehk23052901508_c.pdf
主要业务
迈富时管理,根据弗若斯特沙利文的资料,按2022年收入计,公司是中国最大的营销及销售SaaS解决方案提供商,市场份额2.6%。2020年至2022年,按SaaS业务收入增速计,迈富时管理是中国前五大营销及销售SaaS解决方案提供商中增速最快的公司,收入增速达到53.4%。
迈富时管理通过Marketingforce平台提供一整套营销及销售SaaS解决方案,提供从内容与体验、广告与促销、社交与关系、销售与愉悦、数据与分析到策略与管理等服务。公司还向广告客户提供一站式跨媒体在线营销解决方案,帮助企业在头部媒体平台上精准有效地触达目标受众。
迈富时管理的收入来自SaaS业务及精准营销服务。迈富时管理的Marketingforce平台涵盖202个功能模块,可解决企业在营销和销售阶段的各类痛点。公司基于特定客群的共同痛点及普遍特性,设计及构建SaaS产品,包括公司主推的一站式营销SaaS产品T云、客户资源管理平台珍客。
迈富时管理为广告客户提供精准营销服务,包括综合营销解决方案服务及广告分发服务,服务主要包括广告活动策划、广告内容制作、持续监监及实时优化等。
股东架构
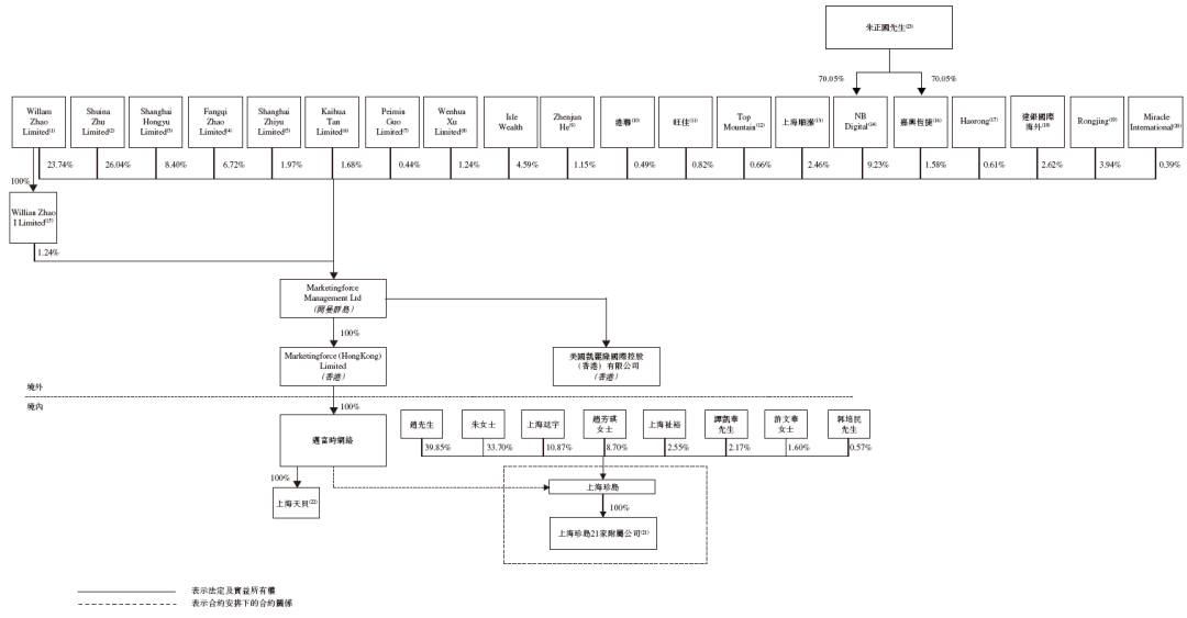
招股书显示,迈富时管理在上市前的股东架构中,
赵绪龙先生,通过Willam Zhao Limited、Willian Zhao I Limited分别持股23.74%、1.24%,合计持股24.97%;
朱水纳女士,通过Shuina Zhu Limited持股26.04%;
赵先生、朱女士夫妇合计持股约51.01%,为一组控股股东。
员工持股平台Shanghai Hongyu Limited持股8.40%;Shanghai Hongyu Limited由执行董事兼高级副总裁许健康先生拥有39.41%,其他15名雇员拥有60.59%。
赵芳琪女士(赵先生的姐妹),通过Fangqi Zhao Limited持股6.72%;
毕克发、孙永超及其他四名个人股东,通过Shanghai Zhiyu Limited,持股1.97%;
谭凯华,通过Kaihua Tan Limited持股1.68%;
郭培名,通过Peimin Guo Limited持股0.44%;
许文华,通过Wenhua Xu Limited持股1.24%;
受限制股份单位计划Isle Wealth,持股4.59%;
Zhenjun He,持股1.15%;
旺佳,持股0.82%;
Top Mountain,持股0.66%;
吴毅,通过港联持股0.49%;
上海顺潆,持股2.46%;
朱正国先生,通过嘉兴恒捷、NB Digital分别持股1.58%、9.23%;
建银国际海外,持股2.62%;
上海颢荣,通过Haorong持股0.61%;
陈驰,通过飞鲨娱乐旗下的Rongjing持股3.94%;
付刚,通过Miracle International持股0.39%;
董事高管
迈富时管理董事会由7名董事组成,包括2名执行董事、2名非执行董事、3名独立非执行董事。
董事会(7名)
高管(6名)
高管包括董事长兼首席执行官赵绪龙先生,高级副总裁许健康先生这2名执行董事,其他包括高级副总裁、联席公司秘书刘欢先生,副总裁王士义先生,首席技术官徐有福先生,首席财务官马进先生。
公司业绩
招股书显示,在过去的2020年、2021年和2022年三个财政年度,迈富时管理的营业收入分别为人民币5.28亿、8.77亿和11.43亿元,相应的净亏损分别为人民币0.32亿、2.73亿和2.16亿元。
中介团队
迈富时管理是次IPO的中介团队主要有:中金公司、建银国际为其联席保荐人;安永为其审计师;君合、高伟绅分别为其公司中国律师、公司香港律师;通商、富而德分别为其券商中国律师、券商香港律师;弗若斯特沙利文为其行业顾问。
版权声明:“港澳IPO上市”主要跟踪关注香港上市、澳门上市、美国上市等,所有原创文章,转载须联系授权,并在文首/文末注明来源、作者、微信ID,否则我们将向其追究法律责任。部分文章推送时未能与原作者或公众号平台取得联系。若涉及版权问题,敬请原作者联系我们。
更多香港IPO、美国IPO、相关上市资讯可供搜索、查阅,敬请浏览:www.hkmipo.com
相关阅读
香港IPO中介机构排行榜 (截至20230430)
22家香港上市,73家递交/更新招股书|香港IPO市场 (截至20230430)
佛朗斯股份,来自广东广州,拟香港上市|香港IPO市场.20230525
众淼创科,来自山东青岛,拟香港上市|香港IPO市场.20230525
国鸿氢能,来自浙江嘉兴,拟香港上市|香港IPO市场.20230522
东软熙康,来自上海,拟香港上市|香港IPO市场.20230522
集海资源,来自山东烟台,拟香港上市|香港IPO市场.20230522
微创心律,来自法国,拟香港上市|香港IPO市场.20230518
长久数科,来自北京,递交招股书,拟香港上市|香港IPO市场.20230516
一脉阳光,来自江西,递交招股书,拟香港上市|香港IPO市场.20230511
喜相逢集团,来自福建福州,递交招股书,拟香港上市|香港IPO市场.20230510
乐舱物流,来自山东青岛,递交招股书,拟香港上市|香港IPO市场.20230505
乐思集团,来自北京,递交招股书,拟香港上市|香港IPO市场.20230428
众安智慧生活,来自浙江杭州,递交招股书,拟香港上市|香港IPO市场.20230428
经纬天地,来自广东珠海,递交招股书,拟香港上市|香港IPO市场.20230428
德翔海运,来自台北,递交招股书,拟香港上市|香港IPO市场.20230428
魔方生活服务,来自上海,递交招股书,拟香港上市|香港IPO市场.20230428
哈萨克斯坦石油集团,递交招股书,拟香港上市|香港IPO市场.20230426
第四范式,来自北京,递交子公司,拟香港上市|香港IPO市场.20230424
风华秋实,来自北京,递交招股书,拟香港上市|香港IPO市场.20230420
汉隆集团,来自陕西安康汉阴县,递交招股书,拟香港上市|香港IPO市场.20230418
喜相逢集团,来自福建福州,香港IPO整体协调人更名,仍在上市排队中
猪八戒,来自重庆,递交招股书,拟香港上市|香港IPO市场.20230414
怡俊集团,来自香港,递交招股书,拟香港上市|香港IPO市场.20230413
巨星传奇,来自江苏昆山,递交招股书,拟香港上市|香港IPO市场.20230411
乡村基,来自重庆,递交招股书,拟香港上市|香港IPO市场.20230406
知行汽车,来自江苏苏州,递交招股书,拟香港上市|香港IPO市场.20230404
锅圈食汇,来自上海,递交招股书,拟香港上市|香港IPO市场.20230403
天图投资,来自广东深圳,递交招股书,拟香港上市|香港IPO市场.20230331
十月稻田,来自辽宁沈阳,递交招股书,拟香港上市|香港IPO市场.20230331
多宁生物,来自上海,递交招股书,拟香港上市|香港IPO市场.20230331
荃信生物,来自江苏泰州,递交招股书,拟香港上市|香港IPO市场.20230331
京东工业,来自北京,递交招股书,拟香港上市|香港IPO市场.20230330
京东产发,来自北京,递交招股书,拟香港上市|香港IPO市场.20230330
途虎养车,来自上海,递交招股书,拟香港上市|香港IPO市场.20230330
永联丰控股,来自广东东莞,递交招股书,拟香港上市|香港IPO市场.20230330
海普洛斯,来自广东深圳,递交招股书,拟香港上市|香港IPO市场.20230329
山西安装,来自太原,递交招股书,拟香港上市|香港IPO市场.20230329
K Cash金融科技,来自香港,递交招股书,拟香港上市|香港IPO市场.20230329
Keep,来自北京,递交招股书,拟香港上市|香港IPO市场.20230328
货拉拉 Lalamove,来自广东深圳,递交招股书,拟香港上市|香港IPO市场.20230328
非凡中国,来自上海,递交招股书,拟香港上市|香港IPO市场.20230328
社交元宇宙Soul,来自上海,递交招股书,拟香港上市|香港IPO市场.20230327
宜明昂科-B,来自上海,递交招股书,拟香港上市|香港IPO市场.20230326
古瑞瓦特 Growatt,来自广东深圳,递交招股书,拟香港上市|香港IPO市场.20230320
优博控股,来自香港,递交招股书,拟香港上市|香港IPO市场.20230320
瑞昌国际,来自河南洛阳,递交招股书,拟香港上市|香港IPO市场.20230320
新传企划,来自香港,递交招股书,拟香港上市|香港IPO市场.20230316
慧居科技,来自江苏江阴,递交招股书,拟香港上市|香港IPO市场.20230314
来凯医药-B,来自上海,递交招股书,拟香港上市|香港IPO市场.20230313
耐看娱乐,来自北京,递交招股书,拟香港上市|香港IPO市场.20230313
中亿基业,来自宁夏银川,递交招股书,拟香港上市|香港IPO市场.20230313
富卫集团,来自香港,递交招股书,拟香港上市|香港IPO市场.20230313
艾迪康,来自浙江杭州,递交招股书,拟香港上市|香港IPO市场.20230303
泛远国际,来自浙江杭州,递交招股书,拟香港上市|香港IPO市场.20230228
武汉有机,来自湖北武汉,递交招股书,拟香港上市|香港IPO市场.20230228
米高集团,来自广东佛山,递交招股书,拟香港上市|香港IPO市场.20230228
优迅医学,来自北京,递交招股书,拟香港上市|香港IPO市场.20230228
宜搜,来自广东深圳,递交招股书,拟香港上市|香港IPO市场.20230227
深业物业,来自广东深圳,递交招股书,拟香港上市|香港IPO市场.20230224
科伦博泰,来自四川成都,递交招股书,拟香港上市|香港IPO市场.20230224
郝氏控股,来自香港,递交招股书,拟香港上市|香港IPO市场.20230222
澜沧古茶,来自云南普洱,递交招股书,拟香港上市|香港IPO市场.20230221
量化派,来自北京,递交招股书,拟香港上市|香港IPO市场.20230221
嘀嗒出行,来自北京,递交招股书,拟香港上市|香港IPO市场.20230220
臻和,来自江苏无锡,递交招股书,拟香港上市|香港IPO市场.20230217
泰丰文化,来自江苏苏州,递交招股书,拟香港上市|香港IPO市场.20230201
优必选,来自广东深圳,递交招股书,拟香港上市|香港IPO市场.20230131
德康农牧,来自四川成都,递交招股书,拟香港上市|香港IPO市场.20230131
德生堂,来自甘肃兰州,递交招股书,拟香港上市|香港IPO市场.20230130
美中嘉和,来自北京,递交招股书,拟香港上市|香港IPO市场.20230130
KK集团,来自广东东莞,递交招股书,拟香港上市|香港IPO市场.20230120
赛目科技,来自北京,递交招股书,拟香港上市|香港IPO市场.20230113
精锋医疗,来自广东深圳,递交招股书,拟香港上市|香港IPO市场.20230111
迈越科技,来自广西南宁,递交招股书,拟香港上市|香港IPO市场.20230110
SML Group,来自香港,递交招股书,拟香港上市|香港IPO市场.0230109
AP&P Holdings,来自新加坡,递交招股书,拟香港上市|香港IPO市场.20230106
陆道培医疗,来自北京,递交招股书,拟香港上市|香港IPO市场.20230103
免责声明:上述内容仅代表发帖人个人观点,不构成本平台的任何投资建议。


