雷递网 雷建平 4月3日
深圳宜美智科技股份有限公司(简称:“宜美智科”)日前递交招股书,准备在港交所上市。
年营收7.6亿 利润2亿
宜美智科深耕于泛半导体质量控制领域,致力于提供PCB质量控制解决方案。PCB是泛半导体生态系统中信号传输和元器件集成关键基础载体。
宜美智科的PCB质量控制解决方案,集成其自主设计及开发的光学检测和电性能检测设备,以及专有软件及全生命周期支持服务,致力于帮助PCB制造商在整个生产过程中,实现更高的精确度、可靠性与效率的检测。
宜美智科定制的解决方案从端到端的检测方案设计到单个设备的配置和检测线的布局,与客户的生产线无缝连接。
招股书显示,宜美智科2023年、2024年、2025年营收分别为3.4亿、4.76亿、7.64亿元;毛利分别为1.46亿、2.2亿、3.32亿。
宜美智科2025年来自PCB光学检测解决方案收入为4.17亿元,占比为54.6%;来自PCB电性能检测解决方案收入为3亿元,占比为39.6%。
宜美智科2023年、2024年、2025年年内利润分别为6991万、1.14亿、2亿元。
截至2025年12月31日,宜美智科持有的现金及现金等价物为3.63亿元。
吴林佺持股小幅超过林咏华
宜美智科执行董事分别为吴林佺、林咏华、陈胜鹏、罗朝晖女士;独立非执行董事分别为巩启春、项百春、罗白云女士。
吴林佺,49岁,为公司董事长。吴林佺于2008年10月创办公司,自2010年4月起担任深圳凯码的董事兼总经理。自2020年10月起,吴林佺担任董事会主席。
林咏华,51岁,为总经理。林咏华2008年10月起担任董事兼总经理。
陈胜鹏,54岁,为技术总监。陈胜鹏于2008年10月加入集团并自此担任技术总监。加入集团前,陈胜鹏于1997年5月至2002年5月担任生益电子有限公司工程师。于2002年6月至2007年4月,彼担任奥宝电子(深圳)有限公司工程师。
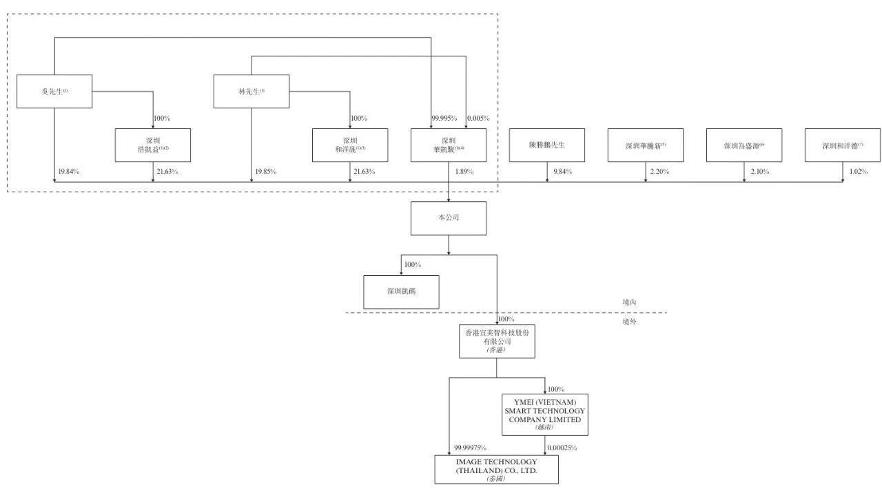
IPO前,深圳浩凯益、深圳和洋晟分别持股为21.63%,吴林佺持股为19.84%,林咏华持股为19.85%,陈胜鹏持股为9.84%;
深圳华腾新持股2.2%,深圳为盛源持股为2.1%,深圳华凯骏持股为1.89%,深圳和洋德持股为1.02%。
深圳浩凯益为吴林佺旗下全资企业,深圳和洋晟为林咏华旗下全资企业,深圳为盛源为吴林佺和林咏华名下企业,吴林佺持股小幅超过林咏华。
吴林佺与林咏华是一致行动人,两人一共控制公司84.83%股权。
————————————
雷递由媒体人雷建平创办,若转载请写明来源。


