伯恩光学控股有限公司(简称:伯恩光学)拟港交所主板上市,联席保荐人为摩根大通、汇丰银行和中金公司。
智能设备外观结构和模组方案行业排名第一
全球智能手机外观结构及模组方案行业按出货价值划分的使用玻璃的市场规模,于2015年至2020年按约11.9%的复合年增长率增长,预计将于2025年将达到165.20亿美元。相反,该行业使用塑料和金属的市场规模,下滑趋势将会持续。
来源:招股书
伯恩光学始创立于1987年,为全球领先的智能设备外观结构及模组方案提供商,公司主要生产玻璃面板、玻璃背板、触控模组、指纹感应模组及奢侈品牌机械手表盖板等。其产品用于智能手机、平板电脑、AR及VR眼镜以及汽车等。目前伯恩光学在中国拥有239项实用新型专利、20项发明专利及1项设计专利。
来源:招股书
伯恩光学在2020年全球智能设备外观结构及模组方案行业按出货价值划分的排名第一,约42.99亿美元,占据17.6%市场份额。
来源:招股书
伯恩光学目前是全球最大的玻璃面板生产商,苹果、三星、小米、联想等品牌手机制造商皆为其客户,全球市占额超过60%,深圳和惠州两大生产基地的年总产值高达300亿元。
实现70%利润涨幅飞跃
来源:招股书
截至2019年、2020年及2021年3月31日止年度,伯恩光学的收益分别为316.22亿港元、274.63亿港元及299.13亿港元,而伯恩光学的年利润分别为15.44亿港元、18.50亿港元及31.60亿港元,同比增长19.9%、70.80%,其中归本公司权益股东利润分别为15.44亿港元、18.56亿港元及31.58亿港元。
来源:招股书
截至2019年、2020年及2021年3月31日止年度,伯恩光学的毛利率分别为22.2%、25.0%及27.2%。
来源:Wind
在电子元件销售毛利率基本与蓝思科技持平,在行业中领先。
来源:招股书
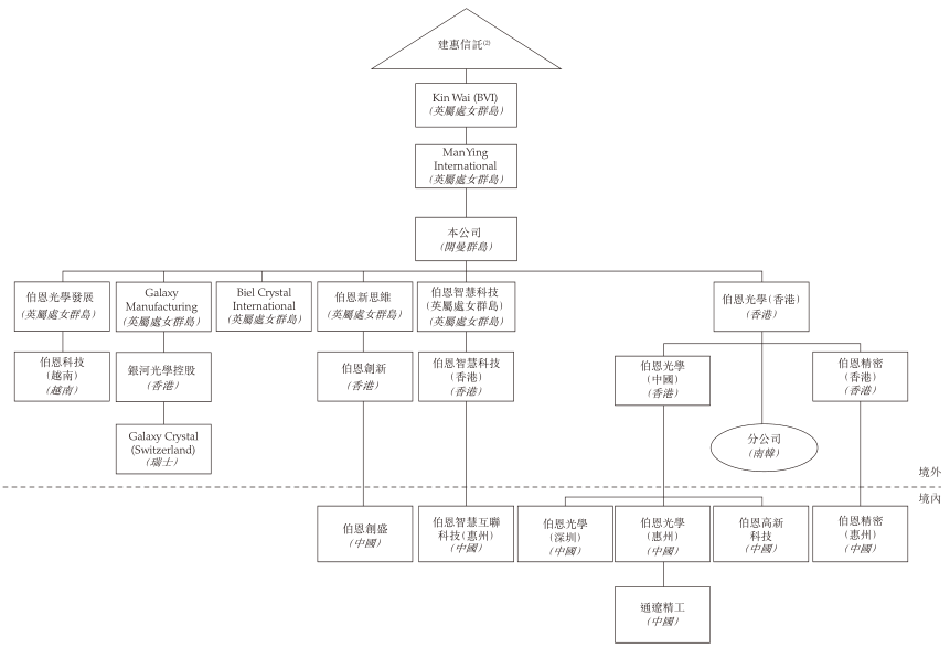
于最后实际可行日期,伯恩光学由伯恩光学的执行董事兼控股股东杨建文及林惠英分别拥有51%及49%权益。伯恩光学为本公司的关联人士。
市场有风险,投资需谨慎,本文不构成投资建议。
读后请“五连”


