公链中的战斗机:交易所公链
刚刚过去的五一假期,全国国内旅游接待总人数1.95亿人次,实现旅游收入1176.7亿元,这些成绩建立在一个基本的道理上,“要想富先修路”。路 - 就是基础设施;
在互联网时代,基础设施 - 就是通信协议层:TCP/IP、HTTP、SMTP、XMPP等等;
那么,区块链行业的基础设施,非公链莫属。而公链之中,要提到一个币圈香饽饽 - 虚拟资产交易平台,它是链接传统资产与虚拟资产不可或缺的重要一环,这一环如果体现在公链领域,将会对区块链行业带来版图重组。
并且,交易所在完善生态闭环的过程中,必然会在其它领域争夺抢滩,而上一轮刚火过的IEO也正是这个表现。TokenInsight发布交易所行业2019 Q1报告指出,交易所从2018年熊市开始面临流量流失困境,而不断追求产品多样化与差异化成为了交易所在熊市的核心战略。合约交易、交易所公链、理财产品、OTC布局都成为交易所重要的发展方向。交易所已不再满足二级市场,在资产发行方面已经蓄力与以太坊争夺一级市场的生态。
另外,2018年,去中心化交易所获得了市场的广泛关注,并在数量上持续增长。截止到2018年底,根据Tokeninsight追踪的近400家交易所,去中心化交易所数量占19%,然而其交易额与中心化交易所相比仍极小,不足中心化交易所交易额的1%。
目前不少交易所已经开始布局公链:Huobi Chain、Binance Chain、OKchain、FCoin的公链Fractal以及国外已经运行的V SYSTEMS等等
公链是区块链产业类型中核心基础性平台,也是难度最高,门槛最高,技术壁垒最高的一个基础性产品,运营难度也是最高。
公链包含了以下几个关卡:技术、系统、生态、价值形态、经济模型、产品运营、生态建设等一个体系的工作。需要最前沿的核心技术团队和最有凝聚力的社区化组织。
对比联盟链、私有链,公有链被认为是完全去中心化的,世界上所有的人都可以参与到共识形成的过程,可以决定在链上添加什么区块,以及现状是什么样。目前,大多数的项目都是依靠以太坊作为公有链。以下是amberdata提供的每日以太坊主网数据
公链的1.0是比特币为代表的区块网络,开发钱包,实现支付清算为主的功能;
而公链2.0时代,也如大家公认的以太坊ETH为代表的智能合约方式,主要用于dapp分布式应用的开发。作为以太坊的挑战者们,众多项目如雨后春笋版涌现,有着“中国版ETH”外号的小蚁币NEO、量子链Qtum、“韩国版ETH”ICON、AE、Tezos、本体网络ONT、ZIL、NXT等,目前市面上已经有不下一百条智能合约系公有链。这些项目的共识算法、转账确认时间、底层语言支持和吞吐量等各不相同。但是,目前大多公链遇到的瓶颈在于应用场景单一、性能不足、缺乏隐私保护、安全性不足、治理机制不完善等等,应该向丰富应用场景、扩容提高可拓展性、增加隐私保护、提升安全性、完善治理机制等方面进行改进。
公链3.0从去年开始嚷嚷,那个满城风雨“公链元年”,如今看来比尬聊还要“尬”,就像讲了个冷笑话,悄无声息,时间是把残忍的刀,剃掉了不可能,当初兴起了不少公链,其中为代表的EOS被许多人看作准3.0公链时代,到目前没有成熟到大规模商用,倒是在交易量上、价格上一会儿被捧到天上,一会儿掉到谷底。
公链,走到今天,更多的是炒作、交易量先行、韭菜先行,似乎并没有爆发式的发展。
虽然百家争鸣,却无人独领风骚。
从数量来说,目前公链完全过剩,但是却不同于共享单车发展初期的过剩,那种过剩是壁垒不高,参与竞争者多导致的过剩,所以有了创投机构的介入,烧钱占领市场。而公链的“过剩”,确实因为缺乏。更像是战乱诸国争夺天下,迟迟没有人统一天下。事实上,公链需要这么多吗?不需要。
公链之争并非战国七雄时代,需要先统一,再书同文车同轨,我认为公链需要“书同文车同轨”先行——可编程化基础设施,在微信、支付宝、微博app的底层叫做通信协议层(TCP/IP、HTTP、SMTP、XMPP等),在这些古典应用中,网络协议或应用协议层一般一旦确定下来很少修改,所以应用层可以随心所欲,但网络协议层基本很少改动。
而区块链的基础构架部分,也就是协议层恰恰相反,是一个包含很多复杂逻辑的、可以编程的系统,这就是公链,基于分布式账本技术,不需要第三方信任机制、彼此信任的可编程网络社会和经济社会。
假如你理解了这一点,就可以推测出,这个叫做协议层的东西,1它可变通、可编程;2 节点之间分布式的信任关系建立;3如何建立才有完善的信任机制、价值传递。
基于这个基本逻辑,我们可以得出一个结论:未来的公链3.0,应该是安全、高效的绑定资产进行流转,资产的流转是通过公链可编程的自动化完成!
目前最有可能去打破公链僵局的是——交易所公链。
交易所本来就是币圈的香饽饽和巨无霸一样的存在,一直垄断在几个巨头手中,但是他们之间的竞争,从一开始的收手续费简单粗暴,到后来的平台币之争,再到后来的IEO, 最后最终落到了“用技术的拳头说话”——公链实力争夺。
2018年——并非公链元年,而是交易所公链吹响的号角
2018年3月币安发公告称,正式启动公链Binance Chain,
2019年4月23日,币安的公链开放访问并进行主网切换,币安链基于Cosmos侧链开发,出块速度接近1秒,可以开发各种Dapp,DEX(去中心化交易)是主要应用方向。其两大核心特点,一是跨链,二是平台属性。赵长鹏希望这条公链在资产定价、确权和交易中发挥神力,成为币安主导的数字资产生态重要的基础设施。
同样,火币、OK、fcoin也纷纷在公链领域发声表明野心。
同年6月6日火币公布将结合火币技术团队与社区开发者的技术能力,逐步开发出一条名为“Huobi Chain”的火币公链。预计18个月之后上线。
火币官网说明:
“火币公链为个人与组织提供可信的自金融基础设施,让各类资产与权证以通证的形式,在公链上自由生成、流转、公证与确权。
HT也将从通用积分升级为基于火币公链的通证,火币生态中的生态火伴亦将升级成为火币公链上的超级节点。”
10月5日 FCoin计划启动一个以支持通证经济为首要目标的、通用型公有链。
12月18日联合创业空间启动仪式上**星公布了自主研发的OK公链——OKchain,计划于2020年前半年实现智能合约以及主网上线。
OK早在2018年就成立了区块链工程院,并预计在2020年OK公链主网上线;火币也在2018年举行了声势浩大的火币公链领袖竞选,希望聚集行业资源打造火币公链。
2018年广而告之,
2019年——是驴子是马,该溜一溜了
答卷终究是要交的。
2019年币安打响了交易所公链第一枪,枪一响,技术层面稍后讲,但是交易层面可是真热闹,BNB的大阳线和千军万马都全相见;而从目前的时间表看来,第二枪就是FCoin的公链Fractal。
除此之外,实际上,还有一个交易所公链很少为人谈起,币圈消息里难寻踪迹。交易所Bitfinex和Kucoin等交易所实际上早早就发布了V SYSTEMS公链,其数字货币名为VSYS。2018年初,项目发布以来,V SYSTEMS相继完成了主网上线、独立区块链冷、热钱包上线、开启15个超级节点冷铸币等重要举措。特点是这条公链的共识机制是SPoS,号称是PoS的下一代升级版本, 另外,V SYSTEMS据说有个傻瓜式的一键发链功能,针对微小用户的便捷非开发模式,这些都是这条交易所公链的特点。但是这条公链,目前的表现来看,并没有公链领域带来更大的涟漪,无论是技术层面,还是运营层面,虽然有一些借鉴价值,但是表现平平。例如在考虑小微企业及个体户融资的数字金融工具上,太顾此失彼,相反着眼在了小地方,锦上添花的锦却被遮掩。从评级机构的数据来看并不尽如人意,2018年10月30日,数链评级对V SYSTEMS(原VirtualEconomy Era,VEE)出具的项目评级为【BBB-】,评级展望为【发展(Developing)】,并决定自2019年04月15日起,上调其等级至【BBB】,维持原展望不变。
当然,公链的竞争实际上是虚拟资产生态底层技术话语权的竞争,当然,越早进入市场越容易通过品牌积累形成市场优势,交易所有庞大的资产沉淀和活跃的社区,先发优势抢赛道,错失时机的确可惜。
这一点,币安公链的造势的确更加强势。它作为V SYSTEMS后面的第二名,却干的像先发优势一样。这也跟币安交易量和庞大的用户群体息息相关。币安的铺天盖地的宣传确实很夸大,一度很多韭菜跟着何一小姐姐一起开怼并扬言对标ETH,让BNB打趴ETH和EOS的“两大杯生吞鸡血”,粉丝们自嗨+它嗨,平台币就蹭蹭蹭,的确很嗨森。说实话,我们甚至不知道币安公链的开发团队都是谁,如何对标以太坊开发团队?我倒是觉得,先做出成绩来才是真实的。有技术派就指出,“中国稍微知名的公链开发者,也不会去给赵长鹏打工,从这个角度看,我们也能想象出币安链是什么水准了。”
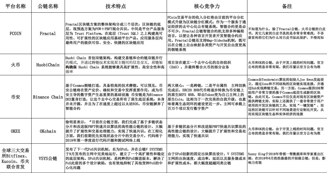
我们将各家交易所公链能收集到的信息进行了整理归纳,制作了对比表格,由于表格太大,我们处理成两个小表格,仔细观察表格后,我们做探讨性分析,欢迎指正。
BNB除了平台币的基本功能外,还是币安链发币、转账、交易时所消耗的“燃料”,BNB在币安依托公链打造的去中心化交易所中将扮演重要角色。无疑,这些都扩展了平台币的应用场景。去中心化交易所通过区块链技术,建立了点对点的交易市场,记录用户的每一笔交易。交易时,用户掌握的资产在链上流通,不再由平台托管。
也有人指出,币安链在技术层面并没有多大创新,更多的是模仿Cosmos。去中心化交易所照搬了BitShares,BitShares是BM在2014年搞出来的去中心化交易所。
另外,币安DEX节点都掌握在币安自己手中,实质上还是个中心化组织。有媒体直接指出,“币安只是想为自己挂一个公链的牌子,并非真正想做公链”。当然,我们宁愿更多的看到每一条敢于尝试的公链,也愿意相信cz他们是真的想做一条好公链,只是,如果真的想取代以太坊公链,那么别人的开放性、对项目开发者的友好程度,以及上万个全节点或许都是每一条公链应该取其精华、去其糟粕的地方。我们当然乐见真的有人要把一条交易所的公链做到像以太坊那样成功,而不是抱着以公链的口号来抬高平台币币价为出发点,用公链估值做为目的,出发点偏离,最后投资人是不会长期持有的。
另外一个交易所FCoin的Fractal公链,可以从今年一月份FCoin公链内测的一些情况一探究竟,在GitHub找到发布Fractal公链的代码, Fractal公链项目地址为:
https://github.com/fractalplatform/fractal
FToken(FT)是Fractal公链生态的权益代表,FCoin交易平台的收入分红将由目前的平台分红模式升级为区块链分红模式,这也是投资者首要关心的问题。首先是链上分红,按照Fractal公链上各个地址的FT余额比例进行分红。在分红过程中,FCoin交易平台会使用Fractal的资产快照功能,公平准确的进行分红。然后是,由链上分红转移到交易平台分红,用户的FT可以从交易平台提现到用户自己的钱包中,而这些从交易平台提现的FT并不会影响其在FCoin收入分红上的权益。
近期5月24日是FCoin一周年纪念日,Fractal开发团队将公布准确的主网切换的确切时间。
近日张健透露,公链的一些进展很顺利,早已经在线上测试,只剩下主网切换的问题。他认为通证经济是个全新的东西,很多人是靠想象力去完成这个功能,会导致做出来的公链没有场景,没人去用。 他表达说:“现在公链最近几年百花齐放,没有突破性进展的原因,主要是缺乏场景,而不是其它很虚的原因,比如tps什么的。Fractal最大的优势是FT已经在实践,包括分红、投票,是拿着场景,去搭建底层基础设施,因为场景已经做到有用了。这是非常重要的一个优势,几乎无法复制的优势。”
并且在他对于公链特点的解读中重点强调到的,首先是原生账户多资产,在以太坊上面,发的erc20的token是合约中的资产,不是原生资产,原生资产是以太币,其它在合约里面,需要支持这个合约的钱包。根本的问题是,公链以太坊目标是智能合约,跑应用的基础设施,目标不是为了发行资产、管理资产,基于数字资产的操作,架构设计并没有原生支持。Fractal首先是具备方便的安全的原生的资产的发行机制,很重要的特点。
第二,资产映射。这是整个公链最核心的机制,把现实的资产,映射到公链进行操作,资产上链,不仅仅是发币。
第三,创新的协议资产。有些资产并不是很方便转移,比如锁仓资产是协议资产,比如成立有限责任公司,有几个合伙人,股份要转出需要其它股东同意,否则无法转移。典型的协议资产,不能随便转。需要硬性条件。这非常切合实际有用的场景,并没有公链可以支持这一点,因为很多公链并不是从实际场景出发去设计。
另外还有链上快照的基础设施等等,很多公链在设计阶段不是为了资产发行、管理资产,并不是面向通证经济准备,而是围绕着自己的主链币去做生态,而他希望公链是围绕整个通证经济做生态。 在链上所有资产平等,手续费激励是平等的,激励资产发行发、合约发行方,形成良性生态结构,激励生态繁荣。
在此之前,有消息称Fractal主网将于2019年6月份正式上线运行,并进行FToken的主网切换。Fractal主网上线后,将支持FCoin交易平台现有的去中心化商业组织实践,FToken所代表的权益,如分红、社区治理等,均可以完整的在Fractal公链上实现。各个交易所都纷纷发行了自己的平台币,这些平台币的应用场景丰富化以及平台币生态环都是技术团队需要重点考量的。另外交易所公链成功标准,关系着项目在交易所公链之上token的标准发行,可以做到上币速度同步,交易所带领整个DAPP生态指数级繁荣起来。
此外,还有一点对比币安链,还是可以谈一下的,在官方的表述中我们发现,Fractal并不只面向FCoin交易平台,它们是一条开放的公链,这个虽然看起来很逗的表述,但是这也和我们刚才讲到的一些公链形成了对比,很多公链会不会打着公链技术派实干家的旗号,干着私有化的事情?所以估计出于这一点考虑,FCoin强调了它们“必然是开放的”。假如真的能做到把Fractal打造成适合通证经济发展的基础设施,那么,或许有希望成就一条真正能承接应用型区块链项目的基础设施,对DAPP、通证经济实践者最实用价值的公链。不过,同样的,和币安链一样,我们对开发团队的构成,的确知之甚少。或许在FCoin一周年纪念日,张健能透露更多信息给投资者,假如到时候信息更多,我们还可以针对细化问题进行深入的探讨,不吹不黑,为了这个行业真正往前走一步继续操碎心肝。
火币和OK的公链,由于开发上线的时间问题,官方公布的消息非常有限,我们尽量以官方公布为准,制作的对比表格可以一目了然,我们研究了仅存的资料,寻找白皮书进行对比,可惜的是,不知道为什么,除了Fractal公链的白皮书能搜到,火币的白皮书也是好不容易找到还无法下载,其它几家的白皮书更是踏破铁鞋非常、非常难找,不吝啬宣传的它们为什么对白皮书如此保护,不得而知,好东西应该广而告之不是吗?再加上白皮书本来就该广而告之,而不是犹抱琵琶半遮面。
另外,有链塔智库报告数据作为对比,根据去中心化交易按底层公链技术进行的划分,大部分的去中心化交易所都是基于以太坊平台开发的,直接与ETH交易,采用0x协议。其上线的币种种类普遍较少,且都是比较小众的。交易规模大的去中心化交易所表现较好,无论是质量、安全性还是流动性都比较高。去中心化交易所的发展之路还很长,未来,中心化交易所会越来越少,往去中心化交易所的趋势发展。这也是为什么排在前列的中心化交易所纷纷着急强调公链开发的透明去中心性,这是未来交易所存在的必要条件,也符合区块链本身的特性。
共识机制里,需要提一嘴的是Fractal链和币安链都采用的DPOS+PBFT共识机制,以及一个看似新的机制:Map-Sidecha机制,既可以在公链上自由映射各类资产与开发自由度更高的侧链系统。交易所公链需要抢占token标准的制定权。上币速度快慢直接影响到交易所的运营状况,未来token的数量和种类会呈现爆炸式增长,不能快速上币的交易所会很快被淘汰,所以跨链技术是交易所维持高效运营的命脉。
矿工在什么样的规则下才会得到奖励,这样的规则在区块链中叫共识机制。以下是几种常见的共识机制。这对于公链的早期开发团队是一个方向性的选择题。
DPOS(Delegated Proof of Stake,委任权益证明)+PBFT(Practical Byzantine Fault Tolerance,实用拜占庭容错算法):
DPOS是指持有币的人可以进行投票选举,选举出一些节点做为代表来记账,类似于全国人名代表大会制度。如果代表不能履行他们的职责,他们会被除名,网络会选出新的超级节点来取代他们。试图用技术**层来减少中心化的负面影响, DPOS的出现最主要还是因为矿机的产生,大量的算力在不了解也不关心比特币的人身上,类似演唱会的黄牛,大量囤票而丝毫不关心演唱会的内容。
PBFT机制是链上所有人参与投票,结果按照拜占庭共识算法来处理。PBFT在很多场景都有应用,在区块链场景中,一般适合于对强一致性有要求的私有链和联盟链场景。例如,在IBM主导的区块链超级账本项目中,PBFT是一个可选的共识协议。
Map-Sidechain机制中的sidechain-含义侧链,正式定义应该是“缠绕链”,负责缠绕对接“应用链”和“结算链”。这三者的关系是分层的,类似IP、TCP、HTTP,这是三种不同的协议、不同的报文格式,只有小部分功能特征相似,但主要功能是分层次松耦合度的,各自为政,各自可以对各自透明。TCP的80端口可以对接HTTP,也可以对接其他应用。同理,这三种链也可以做到各自对各自透明,但是又可以对接协同工作。Map-Sidechain机制有两个核心:1、映射Map,让系统外的资产通过映射的方式在Fractal建立权属关系并自由流通;二是Sidechain,获得大规模并行能力,使生态不受制于主链性能;实现手续费自定义(甚至为零),大幅降低用户参与门槛,吸引开发者参与DAPP开发 ,扩大主网生态,可以说,侧链服务商具有极大自主权,如果成功,FT在公链市场也能占有一席之地。白皮书给出的解释是:“Map机制是实现通证经济的核心机制,Sidechain是实现Fractal生态多样化,以满足通证经济多样化需求饿关键”。
简单翻译下就是,Map-Sidechain机制,就是弱化自身地位,“让权”特征,是以一个开放姿态合作者的身份去接纳整个公链世界,为每一个公链实现资产流通。毕竟现在,不同公链就像一个个信息孤岛,像局域网,链与链之间的通信非常少,这样反而降低了相关公链的应用场景和相关估值。
可以说,通过对比分析,暂时能看出领先的公链特征,结论无需在下。当然,最后的“战斗机公链”,需要跑起来,立马见分晓,让市场和时间来给出不容辩驳的答案吧。
公链的竞争是一个技术权威的竞争、荣誉之争。而技术荣誉之争某种程度和利益的占有形成了一对不可否认的矛盾,得到与失去,仍然是现在每一个做公链的交易所应该下定决心想清楚的,让出什么,就能得到什么;
舍不得什么,就会失去些什么。
我们发现,在市值操控严重的币圈,手起刀落就有立竿见影的利益摆在面前,
没有克制、没有抵抗力,
恐怕再好的技术,都要打个“清仓大折扣”!
与其说,各家公链彼此竞争,还不如说首先是对自己贪婪的战胜。毕竟,即使不打折扣,区块链公链的开发,技术壁垒仍然有待攻克。作为中心化或者准中心化信任的替代物,公链的安全由加密数字算法维护,无论采取什么样的共识机制,将经济奖励和加密数字验证结合起来,有一个朴素的原则:谁在共识机制下作出的贡献大,谁就拿到更多的经济奖励,反之亦然。这是公平和公正的最原始回归。
区块链会让更多人卷入全球财富**化分配进程,据调查, 58%的受访者预计,到2027年全球10%的GDP将用区块链技术进行存储。各种链的斗争将极大地重塑资本市场、影响商业模式、影响成本控制。比如资产上链、快照,这些交易所公链可以记录下每一个区块的产生,链上所有资产的快照数据,以及讲所有平台资产全部映射到侧链上去,并采用并行共识机制,完成交易所平台内部清算系统上链,每个人的每一种资产对应侧链上一个地址,那么交易所平台的透明化就有了可能性,透明就无法操控,毕竟,区块链技术天然就是拒绝不透明、中心化集中控制。
过去只是开场秀,区块链技术未来会成为主打节目,其中公链的开发必然成为行业内KOL, 而交易所公链就是大V。
2018年,全球网民人数已达41.57亿人,互联网普及率达54.4%;我国移动互联网用户总数达12.8亿户,累计流量达到68.9亿G,分别增长14.8%和186%;全球已有7个国家网购用户数量过亿、超过70%的国家已通过电子交易法、全球电子商务重心正转向新兴市场。而区块链就像当年的互联网,世界的重心正在转向这个新兴市场。曾经的互联网也曾走到的一站,当前,区块链在哪一站:
当前区块链正朝着
从粗放式扩张到精细化发展,
从泾渭分明到边界模糊,
从营销驱动到技术驱动,
从酝酿到落地,
从占有到共享,
从效仿到淘金,
从表演到真实
......
真正的公链,快来了。
用技术当扩音器,而不是用大喇叭喊。
下期我们来谈币圈量化交易,敬请关注。同样的话题,我们往深处走走看?
免责声明:上述内容仅代表发帖人个人观点,不构成本平台的任何投资建议。
- 区块链人·2019-05-18@老虎证券 @区块链 公链深度行业分析,一定要看,求推荐 @期待原创 四大交易平台公链对比点赞举报
- 区块链人·2019-05-18@老虎证券 @区块链 公链深度行业分析,一定要看,求推荐 @带你进入数字货币世界 [微笑]点赞举报

