绿电业务持续发力,经营业绩环比改善  水发兴业能源价值拐点初现

投资本科生
2023-09-14

曾几何时,风光储等绿电产业一时风光无限,尤其是双碳目标下,“十四五”期间,预计可再生能源发电增量在全社会用电增量中占比超50%,风光发电量有望实现翻倍式的增长;伴随着巨头们的纷纷扩产,行业竞争加剧,尤其是光伏产业,产能过剩的声音不绝于耳,然而随着新能源技术进步和产业规模化发展,新能源成本持续下行,行业景气度正在触底回升。

近日,水发兴业能源(HK00750)发布了2023年上半年经营业绩,受项目建设进度延迟、房地产周期及转型期阵痛等因素影响,公司实现营收22.32亿元,毛利5.04亿元,整体业务规模同比有一定的下滑;但从环比来看,公司营业收入环比增长14.58%,毛利环比增长22.63%,经营拐点已现。

(来源:根据同花顺整理)

 

一、清洁能源和绿色建筑双轮驱动 水发兴业能源加速向绿电运营商转型

基于能源安全、双碳环保等长期发展逻辑,新能源行业始终是一个厚雪长坡的万亿级赛道,据CPIA和GWEC预测,21-25年我国光伏新增装机量有望达355-440GW,CAGR为13.1%-14.06%;风电新增装机量有望达195GW,CAGR为10.67%。另据天风证券研究所预测,“十四五”规划期间新增光伏电站总投资额可达15265-18920亿元;新增风电电站总投资额可达11865亿元,市场空间较大。

身处优势赛道,水发兴业能源持续围绕主业做优做精,并以此为基础加快转型升级。

清洁能源方面,公司的电力施工总承包资质已升至一级,EPC综合竞争实力显著提升,位列中国光伏电站EPC总承包企业第18位。此外,公司正在加速转型成为绿电运营商,截至上半年,公司新开工的光伏和储能项目超过300MW,持有清洁能源电站超900MW,电费收入3.89亿元,同比增长13.84%,占总收入比重超17%。

此外,公司自主投资建设的清洁能源项目800MW正在有序建设中,有望在下半年陆续实现并网。同时公司上半年新增风电光伏项目指标约900MW,将会在下半年逐步开工建设,包括首个可实施的大基地项目——甘肃600MW光伏项目。另外,公司正在积极申报各省市的清洁能源项目指标,储备项目规模约8GW,为明年业绩打下坚实基础。

绿色建筑方面,上半年公司参与承建了多处标志性项目,包括中国国际展览中心新馆、雄安电建智汇城、固德威研发大楼、明阳总部基地等。同时,公司的幕墙和绿色建筑综合实力跻身全国前五,获评中国香港“2022年度建造及装修业优秀大奖优秀承办商”,超低能耗建筑关键技术研究项目荣获2022年中国节能协会创新奖“节能减排科技进步奖”一等奖。

 

二、背靠省属国企 赛马机制下水发兴业能源有望整合资源脱颖而出

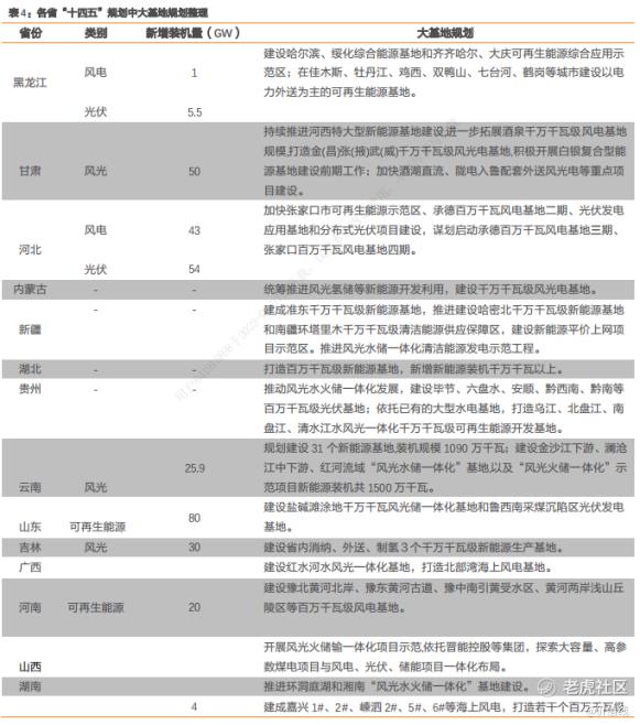
“十四五”规划中提出要大力提升风电、光伏发电规模,集中式和分布式并举,建设九大清洁能源基地,五大海风基地,其中清洁能源基地以风光储一体化项目为主。而在各省“十四五”规划中,黑龙江、甘肃、河北等15省均明确提出大基地规划,其中12省同时提及发展分布式光伏。

(来源:天风证券研究所) 

在大规模新能源投资建设中,毫无疑问,央企国企将成为绝对主角,也是产业发展的最大受益者。水发兴业能源背靠山东省属国有企业水发集团,亦具备较大竞争优势。

据悉,目前国内清洁能源市场进入规模化发展的攻坚阶段,发展潜力巨大。水发集团保留了三家二级子集团,利用赛马机制更快抢占市场,获得更多业务和指标。而其中水发兴业能源的资产规模最大,也是水发集团旗下清洁能源板块唯一 一家上市企业。

资产规模遥遥领先,拥有电力施工总承包一级资质及丰富的项目业绩,且拥有境内外两个市场、两种资源的水发兴业能源,有望在赛马机制中脱颖而出,成为在水发集团清洁能源板块的排头兵和集团优势资源的最大受益者。

另据了解,水发兴业能源已将绿电运营业务的主体平台公司迁址至山东泰安,一方面计划未来将绿电业务在国内分拆上市,提升资产证券化率,同时借力内地资本市场做大做强;另一方面也是集团对上市公司赋能的重要规划,便于借助山东省属国企平台,高效参与山东省内海陆风光基地建设,将清洁能源业务做大做强。

 

三、商业模式持续优化 双碳长发展逻辑下水发兴业能源有望价值重估

作为万亿赛道中的知名企业,国内光伏EPC龙头,水发兴业能源在国资入驻后,资源禀赋得到巨大提升,整体竞争力更强。相较于其它同类企业动则千亿百亿市值,水发兴业能源属于一眼低估的公司。

受制于营商环境和行业景气度等因素的影响,尤其是公司目前正处于业务转型升级的过程中,业绩未能如期释放,叠加港股市场流动性缺失,也让公司价值大打折扣。

无论从长期还是短期的逻辑来看,水发兴业能源均存在价值重估的动能。

长期视角下,公司正在加速向绿电运营商转型升级,商业模式持续优化。双碳大战略下,绿电受上游供应商技术创新影响,发电效率不断提升,现金流曲线的斜率远大于传统电力,且绿电产业具有永续属性,未来确定性和成长性俱佳,也备受资本市场热捧。在此背景下,水发兴业能源加速向绿电运营转型,有望借力绿电发展的大趋势,实现业绩增长和估值提升的戴维斯双击。

短期逻辑看,今年上半年公司业绩实现了边际改善,基本可以断定行业景气度触底回升。根据业绩交流会指引,公司目前在手订单充足,未来1-2年业绩有望加速释放,可以说,公司未来基本面存在极大的预期差。随着公司绿电业务分拆上市进程加速,也有望带动港股的估值回归。

明珠蒙尘终有时,曾经的白马水发兴业能源何时能王者归来,我们拭目以待。

$水发兴业能源(00750)$ $兴业新材料(08073)$ $绿电ETF(159669)$

 

大公司头条
大公司又发生了什么事,收购、合作、入股?来这里关注最重要的商业新闻和公司动向吧
免责声明:上述内容仅代表发帖人个人观点,不构成本平台的任何投资建议。

精彩评论

  • 别哽哽
    2023-09-14
    别哽哽

    水发兴业所处行业算是一个很好的赛道了

  • 冲向外太空
    2023-09-14
    冲向外太空

    可再生能源还是有很大上涨空间的啦

  • 老地方等你
    2023-09-14
    老地方等你

    清洁能源项目也是以后国家大力建设的吧

发表看法
5