行业普及——芯片半导体行业科普及投资机会

小白二号
2019-12-10

芯片行业作为发达国家的代表行业之一,无论是股票还是技术更新一直都广受关注,因为半导体作为ICT产业的“钢筋水泥”,它的产品性能直接影响着IT、云计算、终端设备等的产品用户体验和行业发展速度。在去年的中兴、华为事件的发酵下,半导体从幕后重新站到了台前,而作为我国贸易逆差项占比最高,一年2000多亿美元的一类商品,这个行业的运行逻辑是怎样的?未来又有哪些投资机会?

$蔚来(NIO)$ $小米集团-W(01810)$ $纳斯达克(.IXIC)$ $阿斯麦(ASML)$ $高通(QCOM)$ $英特尔(INTC)$ $台积电(TSM)$ $中芯国际(00981)$

PS:本篇内容及观点仅作为行业科普,如果有想直接抄作业的建议略过,在这个领域我们不是一路人。

一、芯片行业简单梳理

1、行业概述

半导体行业支撑着一个国家电子信息产业的发展,如果用类比的话,半导体之于ICT就想水泥钢铁之于建筑房地产。与后者不同的是,这个行业是一个技术变化很快的行业,曾经有个著名的摩尔定律,“每十八个月运算速度翻一倍,成本降低一半”说的就是这个意思。所以,对于行业的后进入者,想要在某个环节进行弯道超车的难度是非常大的,也间接证明了这个行业高门槛(这里不得不吹一波华为)。

在半导体行业里,最重要的部分是半导体设备,因为设备代表了加工工艺和技术门槛,直接导致产品的规格的层次。其次,行业的上游,IC设计也是重要的一环,这个子行业的产品附加值是非常高的,而门槛主要由高质量人才引进所决定。至于其他环节,我在第二部分中在详细说明。

2、行业发展

从1987开始,半导体的工艺普遍从4吋升级为6吋,性能大幅提升,在电视和家电有广泛应用;

1996年,随着个人计算机的普及,行业规模进一步扩张,直至00年攀升至阶段顶峰。

00年美国发生了互联网泡沫。下游需求急剧减弱,叠加产能过剩,行业规模有所缩减,直至04年出现拐点;

2010年开始,随着智能手机终端和平板电脑的兴起,全球产能再度释放,直至今日,行业总销售额已经创下历史新高,未来随着5G技术的应用场景的扩展,芯片下游需求有望持续增长。

3、行业现状及波动特点

2018年,全球半导体市场规模为4607亿美元,同比增长速度为7.4%,创下十年来新高。

从行业波动看,半导体的增速波动与全球GDP波动呈很强的正相关性,其中,GDP的变动影响着半导体的需求周期,全球产能变化影响行业供给周期。4、产品类型划分

半导体产品可分为集成电路、分立器件、光电器件和传感器四种。其中,集成电路占比最大,又可细分为逻辑电路、微处理器、存储器和模拟电路,占据整个半导体的八成以上。

5、商业模式

目前去,全球的主流商业模式有两种,一种是以集成器件制造模式为主(俗称IDM模式),从设计——制造——封测进行市场覆盖。代表企业有:SK海力士、三星、英特尔等;

另一种是以垂直分工模式为主(俗称Fabless),上游IC设计公司负责芯片结构设计,而后将掩膜版图交付中游的晶圆厂制造,之后由下游的封装测试公司进行切割、封装和测试,做到分工明确。

IDM模式的优点是各环节由企业内部全面打通,协同优化,有利于提高联合生产率,有助于充分挖掘技术的应用场景和潜力;Fabless的优势在于投入成本较小,后续不论是转型还是资金要求都不大。

二、从生产流程认识半导体产业链

从整个生产流程来看,分为五个环节,分别为:设计、材料、设备、制造、封测。每一个环节都催生出了耳熟能详的巨头企业,比如IC设计环节的高通、博通;设备供应环节的AMAT(应用材料)、AMSL(阿斯麦)等等,接下来就从这五个环节分别阐述其中的产业逻辑和竞争状态。

1、IC设计

芯片制造的过程就如同用乐高盖房子一样,先有晶圆作为地基,再层层往上叠的芯片制造流程后,就可产出必要的IC芯片。

在IC生产流程中,IC多由专业IC设计公司进行规划、设计,像是联发科、高通、英特尔等知名大厂,都自行设计各自的IC芯片,提供不同规格、效能的芯片给下游厂商选择。因为IC是由各厂自行设计,所以IC设计十分仰赖工程师的技术。

在整个设计流程当中,最重要的环节是规格的制定,比如我们去盖房子之前,首先要想好100平米的房子有多少间,每一间卧室有几个,多大。IC设计同样需要,并且容错率要求极高。

规格制定的第一步就是目的和使用场景,就像互联网行业产品经理写需求文档一样,这个产品功能的作用和背景一定要在事前想的非常清楚才行,同样,芯片由于产品的兼容问题和搭配问题,如果事前没有明确使用场景,最后生产出来的产品下场一定是面临淘汰的。

明确目的后,接下来就是设计细节,有些像盖房子的图纸。IC设计的通用语言是HDL(硬体描述语言),现在市面上的HDL有VHDL\Verilog等,有程式编码直至满足设计期望为止。

第三步是通过EDA TOOL将HDL Code转化成逻辑电路,通过计算机进行逻辑闸校验直到功能正确。

最后将程式码放入另一套HDL TOOL里进行电路布局和绕线,形成附带光罩的电路图。

这样一个芯片的设计阶段基本上就完成了。

2、 材料

半导体材料主要分为晶圆材料和封装材料。

晶圆材料主要有:硅片、靶材、CMP抛光 材料(主要是抛光垫和抛光液),光刻 胶,湿电子化学品(主要是高纯试剂和 光刻胶配套试剂),电子特种气体,光罩(光掩膜),以及其他。

封装材料包括引线框架、封装基板、陶瓷封装材料、键合丝、包封材料、芯片粘结材料等。

从材料市场的分布来看,硅材料竞争格局最佳,子行业具有高度的垄断性。目前全球前五大半导体硅片厂合计占有90%以上的市场份额,代表企业为:信越、胜高、环球晶、Siltronic、SK等。

3、设备

在芯片的整个制造过程中,一个原料裸晶圆会经过十分复杂的加工程序、每一道制程的量测数据和参数设定,分别代表着每一家制造商的专利及核心技术,而这种技术就是在很大程度上就是制造和加工设备带来的。

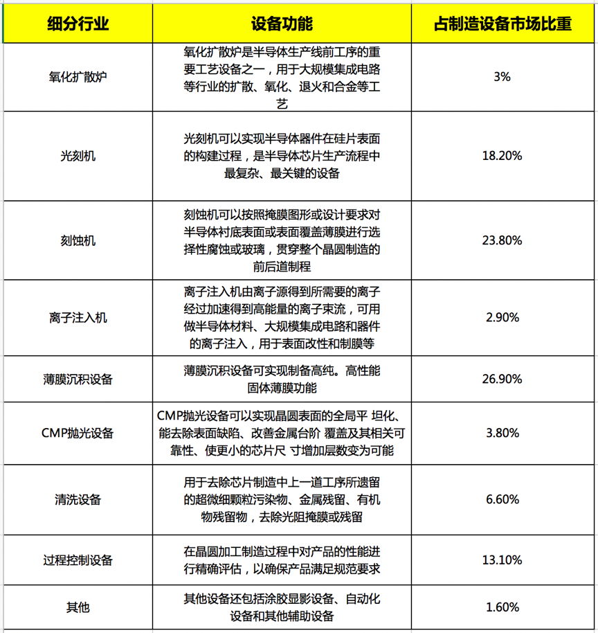
在晶圆制造设备中,光刻机、刻蚀机和薄膜沉积设备为核心设备,累计占比达80%。封装设备中,有减薄机、划片机和封装机。

半导体设备行业的特点是技术难度较高、研发周期长且投资金额数目庞大,非常依赖技术人员的研发手段,具有很高的技术门槛。

在各类设备中,光刻机可以视为最为重要的一环,每一颗芯片的诞生都离不开光刻机的锻造,它决定这芯片线路的精度和性能。所以,我们可以看到,荷兰的阿斯麦依靠70%的光刻市场份额在过去至今走出几百倍的涨幅。

4、制造

2018年全球芯片代工市场规模约为630亿美元,其中,中国台湾的市场份额为56%,代表企业为台积电。

制程的工艺水平主要是看芯片上每个晶体管的体积和能耗,体积小、耗能低,芯片性能就能够得到提升。

但这里有一点值得注意,制程工艺对芯片性能的提升是有限的,也就是说,虽然行业资源的集中度尚可,但在产业链中的话语权并不强。具体原因是:

目前5nm\7nm工艺需要拥有到光刻机技术是极紫外光,经过反射后在光刻胶上勾画线路,但反射后的能量是递减的,光刻胶曝光度不足,性能再往上空间不大,而制成工艺弥补不了这一点;还有就是晶体管电压阈值随着其缩小而不断降低,勾道无法完全关闭导致的功能损耗。

5、封测

封测环节的技术含量较低,也是国内率先实现介入的一个突破口。目前来看,全球封测环节已经逐步向中国转移,这也是这几年来看国内芯片最为确定的一个行业。

三、相关投资机会

上面的逻辑已经阐述完了,这里我就简单列10支个股吧,具体的个股如果有问题大家可以在评论区留言,如果我能够解答我都会回复的。

数据来源:平安金融、方正证券研究所、WIND、HIS、各公司官方等

科技核心圈
讨论半导体公司和行业动态,寻找投资机会
免责声明:上述内容仅代表发帖人个人观点,不构成本平台的任何投资建议。

精彩评论

发表看法
4
17