爆火!北交所Chatgpt行业投资机会梳理(含新三板)

北证三板研习社
2023-04-05

对于新兴的产业技术浪潮,往往会经历一个技术萌芽、期望膨胀、泡沫低估、爬升复苏、生产应用高峰的周期。近期Chatgpt爆火,于国内市场而言,北研君认为在应用端大多还处于一个早期阶段。百度“文心一言”令市场大失所望,万兴科技的所谓AI绘画个人体验之后的感受也是距离国外产品差距甚远。

据OpenAI报告,训练一次1746亿参数的GPT-3模型需要的算力约为3640 PFlop/s-day。即假如每秒计算一千万亿次,也需要计算3640天。而最新的GPT-4模型要求更高,单看这个数字,我们应该很明确一个概念,目前国内绝大多数蹭概念的小公司,他们根本没有条件能够成为国内市场的OpenAI。

图片

然而新技术浪潮轰轰烈烈的已经启动,国外GPT-4的信息处理能力令人叹为观止。微软在办公端的应用更是令人震惊。作为新兴产业,Chatgpt正处于渗透率从0%-20%的一阶导上行期,根据IDC预测数据,2022年国内智能算力规模将同比增长72.7%至268.0 EFLOPS,预计2026 年智能算力规模将达1271.4 EFLOPS,2022-2026 年算力规模CAGR 将达69.2%。这曾是新能源车的过往,因此值得引起我们的高度重视。

图片

在国内的投资机会,北研君认为可以分为数据中心的上游基础设施供应商、中游的数据中心和云计算服务商,以及下游具有AI算法技术和软件应用的计算机厂商、互联网公司(包括工业互联网)。

图片

一、上游基础设施提供商

上游基础设施供应商,剔除供配电的一些变压器、配电柜、电池等在很多领域都会应用的通用零部件。与数据中心关系较为密切的设备和部件有(1)服务器;(2)机房制冷;(3)交换机;(4)光模块;(5)芯片;(6)光纤通信设备;

1、服务器

服务器是数据中心的核心硬件,由处理器、硬盘、内存、系统总线等软硬件构成,为计算机提供高可靠的服务。从全球市场来看,AI服务器市场份额TOP10厂商中,国产厂商占据 4 席,累计市场份额超35%,浪潮信息以20.2%的份额排名第一。国内市场AI服务器市场CR3达70.40%,分别是浪潮信息、宁畅和华为。国内上市公司中从事服务器业务的主要有浪潮信息、中科曙光、拓维信息、同方信息、工业富联。

图片

新三板挂牌公司中,广电五舟(831619)主要从事服务器和存储产品的研发、生产、销售与服务。主要产品有X86架构服务器产品、基于国产芯片的服务器和存储产品、高性能计算集群系统、分布式存储软件及大数据一体机、行业云解决方案及高校云计算大数据教育服务整体方案等。公司财务和成长性方面都比较差,2021年净利润仅为374.50万,2022年前三季度公司亏损787.03万元。

2、机房制冷

在算力提升的背后,必然伴随着芯片能耗的增加,而芯片工作温度会显著影响性能,因此散热冷却将变得愈发重要。随着单机柜密度的增大,传统风冷已经不能满足散热要求,液冷技术应运而生,液冷又可分为冷板式和浸没式。

在上市公司中,北交所曙光数创是目前市场上唯一一家掌握浸没相变液冷技术并成功实现产品化的公司,公司基本面分析详见:【北交所打新】曙光数创:浸没相变液冷技术领导者,充分受益数据中心大型化发展。行业内其他在液冷市场有布局的上市公司还有英维克、高澜股份、网宿科技、申菱环境、依米康、佳力图。

图片

3、交换机

交换机是各类网络架构中的重要组成部分,在数据中心场景中,叶脊构架是当前首选,其能使数据中心规模扁平化,带宽利用率更高,可扩展性更强。在工业场景中,工业交换机主要是为针对性满足灵活多变的工业应用需求而提供的组网设备,与商用机相比,工业级的需要能承受更严苛的工作环境。

目前全球交换机市场呈现一超多强竞争格局,全球市场方面,思科是交换机市场的绝对龙头,2021年市场份额占有率为45.3%,华为、Arista、新华三和HPE为其他主要市场参与者。国内市场表现为两强争霸,华为和新华三是市场的绝对龙头,两者在2020年占据国内市场76.2%的份额,星网锐捷是市场第二梯队的领头企业,市场份额占有率为12.2%;思科、迈普技术和中兴等企业争夺剩余小部分市场。新三板公司中迈威通信主要从事工业以太网交换机的生产、研发和销售,公司毛利率高达50%以上,近两年业绩增速较快,目前已经申请北交所上市辅导,值得关注。

图片

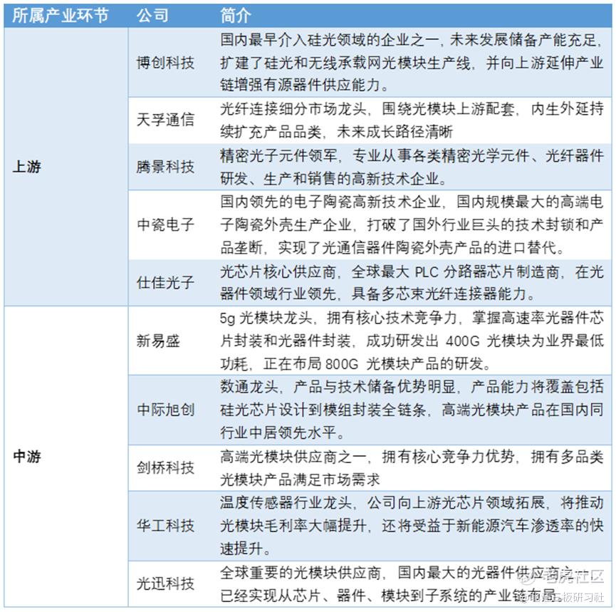
4、光模块

光模块与交换机一样,也是企业网络部署、数据中心建设、工业网络互联中必不可少的件,光模块主要是用来将电信号与光信号进行转换,而交换机则是对光电信号起到转发作用。光通信产业链可以分为上游光学材料与器件、中游光模块与设备、下游业务应用。目前位于中游的光模块行业市场竞争较为激烈,而产业链上游国产化程度严重不足,对外依赖度高。

国内沪深上市公司主要有:

图片

新三板相关公司有光维通信(430742),公司的主要产品包括光网络测试仪表、光网络施工维护仪表及相关工具/耗材、无线网络测试仪表、各类定制化的ODN(光纤配线网络)产品,下游客户主要包括电信运营商和光通信产品生产厂商,公司历史业绩波动性较大,2021年扣非净利为1282.91万,从财务上看,公司盈利能力也属于比较弱的。

光锐通信(872339),公司主要从事光通信模块及组件产品的研发、生产及销售,目前营收规模体量很小,2021年扣非净利规模仅为288.34万元。

5、芯片

AI服务器主要成本包括算力芯片、内存、存储等。据IDC的2018年服务器成本结构拆分数据,芯片成本在基础型服务器中约占总成本的32%,在高性能或具有更强运算能力的服务器中,芯片相关成本占比可以高达50%-83%。

在人工智能芯片市场中,GPU(图形处理器)方面,其具备并行计算能力,可兼容训练和推理,被广泛应用于加速芯片,占据89%的市场规模;CPU(中央处理器)方面,AI服务器利用CPU与加速芯片的组合可以满足高吞吐量互联的需求,占据市场9.6%的市场规模;FPGA(半定制芯片)方面,其具备A具备灵活性高、开发周期短、低延时、并行计算等优势,占据市场0.4%的规模;ASIC(专门定制芯片)方面,其设计了特定架构,在功耗、可靠性和集成度上具有优势。

图片

根据 IT之家数据,2021年我国CPU市场份额中,英特尔及AMD占比超过94%,GPU 方面主要供货商AMD 及英伟达二者合计占比约为94%。A股市场,在不同细分领域相关标的有:

图片

由于AI的发展是由海量数据支撑起来的,这就需要更大的内存去存储更多的数据,存储芯片属于通用型集成电路,在各类电子系统中发挥着重要的信息存储功能,目前全球存储芯片市场基本被海外市场占据,以 NANDFlash为例,据 TrendForce 最新数据,韩日美的五家头部厂商合计市场份额高达 94.4%。我国存储类芯片上市公司有北京君正、复旦微电、国科微、紫光国微、聚辰股份、澜起科技、江波龙。

图片

新三板相关公司有置富科技(838696),公司主要为客户提供专业的固态存储ODM服务和闪存芯片测试,同时研发、生产和销售具有自主知识产权的品质产品。产品主要包括SATA/PCIe接口的固态硬盘和USB2.0/USB3.0闪存盘等产品,适配于工业、企业、消费等不同的应用场景。

公司毛利率很低,2021年前只有不到15%,2022年上半年公司毛利率水平达到16.96%,实现扣非净利801.66万元。公司近期发布公告称拟与珠海先进集成电路研究院有限公司共同出资成立一家合资公司,公司出资4040万元人民币,占总出资额的99.01%,值得关注。

6、光纤通信

光纤具有通信容量大、中继距离长、保密性好、适应能力强等显著特征优势,因而其被广泛应用于通信传输。目前国内光纤光缆行业竞争较为充分,头部企业有长飞光纤、烽火通信、亨通光电、中天科技、富通信息;第二梯队企业有特发信息、通鼎互联、永鼎股份、通光线缆、法尔胜光科。

图片

新三板相关公司有鸿辉光通(832063),公司主要从事光通信系统配套产品的研发、生产与销售,下游客户涵盖国内绝大部分光纤光缆企业,包括华为、楚天电缆、烽火通信等头部厂商,公司产品毛利率较低,只有不到20%。虽然公司目前在新三板,但是2021年扣非净利规模已经达到5329.41万元,目前公司正在以不超过5.50元/股回购200万-400万股。

思柏科技(839181),公司主要从事通信及输电领域线缆产品的研发、生产及销售,下游客户包括中国移动和中国联通等,目前营收规模体量较大,2021年公司营收为4.77亿元,扣非净利为3795.61万元。今年3月初,公司申请北交所辅导备案。

二、中游的数据中心和电信运营商

中游主要是电信运营商和其它第三方的IDC厂商。在我国数据中心行业市场集中度较高,以三大电信运营商为主,根据信通院数据,凭借其网络带宽和机房资源优势,三大电信运营商市场份额占比超60%。国内其它IDC厂商主要包括数据港、宝信软件、光环新网、鹏博士、万国数据、世纪互联。

图片

根据CNPP大数据「研究院」评测数据,2023年IDC机房品牌实力排名前十的分别为中国移动、中国电信、中国联通、宝信数据、光环新网、鹏博士、高鸿股份、浙大网新、奥飞数据、易华录。

图片

综合品牌力排名前十的公司有万国数据、世纪互联、数据港、秦淮数据、光环新网、奥飞数据、宝信数据、中金数据、科华技术、中联数据。

图片

而在定制化的IDC集成和运维中,又有IAAS服务商提供云服务解决方案,以及IT设备集成商提供系统集成和运维服务。国内IAAS服务商主要包括阿里云、腾讯云、金山云、优刻得-W等。系统集成商和第三方IT外包服务商包括天玑科技、银信科技以及亚康股份等。

新三板相关公司有蓝耘科技(871169),公司营收一方面来自于传统的信息系统集成收入,毛利率很低,另一方面是公司基于蓝耘 GPU云 IAAS 基础设施为下游客户提供云算力服务收入,2022年上半年毛利率达到45.34%。

公司GPU算力资源池拥有RTX3090、V100等多种GPU硬件资源,下游为生命科学、人工智能、科研/高校提供算力云服务。近期公司股权激励考核对未来两年业绩作出指引,分别为2023年度公司营业收入达到4.7亿元或净利润 (调整后)达到4600万元,2024年度公司营业收入达到5.2亿元或净利润(调整后)达到5100万元。

并行科技(839493),公司基本面详见:新三板拟IPO之并行科技:超算云与AI云的SaaS服务。目前已经申报北交所上市辅导,公司股权激励考核目标设置为以2021年营业收入为基数,2022年-2024年营业收入增长率分别不低于50%、125%和237.5%。

亿安天下(870849),公司主要从事互联网数据中心IDC及增值服务、互联网宽带接入服务ISP业务。公司自2020年扣非净利开始快速增加,目前保持较快增长,在建工程7893.05万,未来营收净利仍有望保持快速增加。

天一恩华(873437),公司主要为客户提供虚拟化解决方案、混合云服务。近三年业绩快速增长,2019年-2021年扣非净利分别为2739.16万元、5500.61万元、9806.87万。此外公司现金流状况也很好,历史累计分红约1.3亿元。

三、下游计算机厂商和互联网公司

计算机软件和互联网相关厂商在AIGC(ChatGPT)的现象级发展背景下,基础软件有望迎来一波新的发展,而应用软件与之相结合,能够显著提升用户的工作效率。

3.1基础软件

其中基础软件包括中间件厂商和操作系统类、数据库类厂商。

中间件搭建起了操作系统、数据库等系统软件和应用软件之间的连接桥梁,在整个软件技术体系中起关键支撑作用,国内中间件厂商主要包括东方通、中创信息、宝兰德、普元信息、金蝶天燕等。

图片

操作系统控制和管理全计算机系统的软硬件资源,并合理地组织调度计算机的工作和资源的分配,同时提供给用户和其他软件方便的接口和环境,是计算机系统中最基本的系统软件。

目前在国产操作系统中,麒麟软件和统信软件形成双寡头的竞争格局。其中持有麒麟软件股份40.25%的大股东为上市公司中国软件(SH:600536),持有统信软件股份32.54%的大股东为上市公司诚迈科技SZ:300598。

数据库是信息系统运行的关键基础。从定义来看,数据库是按照一定的数据结构组织、存储和管理数据的仓库,在计算机中一般由一个或者一组文件构成;从本质来看,计算机解决的是数据计算和数据处理问题,数据库则是计算机应用系统中的专门管理数据资源的系统;从架构上看,数据库作为计算机三大基础软件(操作系统、数据库、中间件)之一,向下可充分发挥硬件算力,向上支撑上层的应用需求,是信息系统高效运行的关键基础。

目前国产数据库参与厂商包括传统厂商、初创厂商、云厂商和跨界厂商四类。传统厂商:以达梦数据、人大金仓(上市公司太极股份(SZ:002368)子公司)、南大通用等企业为代表,目前达梦数据已通过科创板审议会;初创厂商中星环科技目前已经登陆科创板上市;云厂商主要是以阿里巴巴、腾讯等企业为代表的互联网巨头公司;跨界厂商中自研内存数据库的上市公司有顶点软件(SH:603383)、科蓝软件(SZ:300663)。

图片

新三板相关公司有优炫软件(430208),公司基本面信息详见:新三板精选层之优炫软件:有机会上科创板的信息安全企业,公司此前申请北交所上市,历经三轮问询,后由于无法在规定时限内提交第三轮审核问询函的回复,撤回材料终止上市。

3.2应用软件

在应用软件端,在AI的加持下,应用软件能大幅提升工作效率,目前国内上市公司中各细分领域有相关布局的企业如下图所示。北研君认为这里面存在不少都是单纯的生拔估值,绝大多数都无法在短期内贡献利润,由于股价短期涨幅较高,在没有业绩的支撑下,未来潜在的回调空间也比较大。

图片

北交所相关公司有汉鑫科技,公司基本面详见:北交所打新之汉鑫科技:山东烟台本土的系统集成商。公司在近期调研中披露其工业智能业务主要是应用物联网+人工智能技术为工业企业提供数字化转型服务,通过“AI+机器视觉”、“AI+双碳节能”、“AI+运营优化”等场景应用,帮助企业实现降本增效、运营优化、持续改善,助力企业提升核心竞争力。

广道数字,公司基本面详见:北交所打新之广道高新:为公安部门打造城市安全系统。公司智能化产品包括公安多维数据 AI 研判平台、智能安防社区管理平台等

云创数据,公司基本面详见:北交所之云创数据:盈利羸弱的大数据系统集成商。公司蹭上ChatGPT概念是因为近期推出了“云创AI智能机器人,能够为用户提供 AI 聊天和 AI 绘画功能。

不过这三家公司都是概念意义大于实际,不能转化为业绩最终依旧还会是镜中花、水中月。

新三板公司知鱼智联主要从事AI+N解决方案和数字化信息服务,公司下游广泛应用于智慧园区、智慧校园、智慧安防、智慧零售、云计算平台等领域,终端客户包括宁德时代、普瑞眼科、三棵树等知名企业,公司2021年、2022年1-9月扣非净利分别同比增长85.93%和89.39%,业绩增长较快,值得关注。

总结来看,北研君认为上游和中游产业链相对更容易出业绩,下游更多的是偏概念。对于投资标的的选择上,也许我们可以先选择性忽略ChatGPT的影响,仅以行业和公司的过往的资料和发展情况来思考,比如半导体芯片行业,行业本身市场就预期将在2023年迎来拐点,此时再叠加ChatGPT需求带来的预期,整体逻辑相对会更顺一些。

北交所新三板市场,个人认为比较值得关注的几家公司有曙光数创、迈威通信、置富科技、蓝耘科技、并行科技、亿安天下、天一恩华、优炫软件、知鱼智联。

图片

特别说明:文章中的数据和资料来自于公司财报、券商研报、行业报告、企业官网、公众号、百度百科等公开资料,本人力求报告文章的内容及观点客观公正,但不保证其准确性、完整性、及时性等。文章中的信息或观点不构成任何投资建议,投资人须对任何自主决定的投资行为负责,本人不对因使用本文内容所引发的直接或间接损失负任何责任。

免责声明:上述内容仅代表发帖人个人观点,不构成本平台的任何投资建议。

精彩评论

  • 搞钱树
    2023-04-05
    搞钱树
    虽然我知道这些股票都是碰瓷的,但是还是会买,因为能赚钱
  • 低买高卖谁不会
    2023-04-05
    低买高卖谁不会
    我也想投资北交所,只是门槛有点高
  • 期货小当家1号
    2023-04-05
    期货小当家1号
    Chatgpt的热度已经过了,不要蹭
发表看法
3