国家定调"反内卷"!六大行业逐步落地实施,哪些港股标的迎红利?

侠之大者.
2025-07-23

在中国经济发展的过程中,"内卷"现象逐渐成为社会关注的焦点。所谓"内卷",是指在某些行业中,由于过度竞争而导致的效率低下和资源浪费。这种现象不仅影响了企业的盈利能力,也对员工的生活质量和幸福感造成了负面影响。

因此,国家层面自2024年7月起,开始密集推出一系列"反内卷"政策,旨在遏制行业内恶性竞争,优化产业结构,提升产品质量和盈利能力。这些政策被视为供给侧改革的2.0版本,不仅延续了传统行业(如钢铁)的治理思路,还扩展到了新兴制造业,如光伏、新能源汽车、锂电池等领域。

“反内卷”政策路径

·2024年7月30日,政治局会议首次将"反内卷"纳入政策范畴,标志着这一议题正式进入国家层面的战略规划。

·2024年底的经济工作会议进一步明确了"反内卷"的整治方向,提出了具体的政策措施。

·2025年3月,两会期间,"反内卷"相关内容首次写入政府工作报告,显示出其在国家发展中的重要地位。

·2025年7月1日,中央财经委员会第六次会议明确提出治理企业低价无序竞争,进一步细化了政策的具体实施路径。

这些政策的出台,反映了国家层面对经济高质量发展的重视。通过限制无序竞争、淘汰落后产能、推动行业整合,政策旨在实现供需再平衡和盈利修复。

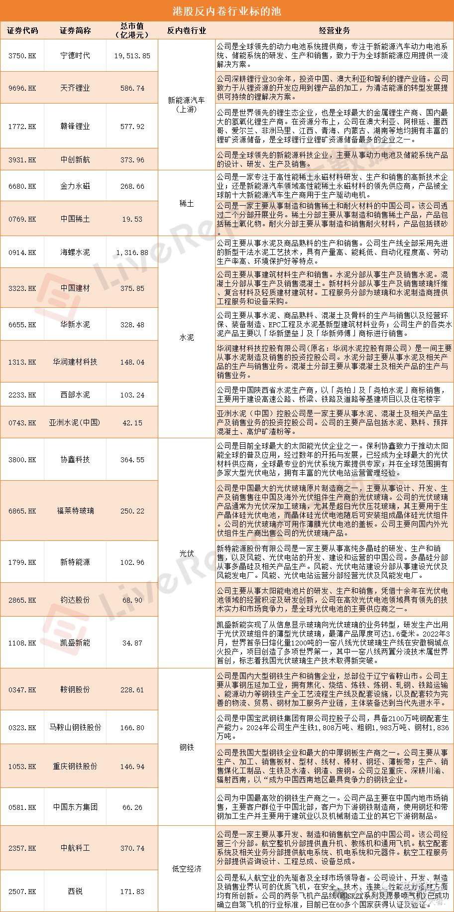
“反内卷”六大行业落地及相应港股标的

从市场表现来看,近期新能源汽车、有色金属(稀土)、水泥、光伏、钢铁、低空经济等行业均受到不同程度的影响。短期内,政策推动行业价格止跌回升,改善企业盈利;中长期来看,行业集中度的提升将重塑市场格局,推动企业从"量增"转向"质升"。

来源:LiveReport大数据

根据LiveReport大数据,就以上反内卷行业,从港股市场精选出23家相对应的标的公司,具体公司如下图所示:

来源:LiveReport大数据

(本文首发于活报告公众号,ID:livereport)

IPO情报局
港美股打新集中营,聚焦最新打新情报。
免责声明:上述内容仅代表发帖人个人观点,不构成本平台的任何投资建议。

精彩评论

我们需要你的真知灼见来填补这片空白
发表看法
1