主攻伤口愈合的「华芢生物」冲击港股IPO,投后估值33亿

侠之大者.
2024-05-02

图片

来源:招股书

来源|LiveReport大数据

招股书|点击文末“阅读原文”

摘要:华芢生物于2024年4月29日向港交所递交招股书,拟在香港主板上市,这是公司第1次递交上市申请,联席保荐人为华泰国际和中信证券,公司是研发伤口愈合的蛋白质药物的创新生物医药公司。公司未实现商业化,所以2023年其他收入为47.4万元,净亏损为1.05亿元,研发开支3991.5万元。

LiveReport获悉,2012年成立的华芢生物科技(青岛)股份有限公司B&K CORPORATION LIMITED(以下简称“华芢生物”)于2024年4月29日在港交所递交上市申请,拟香港主板上市,这是该公司第1次递交上市申请,联席保荐人为华泰国际和中信证券。

公司主攻发现、开放和商业化伤口愈合的多功能疗法,目前重点开发血小板衍生生长因子(「PDGF」)药物

公司的管线包含十款候选产品,其中两款为核心产品,即Pro-101-1Pro-101-2,是重组人血小板衍生生长因子-BB(「rhPDGF–BB」)药物,目前正于中国分别针对两个适应症进行II期及IIb期临床试验。

根据弗若斯特沙利文报告,Pro-101-1是中国治疗烧烫伤临床开发进度最快的PDGF候选药物,有望成为中国首款用于该适应症的商业化的PDGF产品。就Pro-101-2而言,公司是有望在中国率先实现治疗糖尿病足溃疡(「糖足」)的PDGF药物商业化的领先生物制药公司之一。

图片

来源:招股书

财务分析

公司未实现商业化,并无主营业务收入。

2022年,公司未有收入,研发开支3481.8万,净亏损8592.6万;

2023年,公司收入47.2万,主要是对单一客户提供与伤口愈合医疗器械项目相关的研究服务,非核心业务;研发开支3991.5万元,净亏损1.05亿元。

图片

来源:招股书

截至2023年12月31日,公司经营活动现金流为负5886万,账上现金为2.42亿。

行业前景

中国生长因子药物市场规模

COVID-19疫情中断物流及供应链,导致2020年药品销售中相关药物的稀缺的影响,中国生长因子药物市场于2017年至2020年呈下降趋势。随着更多人源生长因子产品的推出,中国生长因子药物市场于2021年出现反弹,于2022年达到人民币55亿元。

受需求增加、适应症范围扩大及家庭消费能力提升的推动,预计该市场将进一步增至2026年的人民币86亿元及2032年的117亿元,2022年至2026年及2026年至2032年的复合年增长率分别为11.8%及5.3%。

图片

来源:招股书

行业地位

国际上,FDA仅批准了三种生长因子药物,其中只有一种是PDGF药物。

图片

图片

来源:招股书

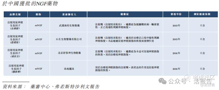
在中国,生长因子药物市场由FGF、EGF和NGF药物组成,其中FGF药物占2021年的最大市场份额,为64.5%,其次是EGF和NGF,分别为19.1%和16.3%。皮肤创面、眼科及神经系统是于中国获批的生长因子药物的主要适应症,市场份额为64.7%,主要为EGF和FGF,用于治疗皮肤创面,如烧伤、慢性创面和新鲜场面等。截至最后实际可行日期,并无获中国相关监管机构审批的PDGF药物

图片

图片

图片

来源:招股书

同行业公司IPO对比

本次选取的同行业对比公司为:海特生物(300683.SZ)

公司是一家以创建一流生物创新药企业为目标的湖北省高新技术生物制药企业。主营业务为生物制品(注射用鼠神经生长因子冻干粉针剂、注射用抗乙肝转移因子冻干粉针剂)、凝血酶和其他化学药品的研发、生产和销售。主导产品金路捷——注射用鼠神经生长因子属国家一类新生物制品,为全球第一个获得政府批准上市的神经损伤类疾病用药。

图片

来源:LiveReport大数据

主要股东

贾女士、王先生、张女士和李先生为一致行动人,分别持股19.54%、17.98%、17.47%、12%,合计66.99%;

青岛高科持股9.09%,鼎辉投资持股4.83%、海南华人持股4.78%、其他股股东持股6.30%。

图片

来源:招股书

管理层情况

图片

来源:招股书

上市前融资

公司历经3轮融资,合计募资3.8亿元人民币,最新一轮公司的投后估值是33亿元人民币

图片

来源:招股书

图片

来源:招股书

中介团队

据LiveReport大数据统计,华芢生物中介团队共8家,其中保荐人2家,近10家保荐项目数据表现一般;公司律师共计2家,综合项目数据一般。整体而言中介团队历史数据表现一般。

据LiveReport大数据统计,华泰保荐项目首日破发率为38.46%;中信证券保荐项目首日破发率为25%

图片

来源:LiveReport大数据

IPO情报局
港美股打新集中营,聚焦最新打新情报。
免责声明:上述内容仅代表发帖人个人观点,不构成本平台的任何投资建议。

精彩评论

我们需要你的真知灼见来填补这片空白
发表看法