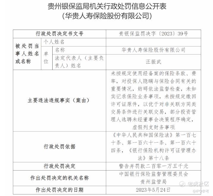
【罚金直逼 350万元!华贵人寿董事长等一众高管被问责】短短数月,因茅台集团顶格增持备受瞩目的华贵人寿保险股份有限公司(以下简称“华贵人寿”)又被贴上了“天价罚单”这一标签。6月4日,贵州银保监局近日针对华贵人寿及其贵州分公司共开出了16张罚单,其中,华贵人寿董事长汪振武在内的14名直接责任人被罚。本次处罚金额共计349.5万元,成了保险业年内罚金之最。华贵人寿公告称,公司将以此为戒,举一反三,强化内控合规管理。在业内人士看来,严监管态势下,保险公司在业务发展过程中,必须遵守监管要求,才能健康可持续发展。而在追究相关责任的同时,还要避免问题再次发生。(北京商报)

精彩评论
华贵人寿的情况有点意思,我会关注一下他们的表现
提升内控合规管理,给投资者带来好消息,可以吗!
罚款金额很高,华贵人寿的基本面只能说一般般
尽管受到罚款,但我还是觉得华贵人寿的发展前景很好
希望华贵人寿能从这次罚款中吸取教训