极智嘉启动上市辅导进程:拟登陆科创板,CEO郑勇已被限制高消费

贝多财经
2021-06-11

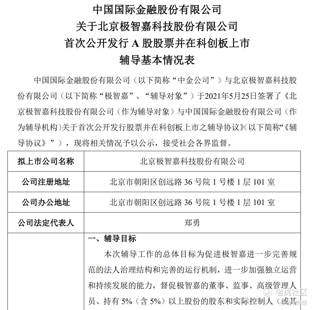
6月11日,贝多财经发现,北京证监局披露的信息显示,北京极智嘉科技股份有限公司(下称“极智嘉”)已与中国国际金融股份有限公司(即“中金公司”)签署上市辅导协议,并在北京证监局备案。

根据备案信息,极智嘉将在科创板上市。据了解,极智嘉Geek+创始人郑勇曾在2019年的曾在接受媒体采访时表示,有考虑(科创板上市)并且在观察,但也表示上市不是该公司最重要的目标。

资料显示,极智嘉成立于2015年,公司总部位于北京,是一家智能机器人公司,并在中国香港地区、日本、德国和美国设有办事处。该公司宣称,其在全球AMR市场占有率高达10%,占据市场领先地位。

据极智嘉介绍,其应用的机器人和人工智能技术,打造高效、柔性、可靠的解决方案,帮助全球各行业的企业提升物流效率,实现智能化升级。目前,已服务客户近300家,覆盖电商、零售、鞋服、医药、3PL、制造和汽车等行业。

当前,极智嘉的高管包括其创始人兼首席执行官(CEO)郑勇、联合创始人兼首席技术官李洪波、联合创始人兼产品部副总裁刘凯、联合创始人兼机器人部门副总裁陈曦、首席财务官(CFO)刘红岩、首席人力资源官王春光等。

值得一提的是,因关联企业失信,郑勇已经被法院多次列为限制高消费人员,立案的时间均在2021年,关联企业包括江苏酷拓智能科技有限公司、北京酷拓科技有限公司(以下统称“酷拓科技”)。

根据工商信息系统,郑勇为酷拓科技系列公司的实际控制人、董事。因申请人申请执行单位劳动争议,该公司未及时履行给付义务。因此,法院对酷拓科技系列公司采取限制消费措施,并对金勇、郑勇下发限制高消费令。

截至目前,郑勇及酷拓科技尚未解决这一问题。作为极智嘉的CEO,郑勇所关联的法律风险,必将给该公司上市造成一度的阻力。不过,关联案件为劳动争议,相对解决起来并不困难,不会产生实质性的阻碍。

从成立至今,极智嘉已经完成了多轮融资,累计约4.5亿美元。其中,最近的一笔公开融资是在2020年6月,该公司宣布完成C2轮融资,由云晖资本领投,鸿为资本和祥峰成长基金跟投。结合早前的C1轮,C轮合计融资超2亿美元。

彼时,郑勇曾表示,“极智嘉创立的初心是相信智能机器人技术会改变未来,物流是当时我们看到最亟待改变的场景之一。我们很高兴地看到,投资人对于智能机器人市场前景和极智嘉的认可,这让我们的信心和使命感无比坚定。”

此前的2015年,极智嘉曾完成1000万元天使轮融资,2016年5月获得火山石资本、高榕资本的5000万元A轮融资。2017年3月,祥峰投资、火山石资本、高榕资本参与了对极智嘉的A+轮融资,共计1.5亿元。

2017年7月,极智嘉完成火山石资本、华平投资的B轮融资,并在2018年11月,极智嘉曾再度获得B+轮融资1.5亿美元,由火山石资本、祥峰投资、华平投资参与投资。

股权方面,极智嘉的第一大股东为Marcasite Gem Holdings Limited,持股20.70%;天津极智创想科技合伙企业(有限合伙)持股8.25%,天津极智创智科技合伙企业(有限合伙)持股5.56%。其中,郑勇合计持股8.72%。

同时,D1资本持股7.1043%、GGV资本合计持股7.1042%,并列为极智嘉的最大机构投资人。其次,云晖资本合计持股5.42%,火山石资本持股3.75%,高榕资本持股3.31%,中信产业基金持股3.14%。


IPO情报局
港美股打新集中营,聚焦最新打新情报。
免责声明:上述内容仅代表发帖人个人观点,不构成本平台的任何投资建议。

精彩评论

我们需要你的真知灼见来填补这片空白
发表看法